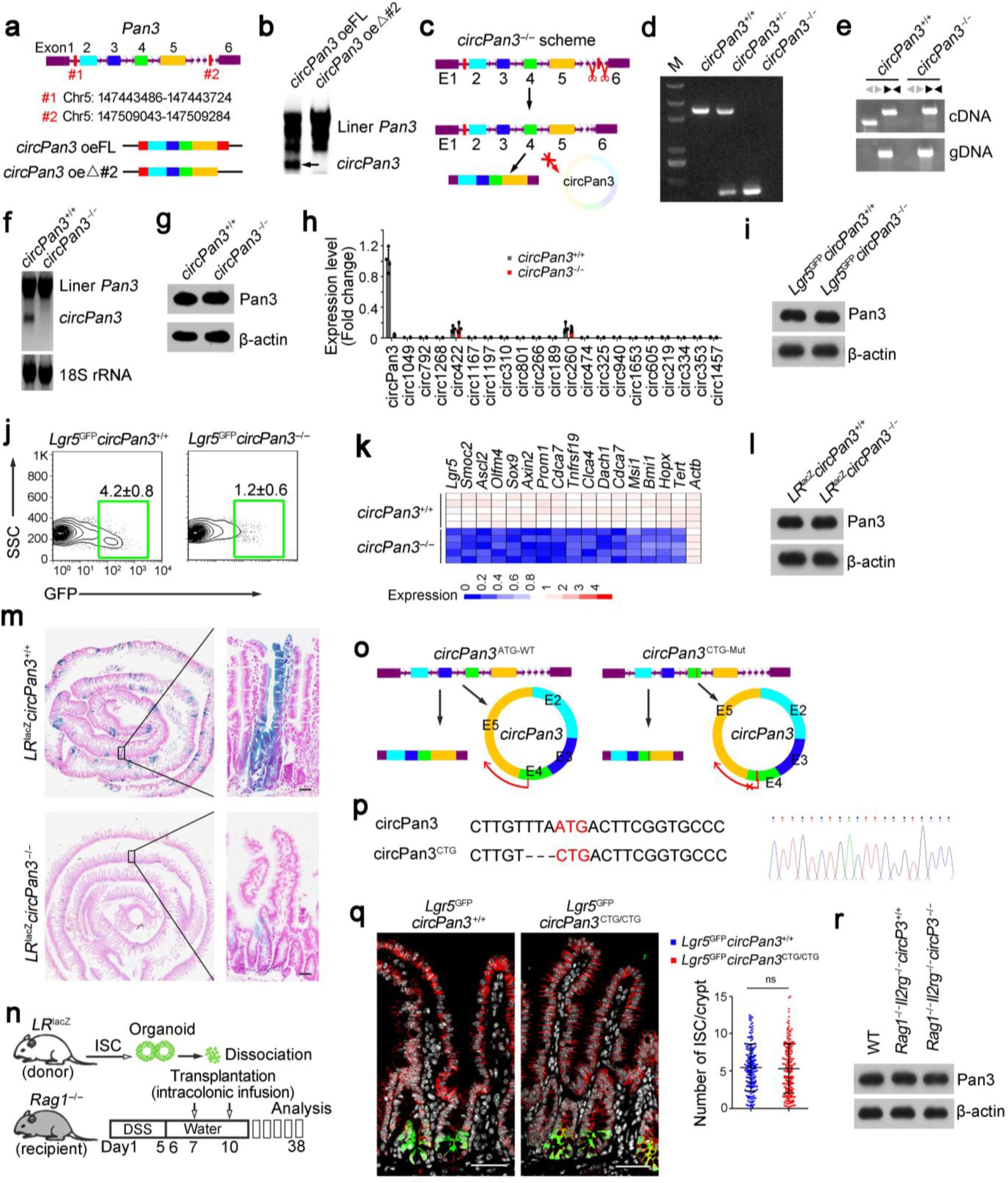
Supplementary Figure 3: CircPan3 knockout impairs the stemness of Lgr5-GFP+ ISCs.

a, Confirmation of intronic sequences responsible for circPan3 formation. b, Minigene assay for circPan3 detection in circPan3 silenced Lgr5-GFP+ ISCs infected with lentiviruses carrying the indicated constructs. Black arrowhead denotes circPan3. c, Scheme for circPan3 knockout mice. Intronic sequences (#2) were deleted through CRISPR/Cas9 approach. d, circPan3−/− mice were identified by agarose gel electrophoresis. e, circPan3−/− in Lgr5-GFP+ ISCs was detected by PCR. Black arrowheads denote primers for linear Pan3 detection and gray arrowheads denote primers for circPan3. f, g, CircPan3 and Pan3 expression levels in circPan3−/− mice were detected by Northern blot (f) and Western blot (g). h, Expression levels of the indicated circRNAs in circPan3−/− and circPan3+/+ Lgr5-GFP+ ISCs were examined by real-time PCR. n = 4 independent experiments. i, Pan3 expression levels in Lgr5GFPcircPan3−/− mice were detected by Western blot. j, FACS analysis of Lgr5-GFP+ ISCs in small intestines of Lgr5GFPcircPan3+/+ and Lgr5GFPcircPan3−/− mice. Numbers indicated the percent of Lgr5-GFP+ ISCs in the gate, and were shown as means ± SD. n = 6 for each group. k, mRNA expression levels of the indicated ISC markers were examined by real-time PCR. n = 5 for each group. l, Western blot for Pan3 detection in LRlacZcircPan3+/+ and LRlacZcircPan3–/– mice. m, Representative β-galactosidase images from LRlacZcircPan3+/+ and LRlacZcircPan3–/– intestines (n = 6 per group). n, Schematic representation of intestinal regeneration. o, Scheme for generation of circPan3CTG mice. ATG codon of circPan3 peptide was mutated to CTG. p, PCR products from circPan3CTG mice were used for DNA sequencing to confirm the mutation of ATG. q, Lgr5GFPcircPan3CTG/CTG mice were used for Lgr5-GFP+ ISCs observation by confocal microscopy. Scale bars, 50 μm. n = 200 fields pooled across 6 mice were used for Lgr5-GFP+ ISC detection, and data are shown as mean ± s.d. ns, not significant, by one-tailed Student’s t-test. r, Pan3 expression in indicated mice was detected by Western blot. Data represent at least three independent experiments.