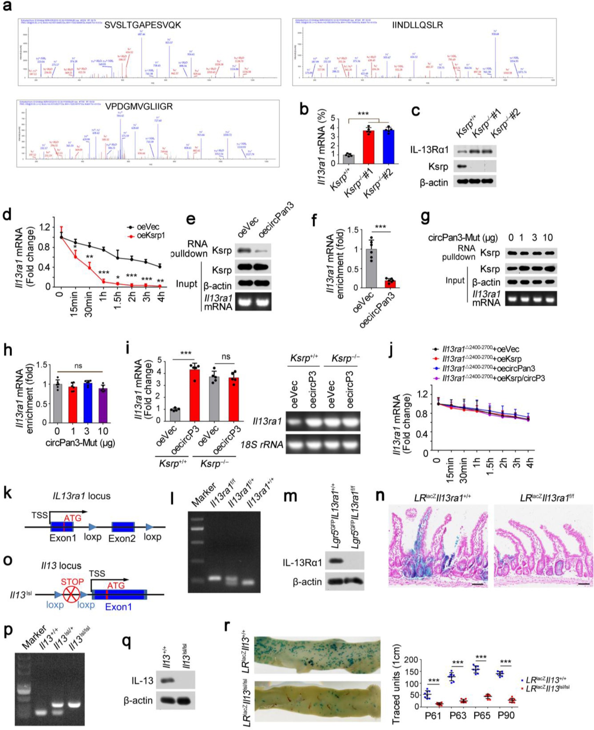
Supplementary Figure 6: circPan3 promotes Il13ra1 mRNA stability through competitively binding Il13ra1 mRNA with Ksrp protein.

a, MS-MS profiles of Ksrp, corresponding peptide sequences are listed on the top of the corresponding graphs. b, c, Il13ra1 mRNA levels in Ksrp+/+ and Ksrp−/− Lgr5-GFP+ ISCs by real-time PCR (b) and Western blot (c). For b, n = 5 independent experiments. d, Ksrp overexpressing Lgr5-GFP+ ISCs were established and incubated in organoid medium. After actinomycin D treatment, Lgr5-GFP+ ISCs were obtained for detection of Il13ra1 mRNA by real-time PCR. For mRNA curve, Il13ra1 mRNA levels were normalized to its expression of 0 min. n = 3 independent experiments. e, f, circPan3 expressing Lgr5-GFP+ ISCs were used for Il13ra1-Ksrp detection by Il13ra1 mRNA pulldown (e) and Ksrp RNA immunoprecipitation (f). For f, n = 6 independent experiments. g, h, circPan3 mutant transcript (circPan3-Mut) was added into Lgr5-GFP+ ISC lysates, followed by detection of Il13ra1 mRNA pulldown (g) and Ksrp RNA immunoprecipitation (h). For h, n = 6 independent experiments. i, Ksrp+/+ and Ksrp−/− Lgr5-GFP+ ISCs were used for circPan3 overexpression, and Il13ra1 mRNA expression was detected by real-time PCR. n = 5 independent experiments. j, Il13ra1 mRNA stability in indicated Lgr5-GFP+ ISCs was detected by real-time PCR as in (d). n = 3 independent experiments. k, Schematic representation for generation of Il13ra1flox mice. Two loxPs were inserted into Il13ra1 allele flanking at the exon 2 of Il13ra1 gene. l, Il13ra1 knockout was tested by agarose gel electrophoresis. m, Lgr5GFPIl13ra1f/f mice were intraperitoneally injected with 2 μg TAM. Then Il13ra1 deletion was confirmed by Western blot. n, Representative images of LRlacZIl13ra1f/f and LRlacZ intestines (n = 6 per group). Scale bars, 100 μm. o, Scheme for generation of Il13 loxp-Stop-loxp (Il13lsl) mice. p, Il13lsl/lsl mice were identified by agarose gel electrophoresis. q, Il13 deletion was detected by Western blot. Samples were entire small intestines of Il13lsl/lsl mice. r, Il13lsl/lsl mice were crossed with LRlacZ mice, and Lgr5-GFP+ ISCs was detected by lacZ staining. n = 8 mice were observed for each group. In all panels, data are shown as the mean ± s.d. * P < 0.05, ** P < 0.01, *** P < 0.001, ns, not significant, by one-tailed Student’s t-test. For all representative images and blots, at least three independent experiments were performed with similar results.