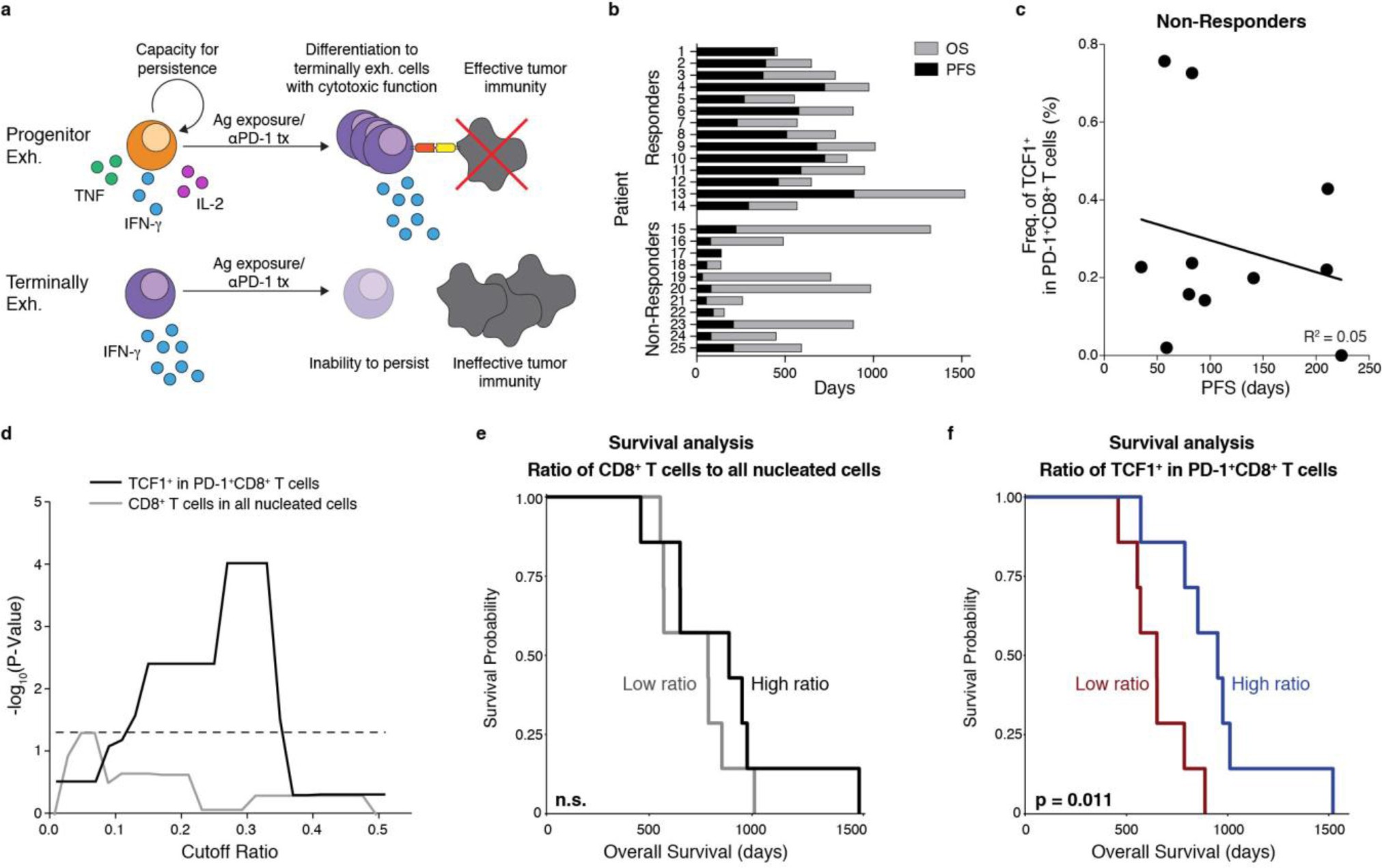
Supplementary Figure 8: Increased fraction of progenitor exhausted CD8+ T cells is associated with duration of response to checkpoint blockade in patients with advanced melanoma.

a, Diagram of the functions of progenitor exhausted and terminally exhausted CD8+ T cells in the tumor microenvironment. b, Swimmer plots of 25 patients with advanced melanoma who received nivolumab (anti-PD-1) and ipilimumab (anti-CTLA-4) showing progression-free survival and overall survival. c, Frequency of progenitor exhausted cells in all activated/exhausted cells plotted against progression-free survival (days) in patients without durable clinical benefit (non-responders, n = 11). Linear regression line shown. d, Graph plotting the significance value from survival analysis for different cutoff ratios of TCF1+ in PD-1+CD8+ T cells (black line) or CD8+ T cells in all nucleated cells (gray line), from 0 to max ratio in responders (n = 14). Dotted line at p = 0.05. e,f, Kaplan-Meier curves of overall survival in responders (n = 14) by high vs. low percentage of total CD8+ T cells in all nucleated cells (e, cutoff at median 7.6%) or by percentage of progenitor exhausted cells (TCF1+) in all activated/exhausted CD8+ T cells (f, cutoff at median 14.9%). two-sided Likelihood ratio test (d-f); n.s. p > 0.05.