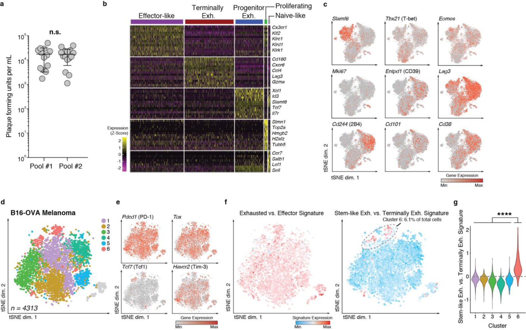
Supplementary Figure 1: Similar populations of progenitor exhausted CD8+ T cells identified in chronic viral infection and mouse tumors by single-cell RNA-seq.

a, Serum viral titers of LCMV Clone 13 infected mice pooled to generate single-cell RNA-seq data, n = 13 (pool 1) or 15 (pool 2) mice. b, Heatmap of top differentially expressed genes in each cluster, with key transcripts highlighted on the right. Groups colored according to clustering (Fig. 1a). c, Expression of indicated genes overlaid on LCMV CD8+ T cell tSNE projection of 9,194 single cells (Fig. 1a). d, tSNE projection of single-cell RNA-seq profiles from 4,313 SIINFEKL tetramer+ CD8+ T cells from day 20 B16-OVA tumors colored by cluster. Unlabeled cluster in gray represents cell doublets. e, Expression of indicated genes overlaid on tSNE projection from d. f, Enrichment of a signature of genes upregulated in exhausted vs. effector CD8+ T cells (GSE9650) or stem-like exhausted vs. terminally exhausted CD8+ T cells (GSE84105). g, Violin plots of the enrichment score of the gene signature derived from stem-like exhausted vs. terminally exhausted CD8+ T cells (GSE84105) for each cell cluster in Supplementary Fig. 1d, n > 263 single cells per cluster. Mean +/- s.d. (a), two-sided Student’s t test (a), two-sided Kolmogorov–Smirnov test (g); n.s. p > 0.05, **** p ≤ 0.0001.