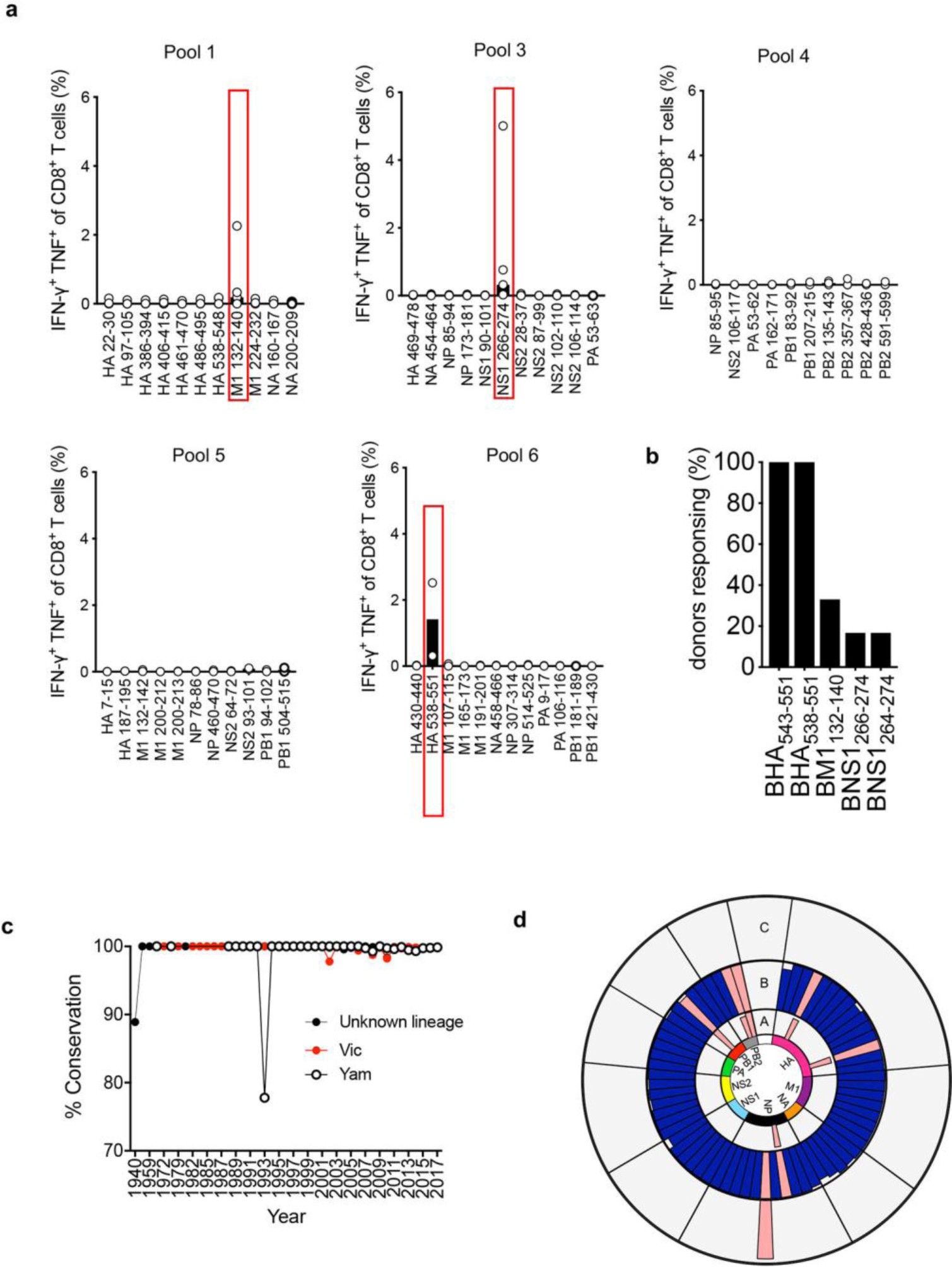
Supplementary Figure 3: Dissection of peptide pools in human CD8+ T cell lines.
From: Human CD8+ T cell cross-reactivity across influenza A, B and C viruses

Frequency of IFN-γ+TNF+CD8+ T cells for individual peptides for each pool. Dots indicate individual donors and bars indicate the mean (n = 2–5). Red boxes indicate immunogenic peptides. (b) Frequency of responding donors for each immunogenic peptide (n = 6). (c, d) conservation of IBV peptides identified by immunopepidomics. (c) Conservation (average amino acid identity) of novel IBV peptides across IBV viruses in each lineage between 1940 and 2017. (d) Conservation (average amino acid identity) of novel IBV peptides in IAV and ICV. The bars indicate the percent conservation (average amino acid identity) of each peptide across the three types of viruses.