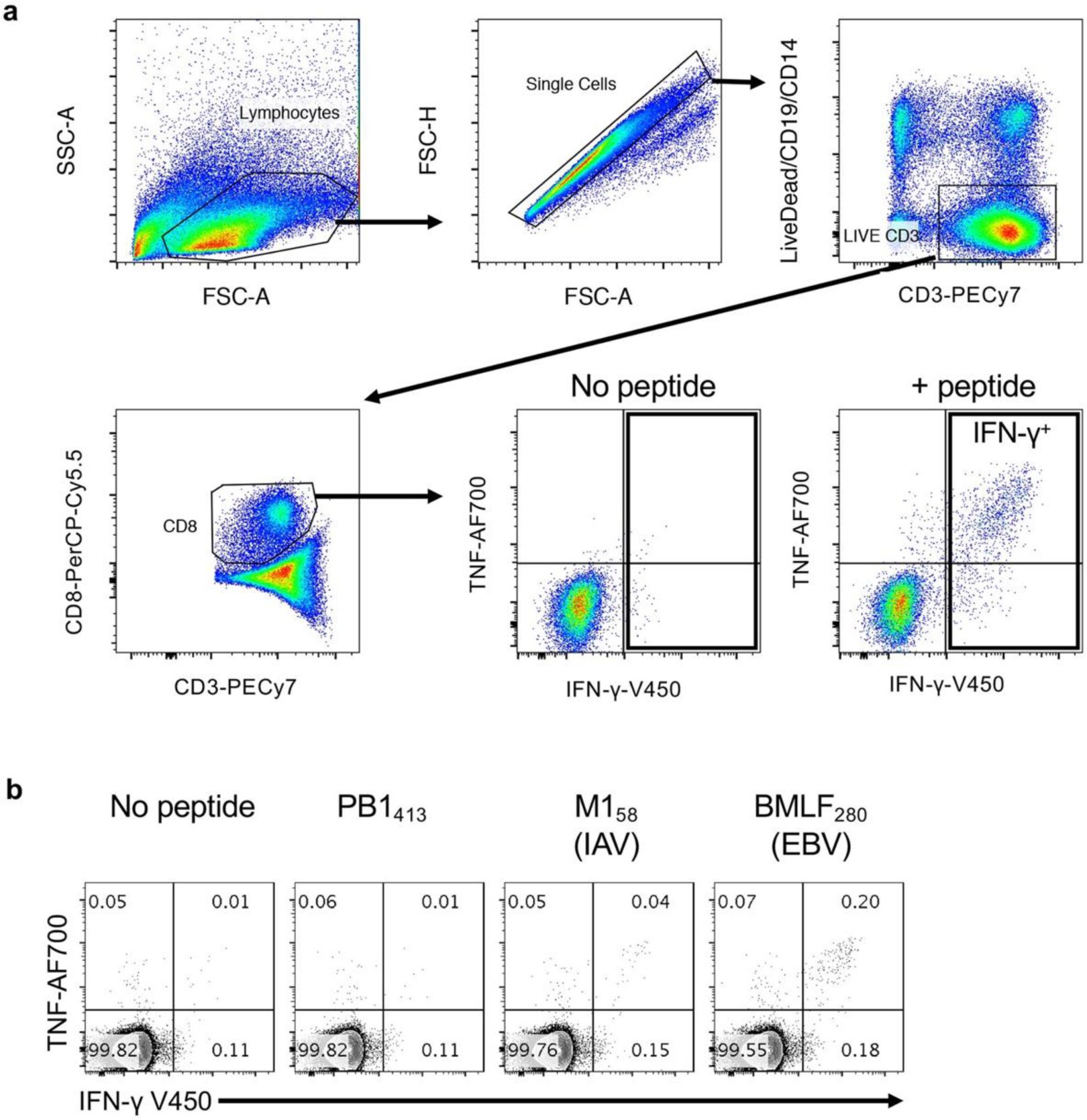
Supplementary Figure 1: Gating strategy for human CD8+ T cells for ICS assay.
From: Human CD8+ T cell cross-reactivity across influenza A, B and C viruses

CD8+ T cells were gated as CD8+CD3+CD14–CD19– live single lymphocytes.
From: Human CD8+ T cell cross-reactivity across influenza A, B and C viruses

CD8+ T cells were gated as CD8+CD3+CD14–CD19– live single lymphocytes.