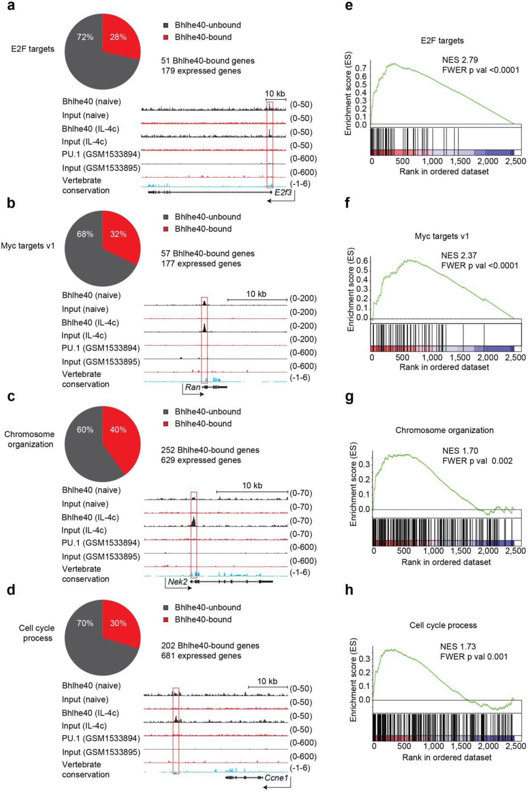
Supplementary Fig. 8: Bhlhe40 directly binds to cell cycle-related loci and is required to sustain normal gene expression.

a-d, The proportion of Bhlhe40-bound members of gene sets enriched in Bhlhe40+/+ compared to Bhlhe40-/- LPMs from IL-4c-treated mice. Tracings of Bhlhe40 binding, PU.1 binding, and vertebrate conservation for a representative member of the core enrichment signature for each gene set is presented. Hallmark E2F Targets (a), Hallmark Myc Targets (v1) (b), C5 Chromosome Organization (c), and C5 Cell Cycle Process (d). e-h, GSEA of expression of Bhlhe40-bound genes from gene expression microarray data from LPMs from Bhlhe40+/+ and Bhlhe40-/- mice treated with IL-4c for Hallmark E2F Targets (e), Hallmark Myc Targets v1 (f), C5 Chromosome Organization (g), and C5 Cell Cycle Process (h). C5 Cell Cycle Process is also presented in Fig. 8i. NES, normalized enrichment score. FWER, family-wise error rate. LPM Bhlhe40 ChIP-seq data (n = 1/group) and microarray data (n = 2/group) are from single separate experiments. LPM PU.1 ChIP-seq data reanalyzed from 35. (e-h) NES and FWER.