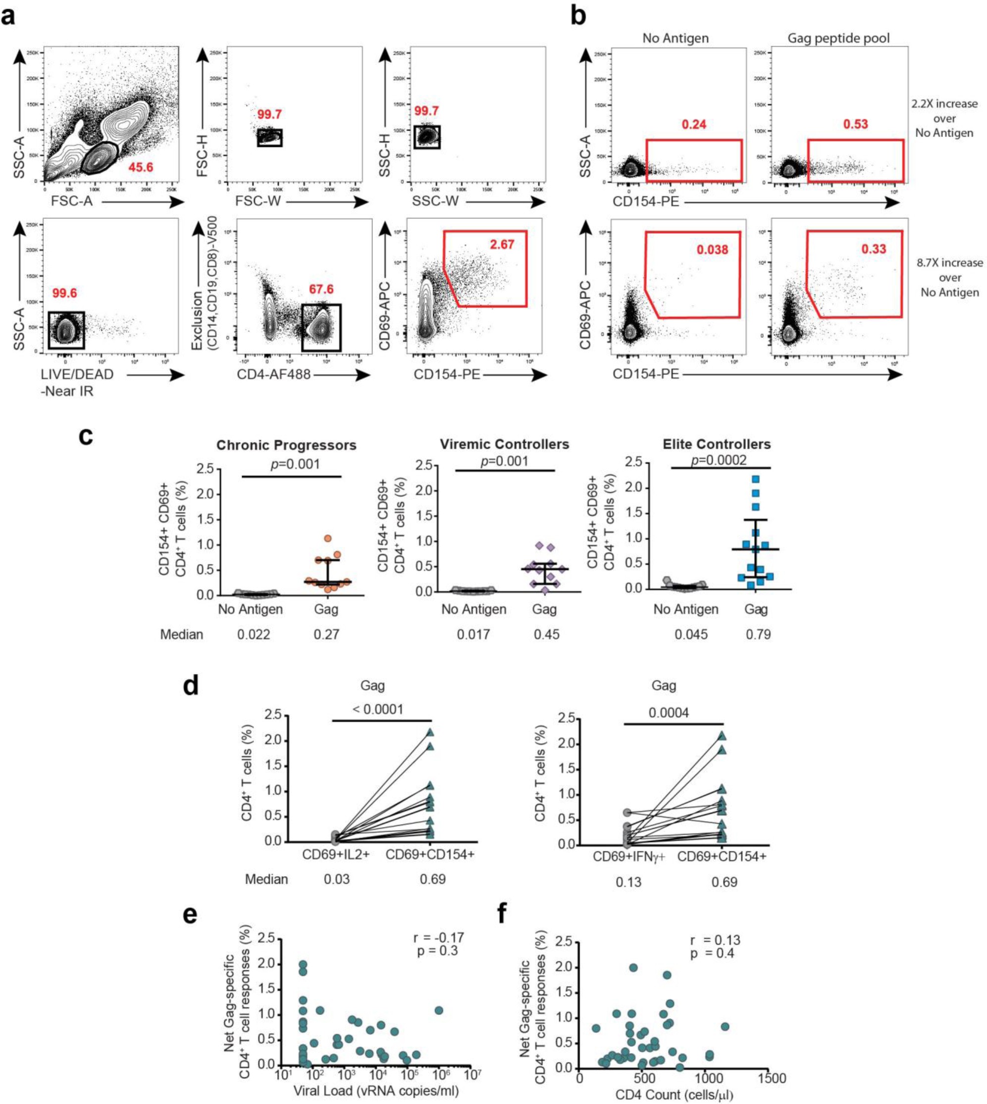
Supplementary Figure 1: Analysis of HIV-specific CD4+ T cells identified by the CD69/CD40L (CD154) Activation-Induced Marker (AIM) assay.
From: Altered differentiation is central to HIV-specific CD4+ T cell dysfunction in progressive disease

(a) Gating strategy for sorting HIV-specific CD4+ T cells based on co-upregulation on the cell surface of the activation markers CD69 and CD154 9h after stimulation with an HIV Gag peptide pool. (b) Flow cytometry plots comparing the use of CD69 alone or in combination with CD154 as AIM markers for detection of antigen-specific CD4+ T cells. Numbers in plots represent the percentage of CD69+CD154+ Gag-specific CD4+ T cells over unstimulated cells. (c) Statistical comparison of frequencies of CD69+ CD154+ CD4+ T cells between unstimulated and Gag-stimulated PBMCs in the three groups of HIV-1+ infected people (two-tailed Wilcoxon matched paired test). Bars represent median with interquartile range. For (a,b,c) n= (11 CPs, 11 VCs, 13 ECs). (d) Statistical comparison of frequencies of CD69+ IL-2+ or CD69+ IFNγ+ CD4+ T cells detected by intracellular staining 6h after Gag stimulation with the frequencies of CD69+ CD154+ CD4+ T cells detected by surface staining 9h after Gag stimulation (two-tailed Wilcoxon matched paired test) (n=17 subjects). (e,f) Two-tailed Spearman correlation of net frequencies of Gag-specific CD4+ T cells (background in No Antigen condition subtracted) with (e) CD4+ T cell count (cells/μl) and (f) Viral Load (vRNA copies/ml) (n=38 subjects).