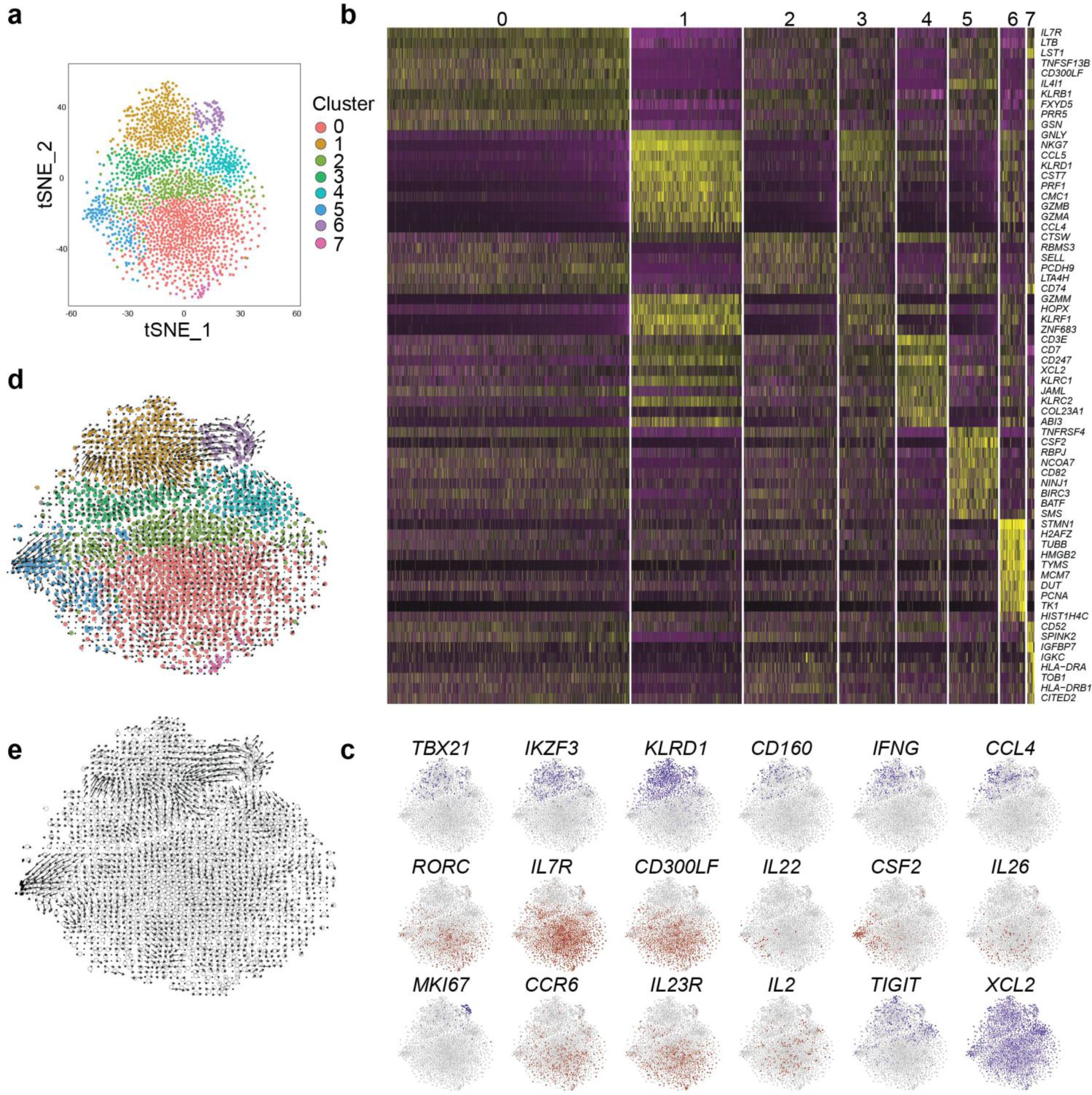
Supplementary Figure 3: ScRNAseq of the ILC3-ILC1 spectrum identifies an intermediate cluster transitioning to ILC1s.

a, Unsupervised tSNE analysis of ILC3-ILC1 subsets to define clusters. b, Heat map showing the top 10 differentially expressed genes in each cluster. Top genes expressed in each cluster are indicated on the right of the heat map. c, tSNE of representative ILC3-related or ILC1-related genes. d, RNA velocity analysis to predict cell dynamics. One donor representative of two is shown.