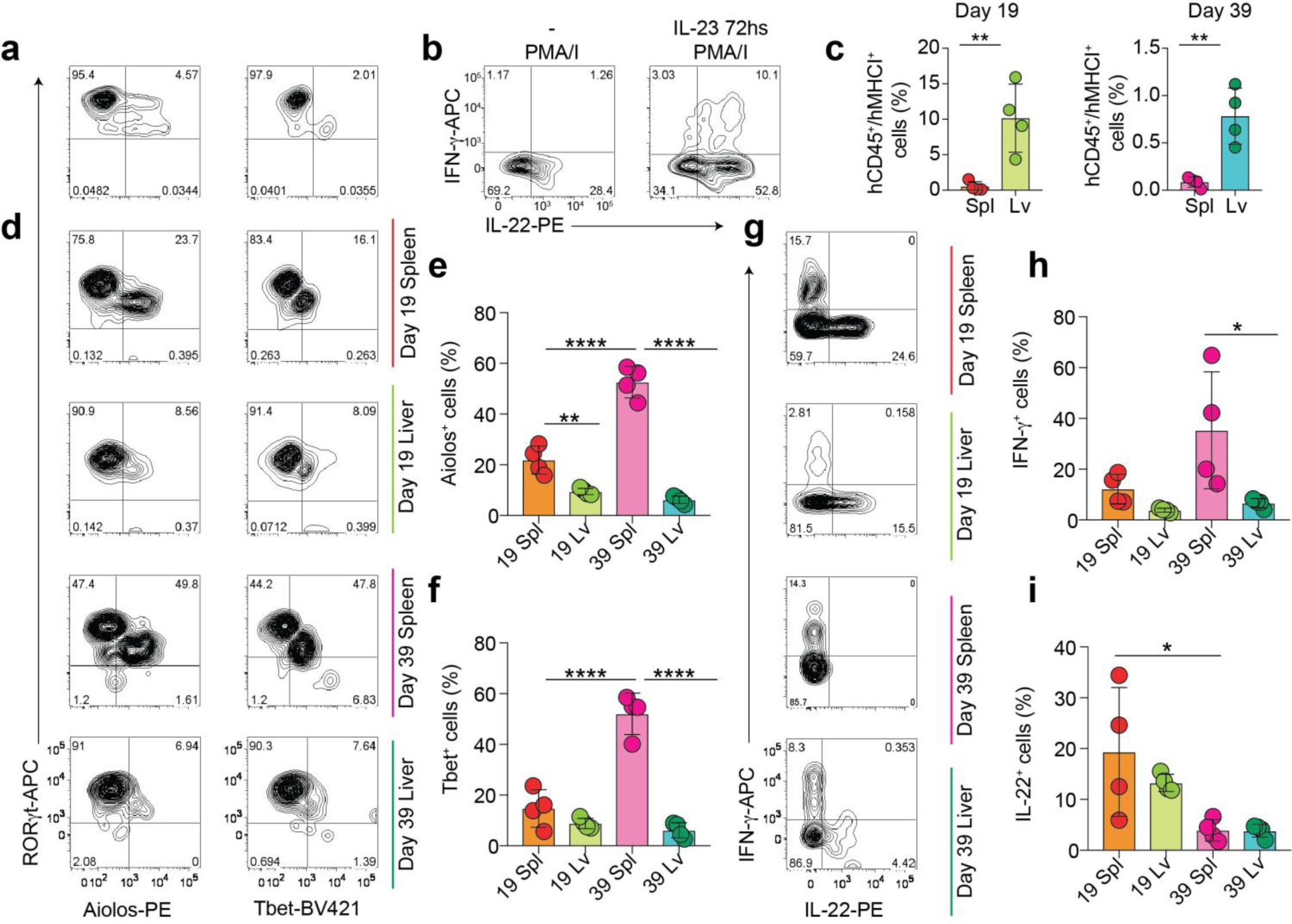
Supplementary Figure 6: Functional analysis of in vivo transferred ILC3a into humanized mice.

a, Expression of RORγt, Aiolos and T-bet in ILC3a at the time of transfer. b, Production of IL-22 and IFN-γ by ILC3a at the time of transfer in the absence or presence of IL-23 stimulation. c, Percentages of human cells present in mouse spleen and liver at day 19 or day 39 post-transfer. d, Expression of RORγt, Aiolos and T-bet in ILCs from spleen and liver at day 19 and day 39 post-transfer in one representative mouse. e-f, Quantification of the percentages of Aiolos+ (e), Tbet+ (f) at the indicated time points in spleen and liver (n=4 mice, each time point). g, Production of IFN-γ and IL-22 by ILCs from spleen and liver at day 19 and day 39 post transfer in one representative mouse. Cells were stimulated with PMA/I. h-i, Quantification of the percentages of IFN-γ producing (h) and IL-22-secreting (i) cells at the indicated time points (n=4 mice, each time point) in spleen and liver. One experiment representative of two is shown. e, f, h, i, Data are mean±SD. Significance was calculated by ordinary one-way ANOVA multiple comparison test using the Prism7 software. *p≤0.05, **p≤0.001, ****p≤0.0001. Spl, spleen; Lv, liver.