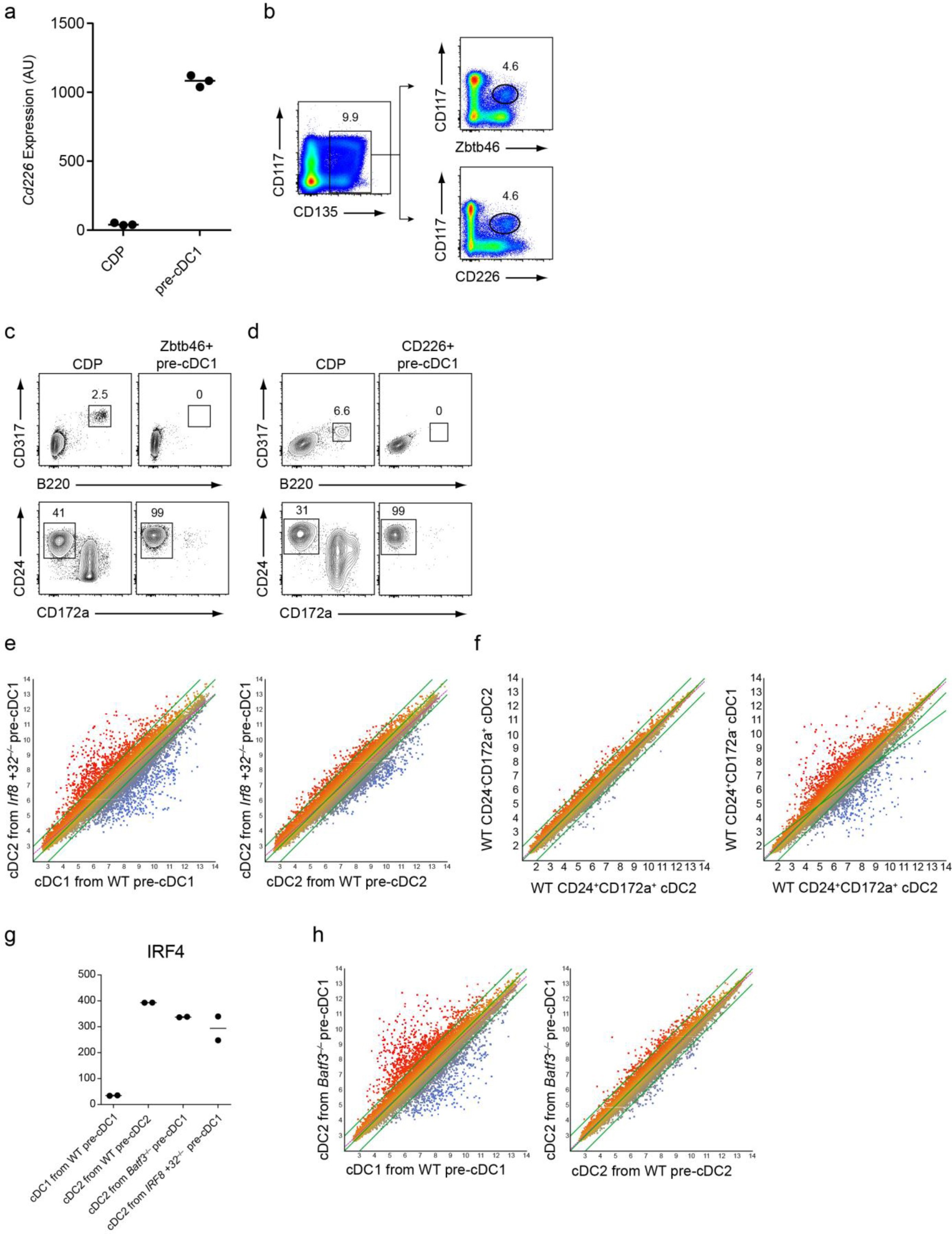
Supplementary Figure 4: CD226 uniquely identifies pre-cDC1s in the bone marrow.
From: Cryptic activation of an Irf8 enhancer governs cDC1 fate specification

a, Cd226 gene expression levels in CDPs and pre-cDC1s quantified by gene expression microarrays. Small horizontal lines indicate the mean. Data are pooled from three independent experiments (n = 3 biological replicates per population). b, Flow cytometry of Lin— BM cells from WT mice was used to examine marker expression in pre-cDC1s. Data are representative of four independent experiments with similar results (n = 4 mice). c,d, CDPs (Lin—CD117intCD135+CD115+) and Zbtb46-GFP+ pre-cDC1s (Lin—CD117intCD135+Zbtb46-GFP+) (c), or CDPs and CD226+ pre-cDC1s (Lin—CD117intCD135+CD226+) (d) were sorted from mice and cultured for 5 days in Flt3L. Cells were then analyzed by flow cytometry to identify dendritic cell subsets. Data are representative of three independent experiments with similar results (n = 3 biological replicates per population). e, Microarray analysis of cDC2s derived from in vitro culture of pre-cDC1s from Irf8 +32–/– mice compared to cDC1s derived from in vitro culture of WT pre-cDC1s (left) or compared to cDC2s derived from in vitro culture of WT pre-cDC2s (right), presented as M-plots. Green lines indicate the threshold for a two-fold difference in expression between samples. Data was pooled from two independent experiments (n = 2 biological replicates per population). f, Microarray analysis of WT CD24+CD172a+ cDC2s compared to WT CD24–CD172+ cDC2s (left) or compared to WT CD24+CD172a– cDC1s (right), presented as M-plots. Green lines indicate the threshold for a two-fold difference in expression between samples. Data was pooled from two independent experiments (n = 2 biological replicates per population). g, Irf4 expression levels in the indicated populations quantified by gene expression microarrays. Small horizontal lines indicate the mean. Data was pooled from two independent experiments (n = 2 biological replicates per population). h, Microarray analysis of cDC2s derived from in vitro culture of Batf3–/– pre-cDC1s compared to cDC1s derived from in vitro culture of WT pre-cDC1s (left) or compared to cDC2s derived from in vitro culture of WT pre-cDC2s (right), presented as M-plots. Green lines indicate the threshold for a two-fold difference in expression between samples. Data was pooled from two independent experiments (n = 2 biological replicates per population).