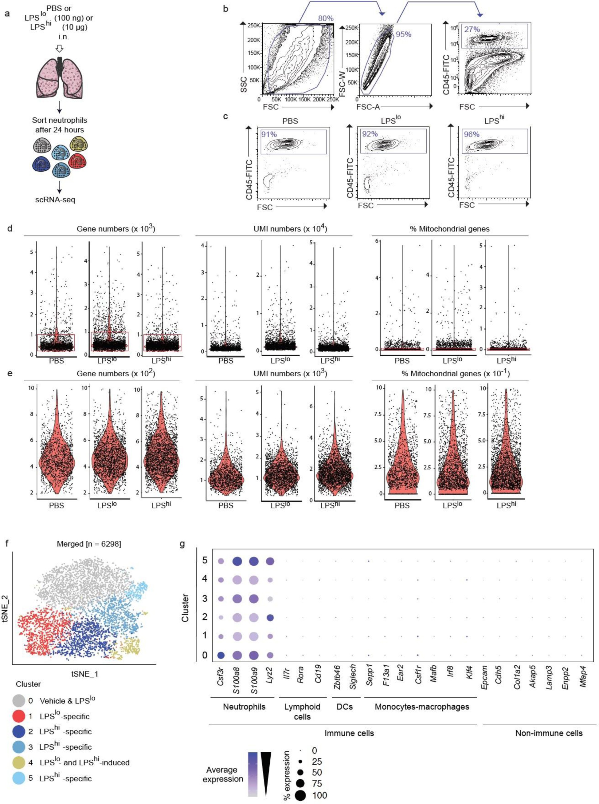
Supplementary Figure 2: Lung neutrophils from vehicle, LPSlo and LPShi mice were isolated and subjected to droplet-based scRNA-seq and quality-control filtering and analysis.

a, Simplified experimental outline for scRNA-seq analysis. b, Representative FACS sorting strategy of CD45+ cells after MACS neutrophil enrichment of lung single-cell suspensions (n = 3 pooled mice/group). One PBS-injected mouse is shown. c, Post-sort purity of FACS-sorted CD45+ cells from vehicle, LPSlo and LPShi mice 24 h after treatment. Representative post-sort flow cytometry dot plots are shown. Insets indicate the percentage of cells within the indicated gate. d,e, Gene numbers (left), Unique Molecular Identifiers (UMI) numbers (middle) and percentage of mitochondrial genes (right) detected in vehicle, LPSlo and LPShi neutrophils before (d) and after (e) selection and filtering, presented as violin plots (height: gene numbers [left], UMI numbers [middle] and percentage mitochondrial genes [right]; width: abundance of cells) and individual dots representing individual cells. The red frames indicate cells that were selected for downstream analyses. f, tSNE plots depicting the transcriptional identity of neutrophils merged from vehicle, LPSlo and LPShi mice 24 h after treatment, analyzed by scRNA-seq. g, Dot plots showing average expression of the indicated genes and percentage of cells expressing the indicated genes within each cluster. High expression of S100a8, S100a9 and Csf3r identified the 6 clusters as neutrophils, which was further supported by the virtual absence of expression of markers of other cell types.