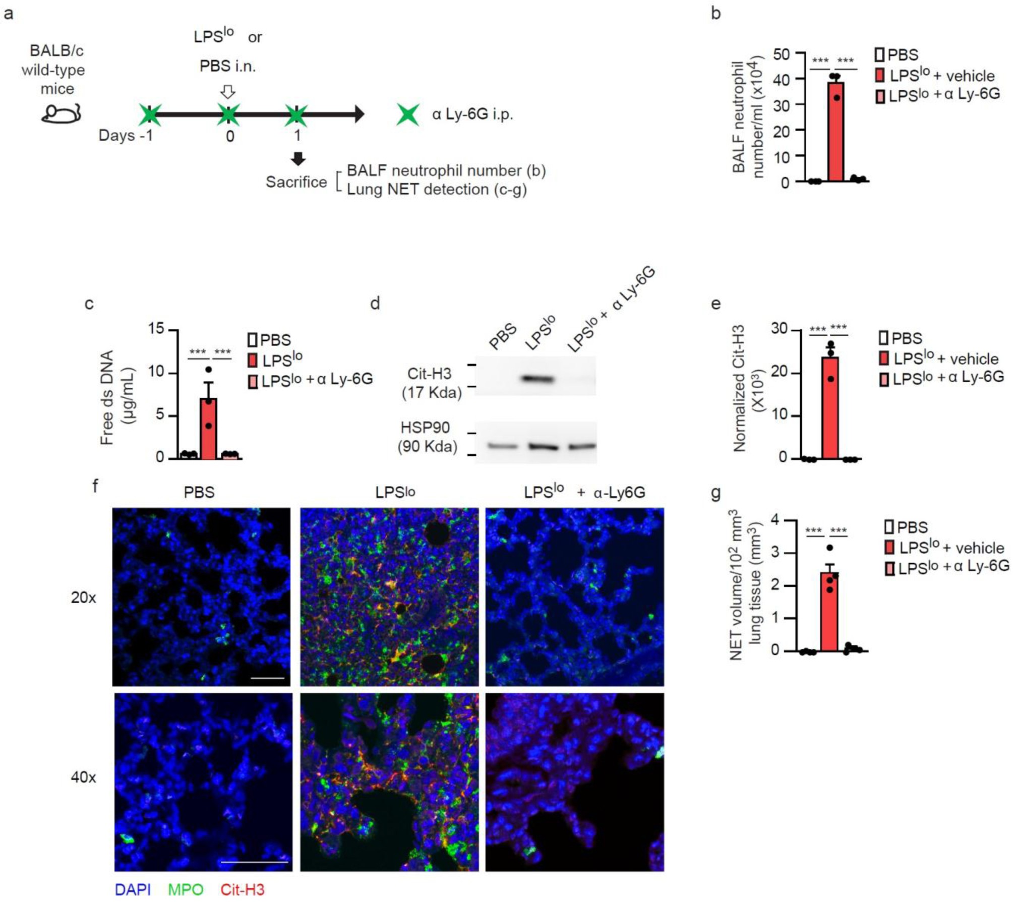
Supplementary Figure 5: NETs are not detected in LPSlo mice treated with α-Ly-6G neutrophil-depleting antibodies.

a, Experimental outline. b, Neutrophil cell counts in the broncho-alveolar lavage fluid (BALF) of vehicle and LPSlo mice treated or not i.p. with α-Ly-6G antibodies one day before, at the time of and one day after LPSlo exposure. c, Levels of extracellular dsDNA in the BALF of mice as in b. d, Representative blots of Cit-H3 and HSP90α (loading control) assessed by Western blot of lung protein extracts from mice as in b. e, Quantification of normalized Cit-H3 levels in lung protein extracts of mice as in b. f, Confocal microscopy stainings of Cit-H3+MPO+ NETs on lung sections of mice as in b. Pictures shown are representative of one of >3 mice analyzed, each of them giving similar results. g, Quantification of NET volume in lung sections of mice as in b. (b,c,e,g) Data show mean + s.e.m., as well as individual mice, and (b,c,e) are representative of one of 3 independent experiments yielding similar results (b,c,e: n = 3 mice per group; g: n = 4 mice per group). P values were calculated using a one-way ANOVA with Tukey’s post hoc test. ***P<0.001. BALF, bronchoalveolar lavage fluid; i.p., intraperitoneal; ns, not significant. Scale bar = 50 µm.