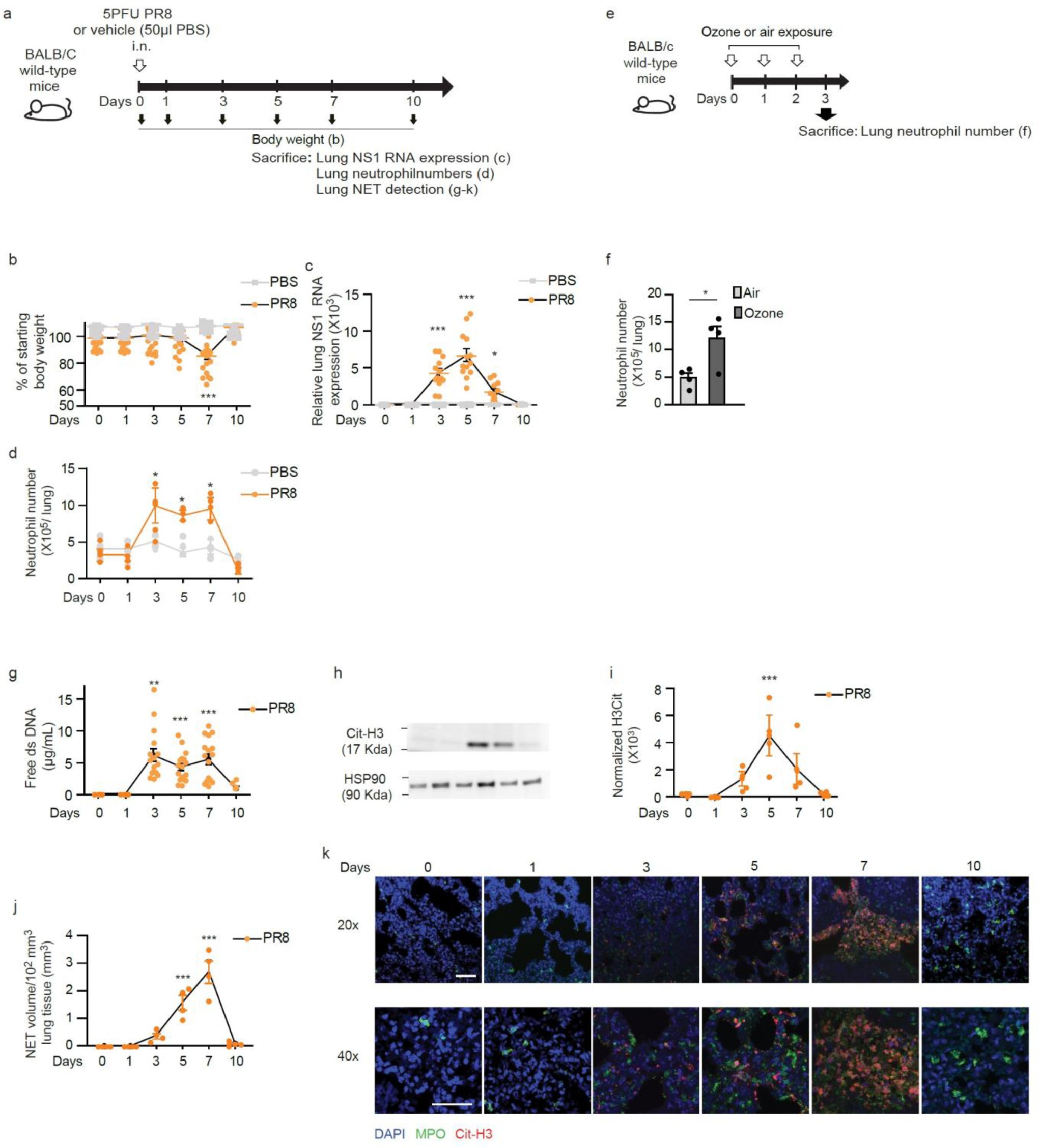
Supplementary Figure 7: NET-releasing neutrophils are recruited to the lungs on influenza virus PR8 infection and ozone exposure.

a, Experimental outline for panels b–d and g-k. b, Body weight expressed as the percentage of body weight before influenza virus (H1N1 strain PR8) infection, assessed over time in PBS-injected and PR8-infected mice. c, Lung relative RNA expression of viral non-structural protein 1 (NS1) assessed by RT-qPCR over time in PBS-injected or PR8-infected mice. d, Absolute numbers of lung CD45+CD11bhiLy-6Ghi neutrophils assessed over time in PBS-injected or PR8-infected mice. e, Experimental outline for f. f, Absolute numbers of lung CD45+CD11bhiLy-6Ghi neutrophils assessed in air-exposed and ozone-exposed mice 1 d after the last ozone exposure. g, Levels of extracellular dsDNA in the BALF of mice following PR8 infection. h, Representative blots of Cit-H3 and HSP90α (loading control) assessed by Western blot of lung protein extracts of mice following PR8 infection. i, Quantification of normalized Cit-H3 levels in lung protein extracts of mice following PR8 infection. j, Quantification of NET volume in lung sections of mice following PR8 infection. k, Confocal microscopy stainings of Cit-H3+MPO+ NETs on lung sections of mice following PR8 infection. Pictures shown are representative of one of 4 mice analyzed, each of them giving similar results. (b,c) Data show mean +/- s.e.m. and are pooled from 4 independent experiments, each symbol representing individual mice, ([b] PBS: n = 20, 20, 20, 18, 19, 20 at days 0, 1, 3, 5, 7, 10, respectively; PR8: n=20,20,20,18,20,10 at days 0,1,3,5,7,10, respectively; [c] PBS: n=8 at each time point; PR8: n=8,8,13,13,12,8 at days 0,1,3,5,7,10 respectively). (d,f) Data show mean (d) +/- or (f) + s.e.m. and are pooled from 2 independent experiments, each symbol representing individual mice (n = 3-4 mice per group). (g,i,j) Data show mean +/- s.e.m. and are pooled from 3-5 independent experiments, each symbol representing (g,j) individual mice (g: n = 9,7,16,17,16,7 at days 0,1,3,5,7,10, respectively; j: n=4 mice per time point), or (i) independent experiments in which lungs from 3-5 mice were pooled by group (n = 4 independent experiments). P values were calculated using (b,c,d) a two-way ANOVA with Tukey’s post hoc test and compare PBS vs. PR8 at the indicated time points, (f) a two-tailed unpaired Student’s t test or (g,i,j) a one-way ANOVA with Tukey’s post hoc test and compare the indicated time points with the baseline. *P < 0.05; **P < 0.01; ***P < 0.001. BALF, bronchoalveolar lavage fluid; ns, not significant i.n., intranasal; PFU, plaque forming unit. Scale bar = 50 µm.