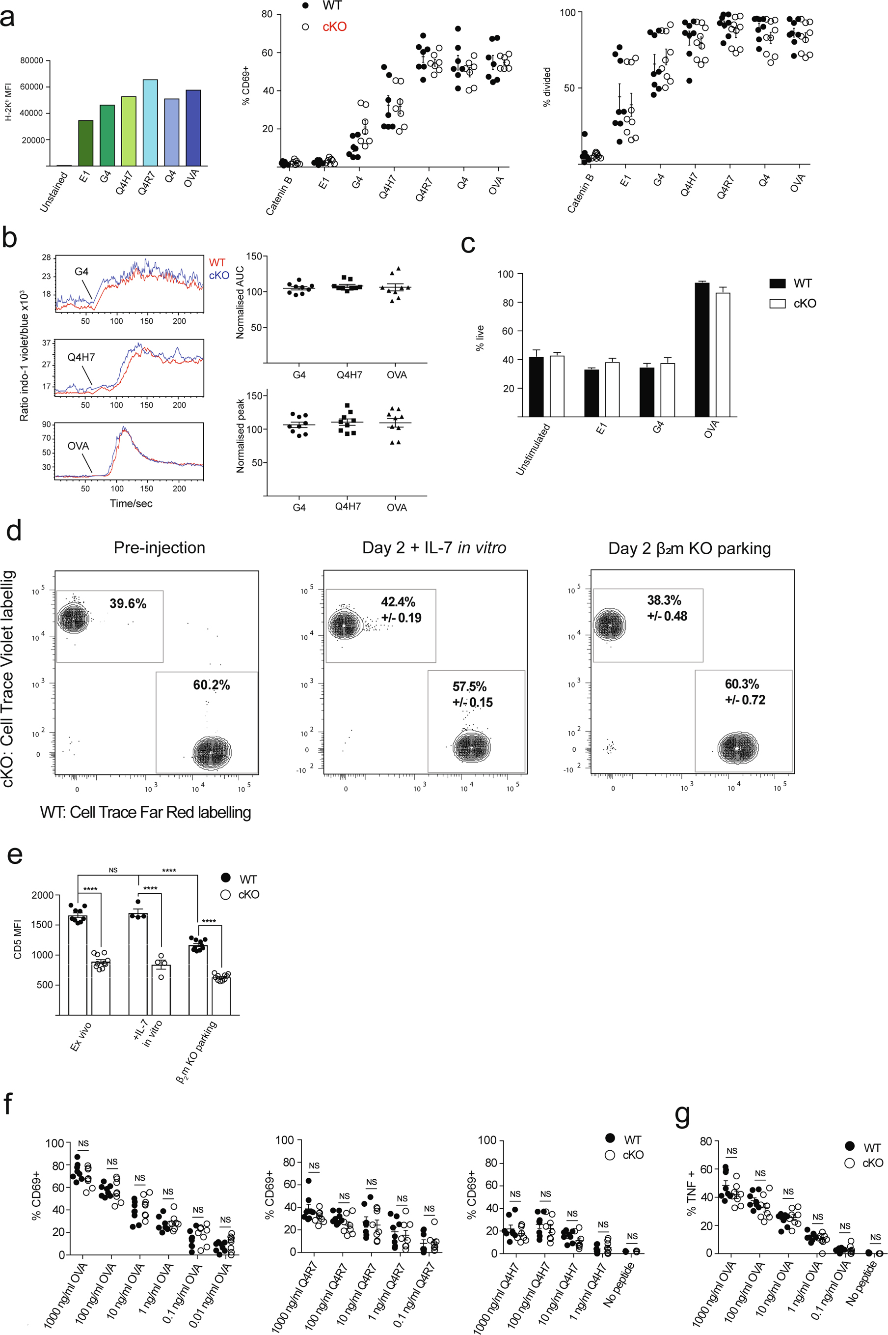
Extended Data Fig. 3: Activation of OTI TCR transgenic Themis cKO mice.
From: T cell receptor and cytokine signal integration in CD8+ T cells is mediated by the protein Themis

(A) H-2Kb staining on CHO cells expressing scH-2Kb. Data representative of 4 independent experiments. Lymphocytes from Themis WT and cKO OT-I mice were stimulated for the indicated times.(B) Representative Indo-1 kinetics plots, area under curve (AUC) and peak values normalized to cKO sample after tetramer stimulation. Each data point represents one WT sample normalized to its same-tube cKO sample. Data from 9 mice/genotype from 5 independent experiments. (C) OTI CD8+ T cell survival after 24h incubation with the indicated peptides. Mean +/- SEM from 3 mice/genotype from 1 experiment, representative of 2 independent experiments. (D) OTI Rag1KO Themis WT or cKO lymphocytes were labelled with CTV (cKO) or CTR (WT), mixed at 1:1 ratio and injected into β2m KO recipients. Control sample was incubated in vitro in 5ng/ml IL7. 2 days later, cell survival was analyzed. The flow cytometry plots show are representative of 1 experiment, out of two independent experiments. The percentages on the plots indicate mean +/- SEM from 3 technical replicates (IL7 in vitro culture) or 5 recipient mice/donor genotype. (E) CD5 surface expression on OTI WT and cKO CD8+ T cells after β2m KO “parking”. Data from 9-10 donor mice/genotype; 10 recipient mice/donor genotype and 4 technical replicates (IL-7) from 2 independent experiments. (F) β2m “parking” does not alter OTI cKO T cell responses to antigenic pMHC. 2 days post-transfer, lymphocytes from β2m KO recipients were co-incubated with β2m-sufficient splenocytes (Ly5a+) and the indicated peptides for 3h (CD69 upregulation) or 5h (TNF production). Data from 8 mice/recipient genotype, from 2 independent experiments. The indicated samples were compared using two-tailed unpaired t-test, with **** indicating p-value <0.0001. Mean +/- SEM values are shown.