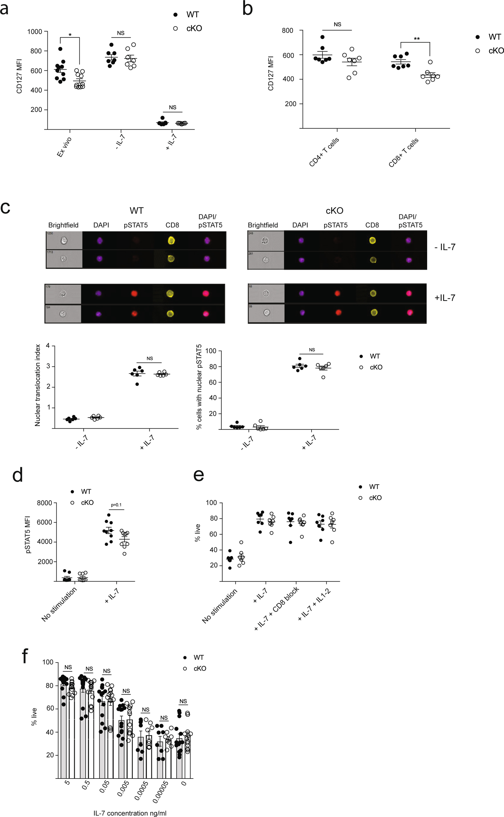
Extended Data Fig. 4: Unimpaired IL-7 signaling and pro-survival function in Themis cKO OTI CD8+ T cells.
From: T cell receptor and cytokine signal integration in CD8+ T cells is mediated by the protein Themis

A) CD127 staining on ex vivo OTI CD8+ T cells, or after 6h incubation in the presence or absence of 10ng/ml IL-7. Mean +/- SEM from 7-8 mice/genotype from 2 experiments. (B) CD127 surface expression on ex vivo CD4+ and CD8+ T cells from TCR polyclonal Themis WT and cKO mice. Mean +/- SEM from 7 mice/genotype from 2 experiments. (C,D) STAT5 phosphorylation in CD8+ T cells after 15 min incubation with 10ng/ml IL-7 analyzed by imaging flow cytometry (C), and flow cytometry (D). Data from 6 mice/genotype, pooled from 2 independent experiments. (E,F) IL-7 mediated OTI CD8+ T cell survival. (E) OTI lymphocytes were incubated for 24h with or without 50ng/ml IL-7 in the presence or absence of 10μg/ml CD8β blocking antibody or 50ng/ml IL-12. Cell death was assessed by flow cytometry. Mean +/- SEM from 3 mice/genotype from 1 experiment, data representative of 2 independent experiments. (F) OTI lymphocytes were incubated for 24h with the indicated concentrations of IL-7. Cell death was assessed by flow cytometry. Data from 14 mice/genotype from 3 independent experiments. The indicated samples were compared using unpaired t-test, with Welch’s correction if required, with *** indicating p-values from 0.0001 to 0.001, ** indicating p-values from 0.001 to 0.01, and * indicating p-values from 0.01 to 0.05. Mean +/- SEM values are shown.