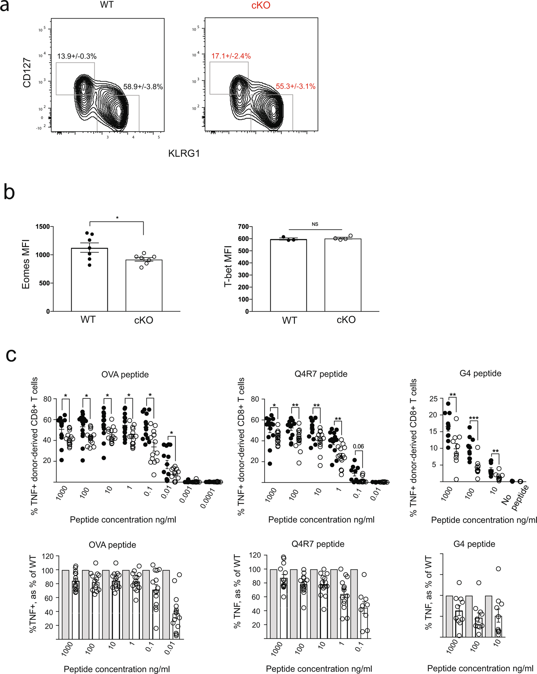
Extended Data Fig. 7: Phenotype and activation of OTI cKO CD8+ T cells during LM-OVA infection.
From: T cell receptor and cytokine signal integration in CD8+ T cells is mediated by the protein Themis

(A) Normal effector and memory precursor development in OTI cKO CD8+ T cells during primary LM- OVA infection. CD127 and KLRG1 staining on donor-derived (CD45.2+) CD8+ T cells at day 7 post-infection. Mean +/- SEM of effector phenotype (KLRG1+CD127low) and memory precursors (KLRG1− CD127high) from 5 mice/donor genotype, data representative of two independent experiments. (B) Eomes and T-bet expression in donor-derived (CD45.2+) CD8+ T cells at day 7 post-infection. Data from 7 mice/genotype from 2 independent experiments (Eomes), or 3-4 mice/genotype from 1 experiment (T-bet). (C) Splenocytes from day 7 LM-OVA infected mice were re-stimulated in vitro with the indicated concentrations of OVA, Q4R7 or G4 for 6h, followed by intracellular staining to detect TNF. The plots show percentage of and TNF+ donor-derived CD45.2+ CD8+ T cells. Data from 14 mice/donor genotype from 3 independent experiments (OVA), 9-14 mice/donor genotype from 2-3 experiments (Q4R7) and 5-10 mice from 1-2 experiments (G4). WT and cKO samples were compared using unpaired t-test, with Welch’s correction if required, with *** indicating p-values from 0.0001 to 0.001, ** indicating p-values from 0.001 to 0.01, and * indicating p-values from 0.01 to 0.05. Mean +/- SEM values are shown.