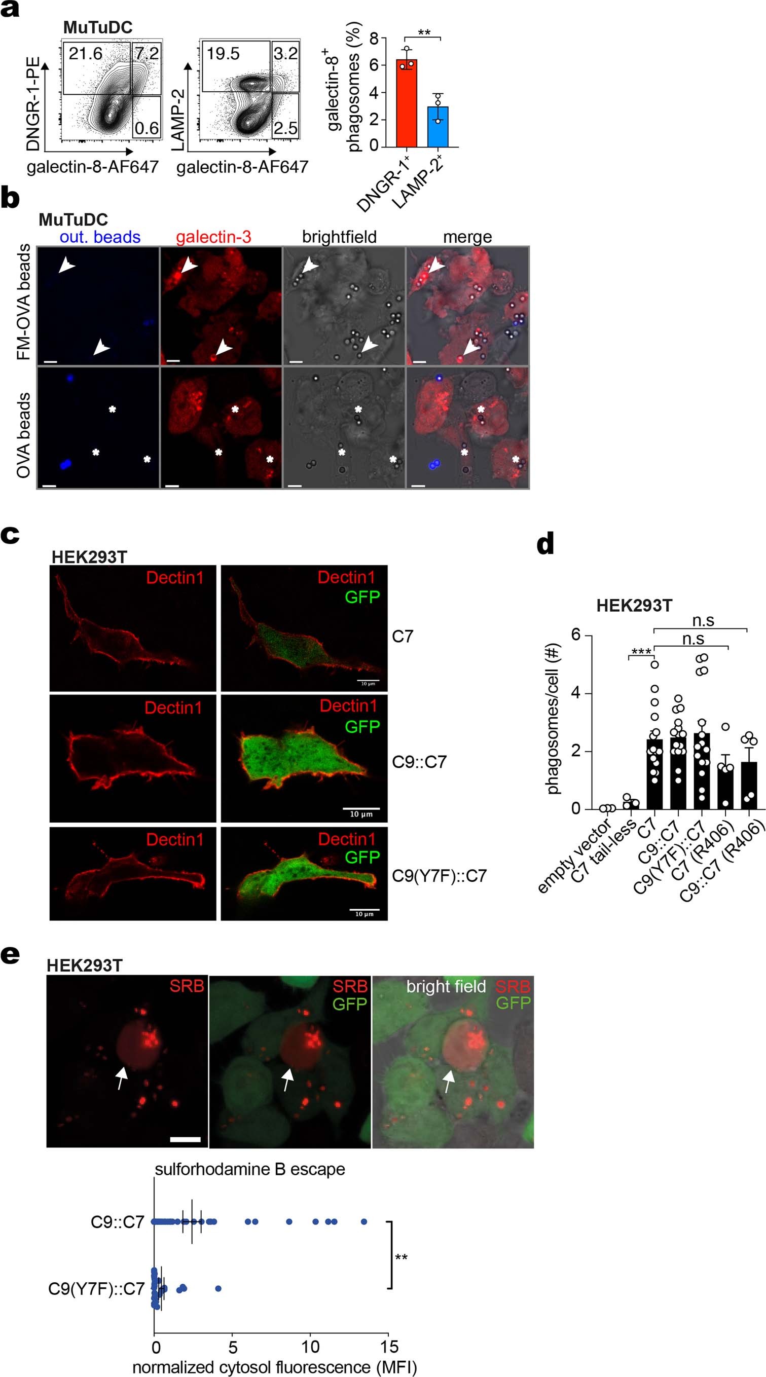
Extended Data Fig. 3: Recruitment of galectin-8 to DNGR-1+ phagosomes containing FM-OVA beads, phagocytosis by cells expressing chimeric receptors and sulforhodimine B release from phagosomes.

a, PhagoFACS of phagosomes isolated from WT MuTuDCs pulsed with FM-OVA beads for 4 hrs and stained with anti-DNGR-1, anti-LAMP-2 and anti-galectin-8 antibodies. Frequency of phagosomes is plotted as mean (± s.d.) for three independent experiments (n = 3). P values were determined by unpaired t test, Welch’s test. b, WT MuTuDCs expressing mCherry::galectin-3 were incubated with OVA or FM-OVA beads (5:1, beads to DCs) for 4 hrs. Cells were fixed, uninternalised beads (‘out. bead’) marked by anti-OVA staining and cells were imaged by confocal microscopy (scale bar = 5 μm). Images are a representative image from 18 FM-OVA and 36 OVA images. c, HEK293T cells expressing cytosolic GFP and C7, C9::C7 or C9(Y7F)::C7 receptors and stained for Dectin-1. Images show a single representative image from 3 similar images. d, HEK293T cells expressing the indicated receptors were pulsed with biotinylated zymosan for 1 hr before fixation and labelling of uninternalised zymosan with fluorescent streptavidin. Internalised zymosan particles were enumerated from replicate confocal images (n = 3 images for empty vector and C7 tail-less, 15 images for C7, C9::C7 and C9(Y7F)::C7 and 5 images for C7 R406 and C9::C7 R406). P values were determined using an unpaired t test. e, HEK293T cells expressing the indicated receptors were challenged with zymosan pre-soaked in sulforhodamine B (SRB). SRB in the cytosol was quantified and normalized to phagosomal fluorescence. Data and images are representative of three independent repeats (n = 3) and n = 40 cells for C9::C7 and 28 cells for C9(Y7F)::C7. Data (d,e) represented as mean (± s.e.m.). P values were determined using an unpaired t test, Welch’s test. n.s., not significant; **P ≤ 0.01; ***P ≤ 0.001.