Extended Data Fig. 1: Characterization of DN1 embryonic thymus populations using 5xpolychromILC mice.
From: RORα is a critical checkpoint for T cell and ILC2 commitment in the embryonic thymus

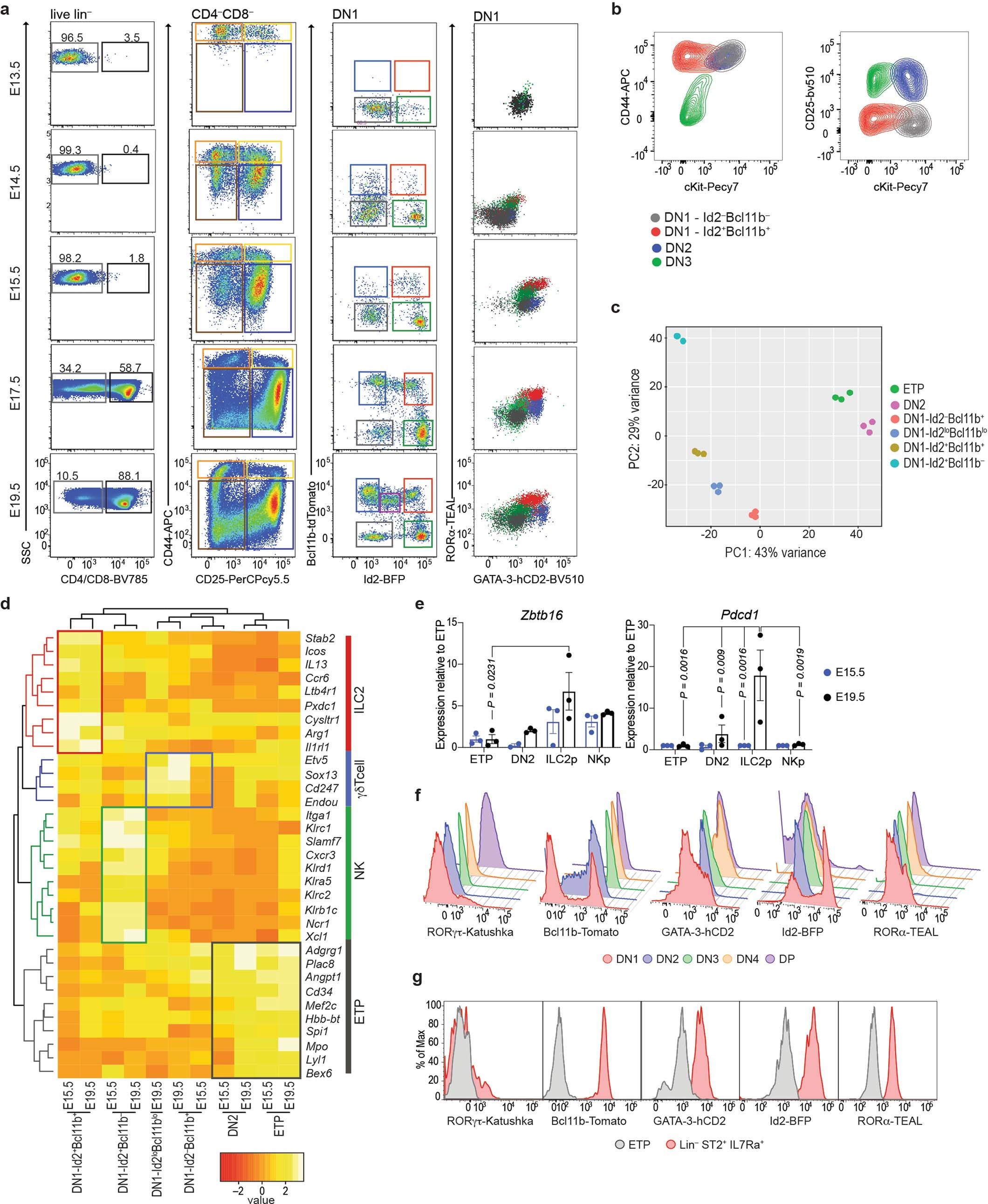
(a) Flow-cytometry analysis of the indicated cell surface markers or transcription factors in the E13.5, E14.5, E15.5, E17.5 and E19.5 embryonic thymus of 5xpolychromILC mice. (b) Flow-cytometric analysis of cKit and CD44 expression in DN1-Id2–Bcl11b–, DN1-Id2+Bcl11b+, DN2 and DN3 cells in the E15.5 embryonic thymus of 5xpolychromILC mice. (c) Principal component analysis (PCA) of RNA-seq data from indicated thymic cell populations (Fig. 2a) at E19.5 (n = 3). (d) Heatmap of genes from bulk RNA-seq analysis selected from single-cell gene expression analysis data (Fig. 1c). (e) Relative gene expression (from bulk RNA-seq analysis) of Zbtb16 and Pdcd1, in different embryonic thymus populations at E15.5 and E19.5 (n=3). Mean ± s.e.m; two-way ANOVA with Tukey post-hoc test. (f) Flow-cytometry analysis of RORγt-Katushka, Bcl11b-tdtomato, GATA-3-hCD2, RORα-Teal and Id2-BFP expression in the double negative (DN) and double positive (DP) cell subsets from E17.5 embryonic thymus. (g) Flow-cytometry analysis of RORγt-Katushka, Bcl11b-tdtomato, GATA-3-hCD2, RORα-Teal and Id2-BFP expression in ETP and ILC2p (lin-ST2+IL7Ra+) from E17.5 embryonic thymus.