Extended Data Fig. 6: CXCL12 production by Cxcl13-Cre+ cells is required for efficient humoral immunity.
From: Remodeling of light and dark zone follicular dendritic cells governs germinal center responses

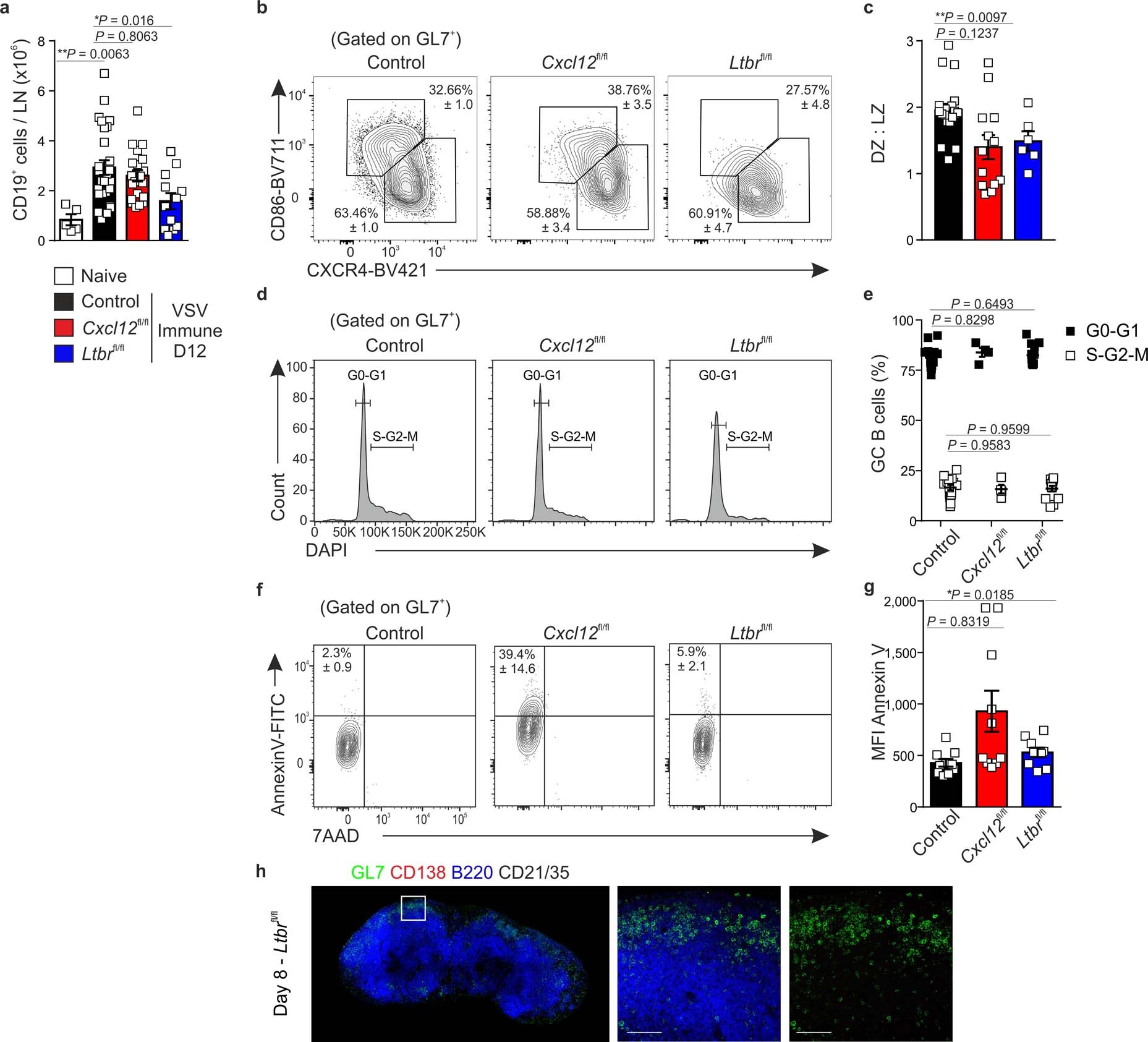
a, Enumeration of CD19+ cells per lymph node (LN) in naive or VSV-immunized control mice, or immunized Cxcl13-Cre/TdTom Cxcl12fl/fl (Cxcl12fl/fl) and Cxcl13-Cre/TdTom Ltbrfl/fl (Ltbrfl/fl) mice. N = 5 naive mice; 27 littermate control mice, 5 independent experiments; 20 Cxcl12fl/fl, 5 independent experiments; 12 Ltbrfl/fl mice, 4 independent experiments. b, c, Representative flow cytometry plots and quantification of CD86− CXCR4+ DZ and CD86+ CXCR4− LZ germinal center CD19+ cells in immunized control, Cxcl12fl/fl mice or Ltbrfl/fl mice. N = 20 immunized littermate controls, 5 independent experiments; 13 Cxcl12fl/fl and 9 Ltbrfl/fl mice, 3 independent experiments. d, e, Expression of DAPI in GL7+ B cells and quantification of GC B cells in the indicated cell cycle stages. N = 15 littermate control mice, 3 independent experiments; 4 Cxcl12fl/fl mice, 2 experiments; 13 Ltbrfl/fl mice, 2 experiments. f, Representative flow cytometry plots of 7AAD and Annexin V incorporation by GL7+ B cells in immunized littermate control, Cxcl12fl/fl mice or Ltbrfl/fl mice. g, Quantification of the mean fluorescence intensity (MFI) of Annexin V on GL7+ B cells from littermate control, Cxcl12fl/fl mice or Ltbrfl/fl mice. (f, g) N = 10 littermate control mice, 10 Cxcl12fl/fl mice and 9 Ltbrfl/fl mice per group; 2 independent experiments. h, GL7, CD138, B220 and CD21/35 staining of lymph nodes from Ltbrfl/fl mice on day 8 post VSV-immunization. Data is representative of 3 Ltbrfl/fl mice. (a, c, e, f, g) Mean and SEM are shown. P values as per one-way Anova with Tukey’s multiple comparisons test.