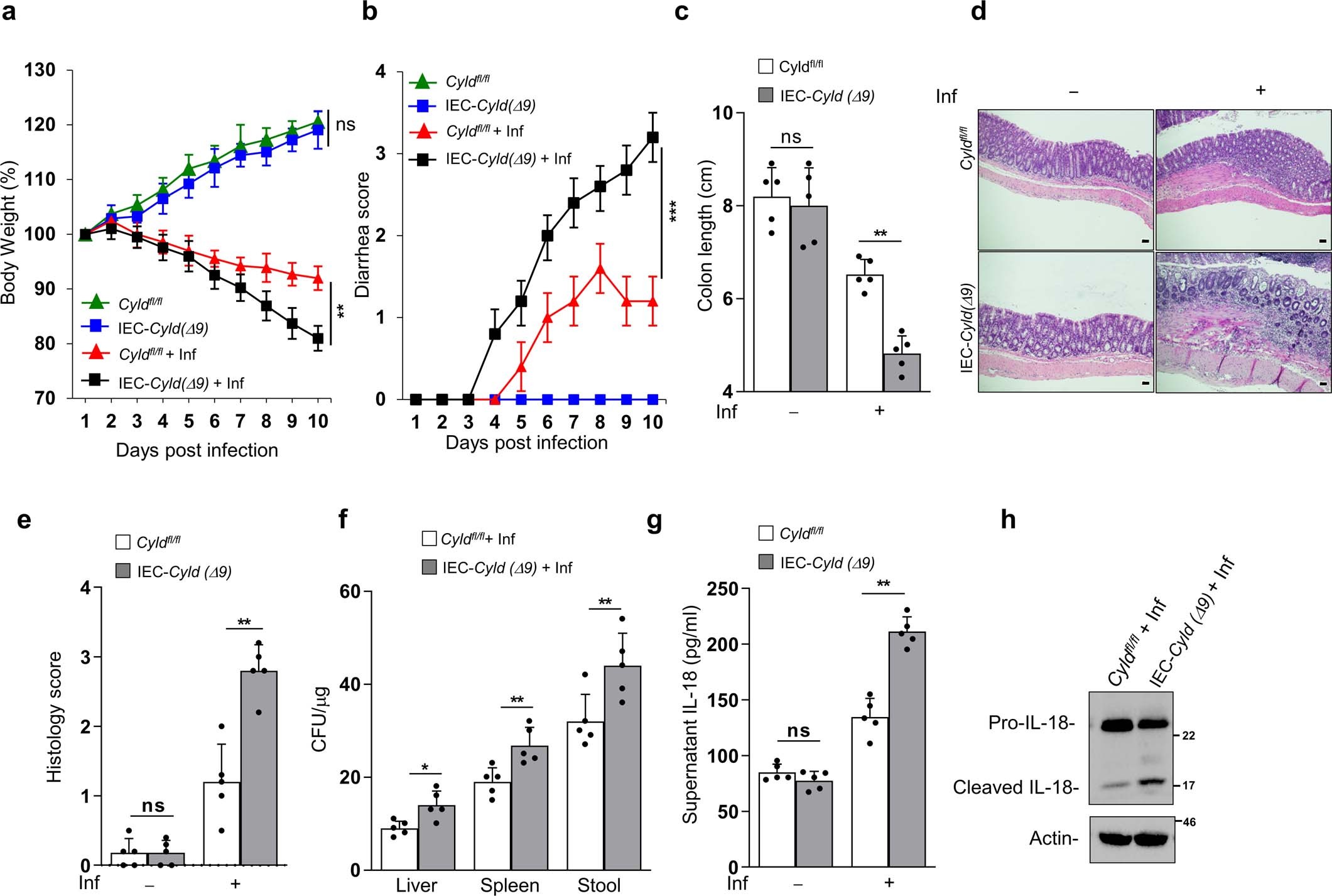
Extended Data Fig. 4: Epithelial specific Cyld–/– mice exhibit severe C. rodentium induced colitis.
From: Deubiquitination of NLRP6 inflammasome by Cyld critically regulates intestinal inflammation

(a–c) (a) Body weight change (nsP=0.6251, **P=0.0029), (b) diarrhea score (***P=0.0005), and (c) colon length (nsP=0.6433, **P=0.0046) of Cyldfl/fl vs. IEC-Cyld (∆9) (Epithelial specific cyld knockout mice) mice (n = 5 mice per group) infected (inf) with C. rodentium. (d, e) H&E-stained colonic sections from C. rodentium–infected Cyldfl/fl and IEC-Cyld (∆9) mice (scale bars, 50 µm) and histology scores (n = 5 mice per group, nsP=0.99, **P=0.0028). (f) CFU from the organ culture (n = 5 mice per group, *P=0.0241, **P=0.0029, **P=0.0056). (g) Colon tissues from uninfected and infected Cyldfl/fl and IEC-Cyld (∆9) mice were cultured, IL-18 was measured from the supernatant by ELISA and normalized by colon weight (n=5 mice per group, nsP=0.2755, **P=0.0013). (h) Colonic mucosal lysates from infected Cyldfl/fl and IEC-Cyld (∆9) was subjected to SDS-PAGE. The amounts of pro-IL-18 and mature IL-18 were assessed by immunoblotting with anti–IL-18 antibody. a,b,c,e,f,g Statistics are mean ± SD and P values were determined by Student’s t test (Two tail). Data are from one experiment representative of three independent experiments with similar results. Uncropped blots (h) are shown in the Source Data.