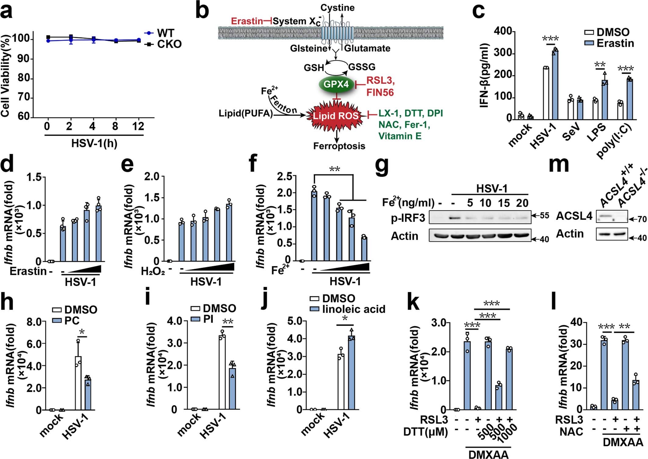
Extended Data Fig. 4: Ferrous ions, but not rastin and hydrogen peroxide, inhibit HSV-1-induced IFN-β expression.
From: Redox homeostasis maintained by GPX4 facilitates STING activation

a, Cell viability analysis of PMs from WT or Gpx4CKO mice, plus HSV-1 infection for indicated time periods. b, Schematic representation of GPX4 inactivation leads to lipid ROS production and ferroptosis. c, ELISA analysis of IFN-β secretion in PMs pretreated with DMSO or Erastin(10 µM) plus stimulation as indicated. d-f, qPCR analysis of Ifnb mRNA level in PMs pretreated with increasing concentrations of Erastin (0, 5, 10, 15 μM), H2O2 (0, 1, 2, 5, 10 μM), or Fe2+ (0, 5, 10, 15, 20 μM), followed by HSV-1 infection. g, p-IRF3 level in PMs retreated with increasing concentrations of Fe2+, followed by HSV-1 infection. h-j, qPCR analysis of Ifnb mRNA level in PMs pretreated with L-α-phosphatidylcholine (PC, 20 μM), phosphatidylinositol (PI, 20 μM) or linoleic acid (20 μM). k,l, qPCR analysis of Ifnb mRNA level in PMs pretreated with DTT (k) or NAC (1 mM)(l), followed by RSL3(0.5 µM) treatment and DMXAA stimulation. m, Protein levels of ACSL4 in ACSL4+/+ or ACSL4-/- U2OS cells. Statistical significance was determined by unpaired two-sided multiple Student’s t-tests in c-f, h-l. Data are shown as mean ± SD or typical photographs of one representative from three independent experiments. *P < 0.05, **P < 0.01, ***P < 0.001.