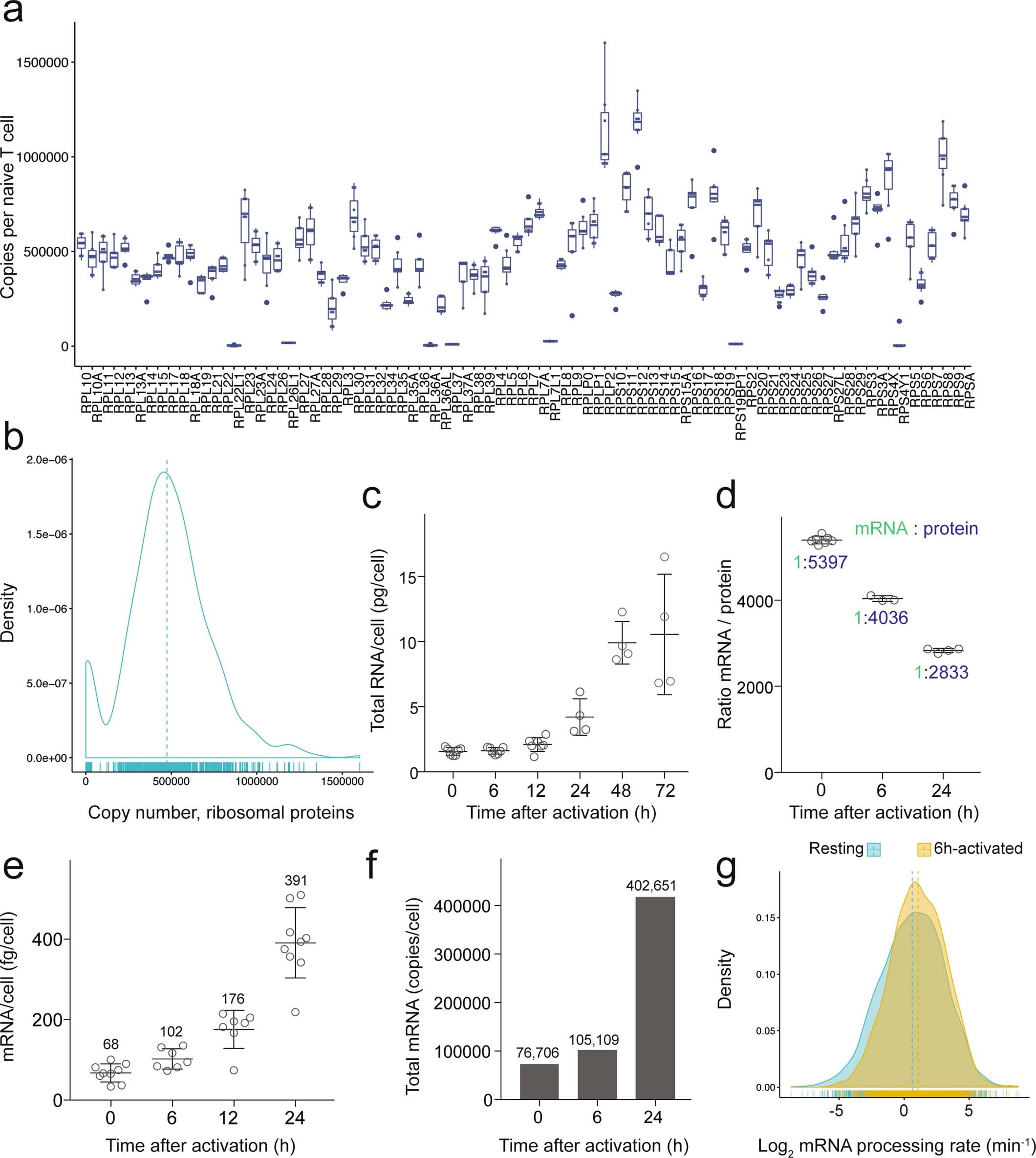
Extended Data Fig. 5: Estimation of the number of ribosomes.
From: Dynamics in protein translation sustaining T cell preparedness

(a) Copy numbers of 82 ribosomal proteins in naïve T cells. n = 7 from seven different donors. Box plot elements are defined as in Fig. 2b (b) Distribution of the copy numbers of ribosomal proteins in naïve T cells. Average values from n = 7 are shown. Dashed line shows the median, which was used as an approximation of total ribosomes. (c) Total RNA in naïve and activated T cells. To estimate the number of ribosomes, it was assumed that 83% of total RNA was ribosomal RNA. n = 7 for naïve, 6 h and 12h-activated T cells. n = 4 for 24 h, 48 h and 72 h activated T cells from different donors. Bars represent the S.E.M (d) mRNA to protein ratio. n = 7 for naïve, n = 3 for 6 h and n = 4 for 24 h activated T cells from different donors. Bars represent the S.E.M (e) Total amount of mRNA per T cell. n = 9 for naïve and 24 h activated T cells, n = 7 for 6 h and 12 h activated T cells from different donors. Bars represent the S.E.M (f) Average mRNA copy numbers per T cell. (g) mRNA processing rate in naïve and 6h-activated T cells. Average values from n = 3 from different donors are shown.