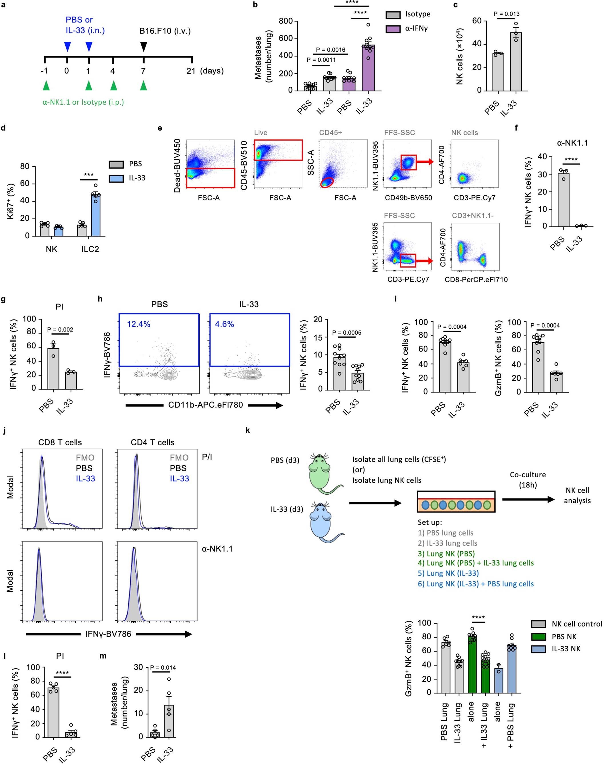
Extended Data Fig. 2: IL-33 influences lung NK cells.

a, WT mice were treated as indicated, followed by visual quantification of lung metastases on day 21. b, WT mice were treated with anti-IFNγ or controlmAb similar to (a); Tumor burden was assessed on day 21 by visual quantification of lung metastases (n = 10). c, Mice were treated intranasally with PBS or IL-33 on days 0 and 1, followed by quantification of total lung NK cells by flow cytometry on day 3 (n = 3). d, WT mice were treated as in (c), followed by flow cytometric detection of Ki-67+ lung NK cells and ILC2 (n = 5). e, Representative flow cytometry gating strategy of lung NK cells and T lymphocytes from WT mice treated with PBS or IL-33 on day 0 and 1, followed by sacrifice on day 3. f,g, WT mice were treated as in (c), followed by quantification of IFNγ+ NK cells (Live CD45+NK1.1+/lowCD49b+) after 3 hr stimulation of total lung cells with plate bound anti-NK1.1 (f) (n = 3); or PI (g) (n = 3). h, Total WT mouse lung cells were stimulated for 3hrs ex vivo with a combination of IL-12 and IL-18, followed by quantification of IFNγ+ positive NK cells (n = 10). i, WT mice were treated as in (c) and cardiac WAT NK cell were ana lyzed for intracellular IFNγ (n = 9,6) and GzmB (n = 9,6) after 3 hr stimulation with PI. j, Lung CD4 and CD8 T cells from PBS or IL-33 treated WT mice were analyzed for intracellular IFNγ after 3 hr stimulation with PI or anti-NK1.1 (representative gating shown in (e)). k, WT mice were treated as in (c), followed by lung NK cells purification and co-cultured with CFSE labelled whole lung homogenates from PBS or IL-33 treated WT mice (12 h), followed by 3 hr PI stimulation and detection of GzmB positive NK cells; grey bars indicate CFSE-labelled NK cells present in whole lung homogenates (n = 6,11,10,11,2,8 biologically independent samples). l-m, WT mice housed at the MRC ARES facility were treated as in (c), followed by quantification of percent of IFNγ+ NK cells (after 3hrs of PI) (l) (n = 5), or treated as in Fig. 1a (50 K B16.F10) followed by visual quantification of lung metastases (m) (n = 5). Bar graphs indicate mean (±SEM) and show combined data of two (b, i) or three (h, k) independent experiments. (e, j) show representative flow cytometry plots of three independent experiments, whereas (c, d, f, g, I, and m) show a representative bar graph of two independent experiments. Statistical analyses were calculated using one-way ANOVA or unpaired two-tailed Student’s t-test (c, f-i, l, m) **** = p ≤ 0.0001.