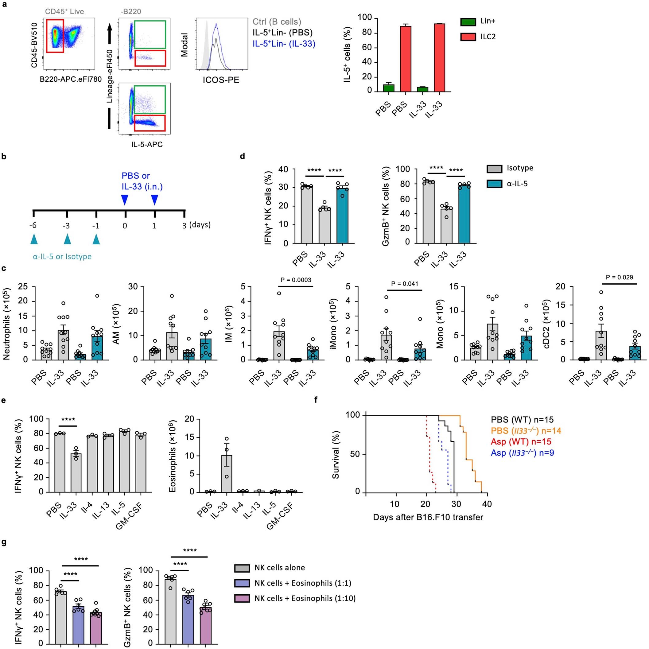
Extended Data Fig. 6: IL-5 and eosinophils mediate IL-33-driven suppression of NK cells.

a, WT mice were treated with PBS or IL-33 on day 0 and 1, followed by quantification of IL-5+ ILC2 (CD45+B220–Lineage–), or CD45+B220–lineage+ cells in the lungs on day 3 (n = 5); the identity of IL-5+ ILC2 was further confirmed by ICOS expression. b-d, WT mice were treated with PBS or IL-33 on day 0 and 1, and anti-IL-5 or control on day -6, -3 and -1 followed by quantification of the total numbers of the indicated myeloid cells in the lung (c) (n = 10), and the percent IFNγ+ and GzmB+ lung NK cells (after anti-NK1.1 stimulation) on day 3 (d) (n = 5). e, WT mice were treated intranasally with PBS or the indicated cytokines on day 0 and 1, followed by quantification of percent IFNγ+ NK cells (after PI stimulation), or lung eosinophil numbers on day 3 (n = 3). f, Mice of the indicated genotypes were treated intranasally Asp or PBS on days 0 and 1, followed by intravenous transfer of B16.F10 cells on day 7 and subsequent determination of lung metastases-related mortality by Kaplan-Meier survival curve (n = 15,14,15,9). g, Purified WT mouse lung NK cells were cultured alone or with ex vivo bone marrow derived eosinophils at the indicated ratios for 18 hours, followed by a 3 hr re-stimulation with PI and quantification of IFNγ+ and GzmB+ NK cells by flow cytometry (n = 6,6,9). Bar graphs indicate mean (±SEM) of combined data of two (c, g) or three (f) independent experiments. (d and e) show representative data of three independently performed experiments and (a) depicts representative flow cytometry plots. Statistical analyses were calculated using one-way ANOVA or Log-rank (Mantel-Cox) test (f) with **** = p ≤ 0.0001.