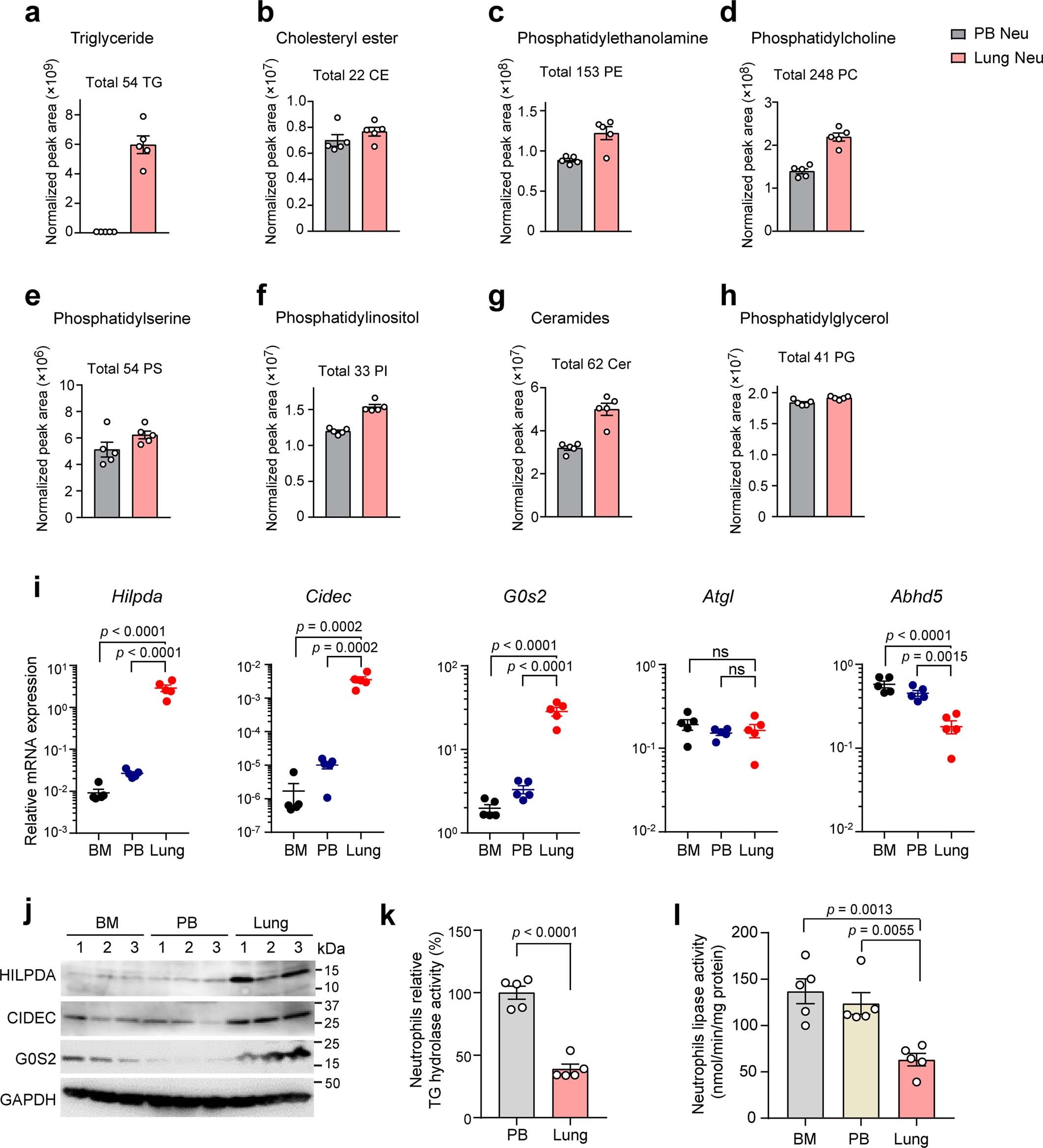
Extended Data Fig. 2: Up-regulation of genes encoding ATGL inhibitory factors led to reduced TG hydrolysis in pre-metastatic lung-infiltrating neutrophils.
From: Lung mesenchymal cells elicit lipid storage in neutrophils that fuel breast cancer lung metastasis

a–h, Levels of total triglyceride (TG) (a), cholesteryl ester (CE) (b), phosphatidylethanolamine (PE) (c), phosphatidylcholine (PC) (d), phosphatidylserine (PS) (e), phosphatidylinositol (PI) (f), ceramides (Cer) (g) and phosphatidylglycerol (PG) (h) in PB and lung neutrophils isolated from the pre-metastatic stage of orthotopic 4T1 tumor-bearing mice (n = 5), were determined by liquid chromatography-mass spectrometry. Relative levels of these lipid were also shown in Fig. 1f. The exact values of specific chemical species for each lipid type were provided in Source Data file. i-l, Neutrophils were isolated from the BM, PB and lung tissues of orthotopic 4T1 tumor-bearing mice (n = 5) at the pre-metastatic stage and compared for relative mRNA expression (to Rps18) of Hilpda, Cidec, G0s2, Atgl and Abhd5 by qRT-PCR (i); HILPDA, CIDEC and G0S2 protein expression by Western blotting with GAPDH as a loading control (j); relative TG hydrolase activity (k); and cellular lipase activity (l). n represents biologically independent animals. Data are mean ± s.e.m. and P values were determined by one-way ANOVA with Tukey’s multiple comparisons test (i and l) or unpaired two-tailed t-test (k). ns, not significant.