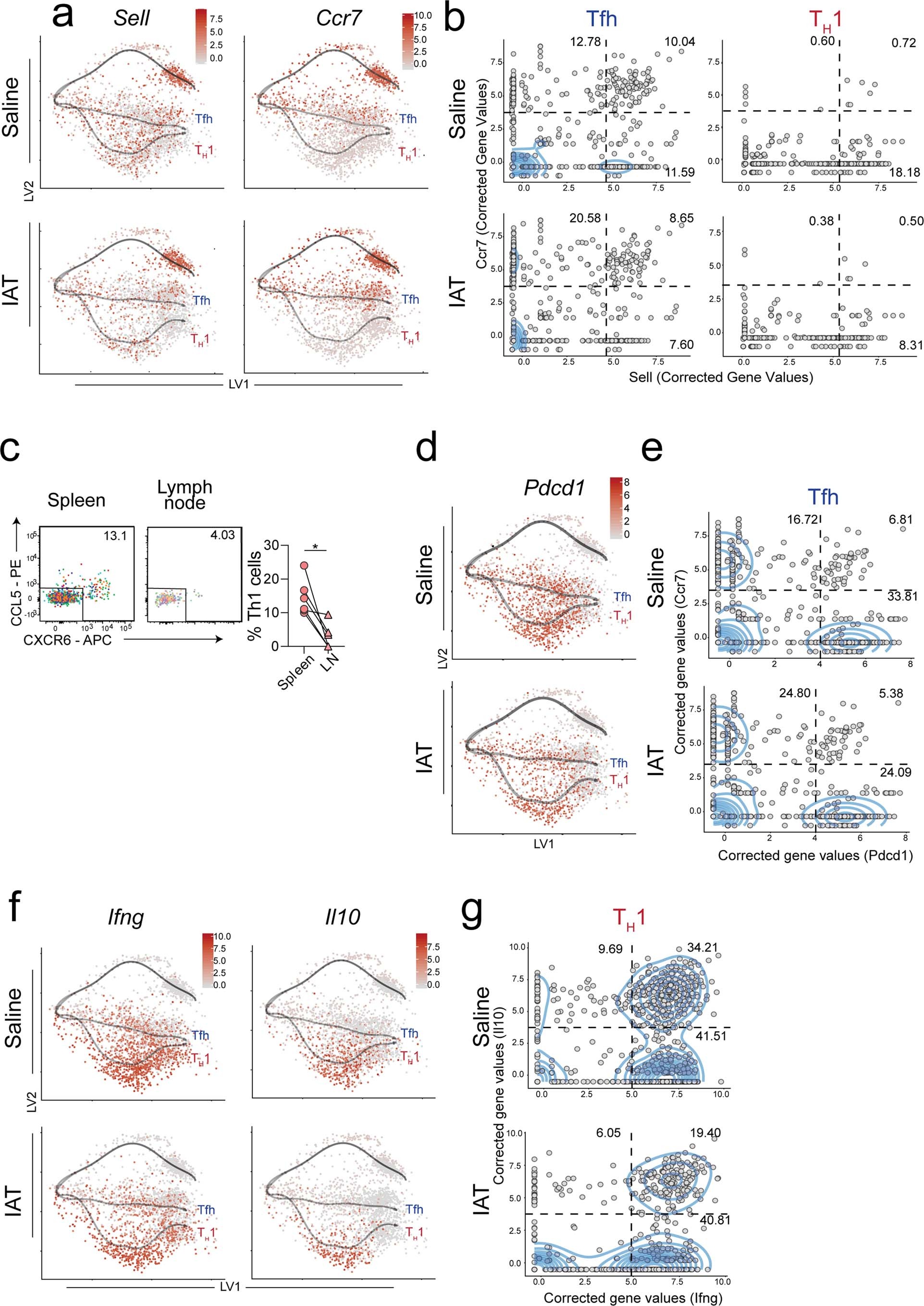
Extended Data Fig. 8: Assessing relationships of TH1 and Tfh-lineages with TCM, GC Tfh and Tr1 subsets in the GPfates model.
From: Transcriptome dynamics of CD4+ T cells during malaria maps gradual transit from effector to memory

a, Visualisation of Sell and Ccr7 expression on 2D bGPLVM representations overlaid with OMGP trajectories representing TH1 or Tfh branch. b, Co-expression of Sell and Ccr7 along pseudotime, for all cells annotated for the Tfh (left) or TH1 (right) branch as outlined in methods. Kernel density estimation failed to estimate a population of Sell+ Ccr7+ cells, hence a threshold was estimated where cells express both Sell ≥ 4.7 and Ccr7 ≥ 3.75 corrected gene values. c, Representative FACS plots and graph showing expression of TH1-markers (CCL5 and CXCR6) on PbTIIs at D28 p.i. isolated from the spleen and inguinal lymph nodes of the IAT group. Experiment performed once (n=6 mice). Statistical test performed using Wilcoxon matched-pairs signed-rank test. p-value where indicated is *p<0.05. d, Visualisation of Pdcd1 expression on 2D bGPLVM representations overlaid with OMGP trajectories representing TH1 or Tfh branch. e, Co-expression of Pdcd1 and Ccr7 along pseudotime, for all cells annotated for the Tfh branch. Kernel density estimation failed to estimate a dense population of Pdcd1+ Ccr7+ cells, hence a threshold was estimated where cells express both Pdcd1 ≥ 4.0 and Ccr7 ≥ 3.50 corrected gene values. f, Visualisation of Il10 and Ifng expression on 2D bGPLVM representations overlaid with OMGP trajectories representing TH1 or Tfh branch. g, Co-expression of Il10 and Ifng along pseudotime for all cells annotated for TH1. Tr1 cells are annotated as those cells expressing Il10 and Ifng above the threshold drawn (cells expressing both Il10 ≥ 4.9 and Ifng ≥ 3.75 corrected gene values), according to kernel density estimation.