Extended Data Fig. 1: PbTII cells localise to T cell zones, B cell follicles and GCs during infection.
From: Transcriptome dynamics of CD4+ T cells during malaria maps gradual transit from effector to memory

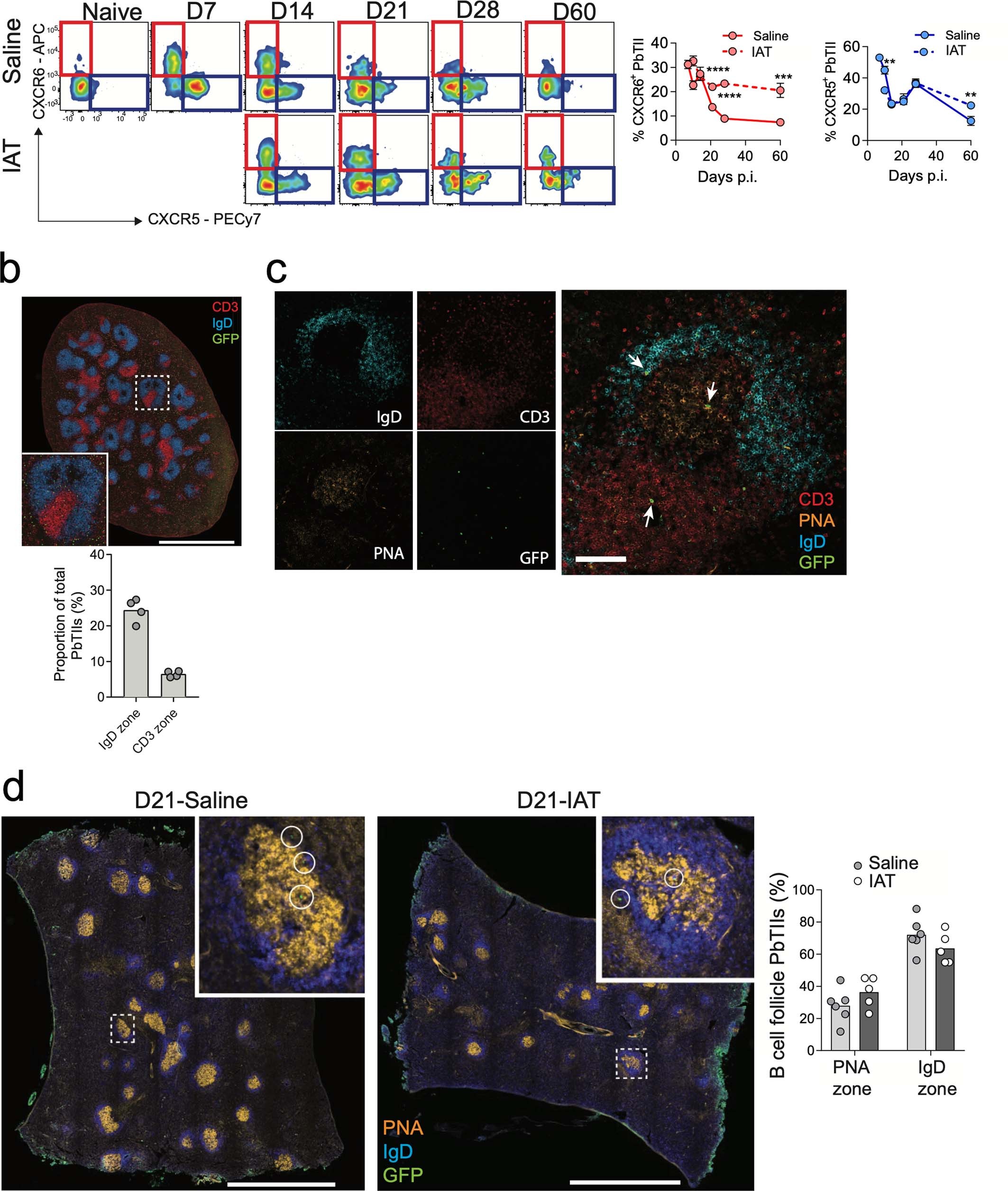
a, Representative FACS plots for surface CXCR6 and CXCR5 expression on PbTII cells at various timepoints during infection. Graphs showing proportion of CXCR6+ or CXCR5+ PbTII cells over time. Data are pooled from 3 independent experiments (n=5 mice per group, per individual timepoint for each independent experiment) and presented as mean +/- SEM. Statistical analysis was performed between saline and IAT groups for each individual timepoint using two-tailed Mann-Whitney test. p-values where indicated are **p< 0.01, ***p<0.001, ****p<0.0001. b, eGFP+ PbTII cells were distributed throughout splenic B cell follicles and T cell zones at D7 p.i. (n=4). Graph showing proportion of PbTII cells localised within B cell (IgD) or T cell (CD3) zones. Scale bar, 2mm. c, Standard microanatomical structures observed in saline-treated mice at D21 p.i. White arrows indicate eGFP+ PbTII cells. Scale bar, 100µm. d, Localisation of PbTII cells within GCs and IgD+ naive B cell follicle regions of mice at D21 p.i. in the presence or absence of IAT. Graph showing proportion of PbTII cells localised within GCs or follicular regions of saline- (n=6) or IAT- (n=5) treated mice. Scale bar, 2mm. Images were acquired on an Aperio FL slide scanner (b, d) or a Zeiss 780-NLO point scanning confocal microscope (c).