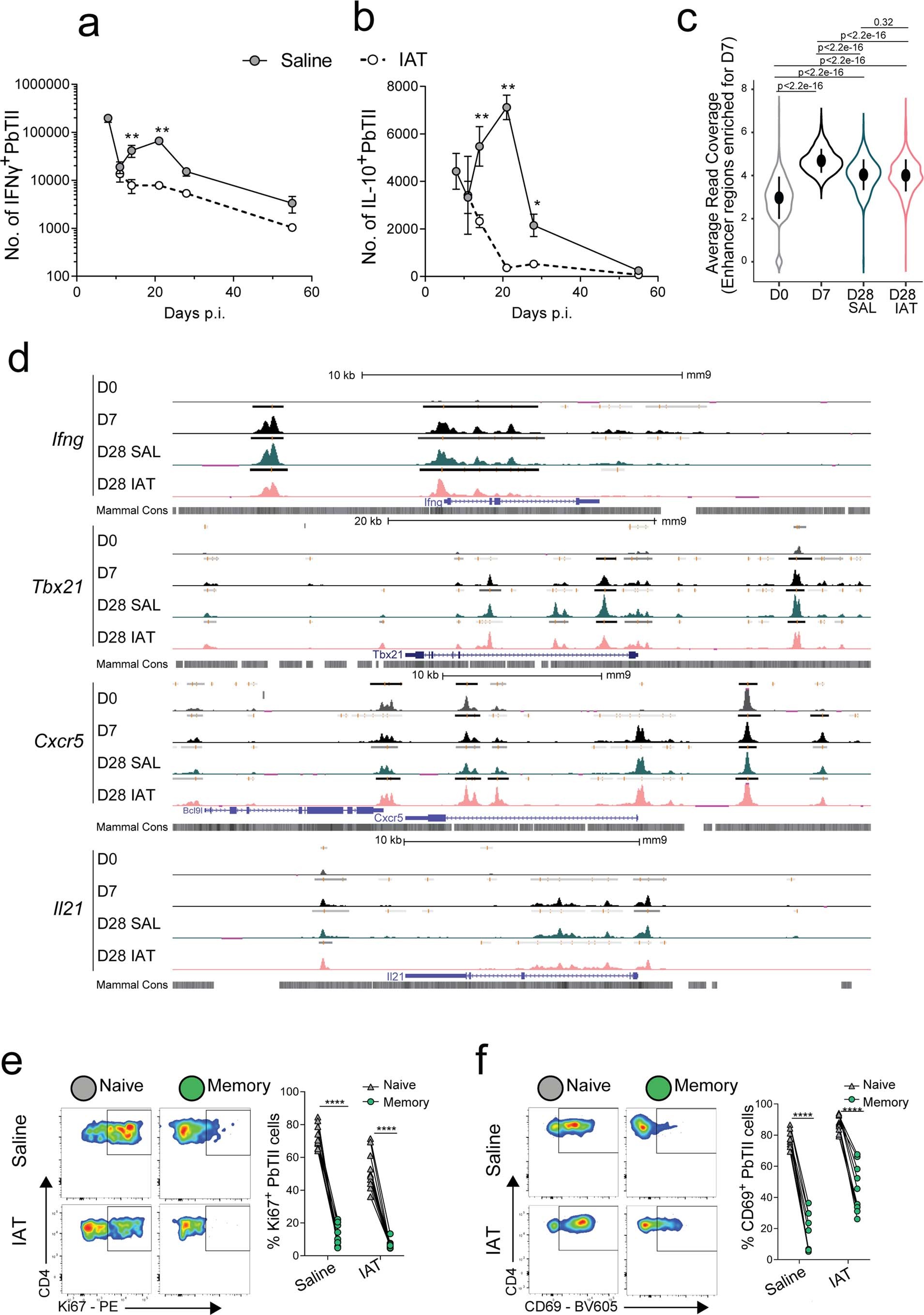
Extended Data Fig. 2: PbTII cells exhibit functional memory characteristics.
From: Transcriptome dynamics of CD4+ T cells during malaria maps gradual transit from effector to memory

a, b, Number of (a) IFNγ-expressing or (b) IL-10-expressing splenic PbTII cells after restimulation with PMA and ionomycin for 3 hours in vitro over time, in the presence or absence of IAT. Data are presented as mean +/- SEM. Data are representative of 2 independent experiments (n=5/ group, per individual timepoint for each experiment). Statistical test performed using two-tailed Mann-Whitney test. c, Average number of reads for ATAC-seq peaks within enhancer regions enriched for D7 p.i. sample. Bulk ATAC-seq experiments were performed as 2 independent experiments. Data are derived using overlapping peaks shared between biological replicates from each experiment for individual timepoints. Error bars represent mean +/- SD. Statistical test performed using two-sided Wilcoxon rank-sum test. d, Mean ATAC-seq peak coverage at Ifng, Tbx21, Cxcr5 and Il21 gene loci with a scale of 0-45 for all tracks. Boxes represent peaks called using MACS2. Data is shown for a representative experiment out of 2 independent biological repeats. e, Representative FACS plots and graph showing proliferative marker Ki67 expression for memory (green) or naive (grey) PbTII cells at 17 hours post-rechallenge. Data are pooled from 2 independent experiments (n= 5 mice per group, per independent experiment). Statistical test performed using paired two-way ANOVA with Tukey’s multiple comparison test. f, Representative FACS plots and graph showing expression of early activation marker, CD69 for memory (green) or naive (grey) PbTII cells at 17 hours post-rechallenge. Data are pooled from 2 independent experiments (n= 5/ group, per independent experiment). Statistical test performed using paired two-way ANOVA with Tukey’s multiple comparison test. p-values are indicated where *p< 0.05, **p< 0.01, ****p<0.0001. Statistical analysis was performed between saline- and IAT-treated groups for each individual timepoint (a, b).