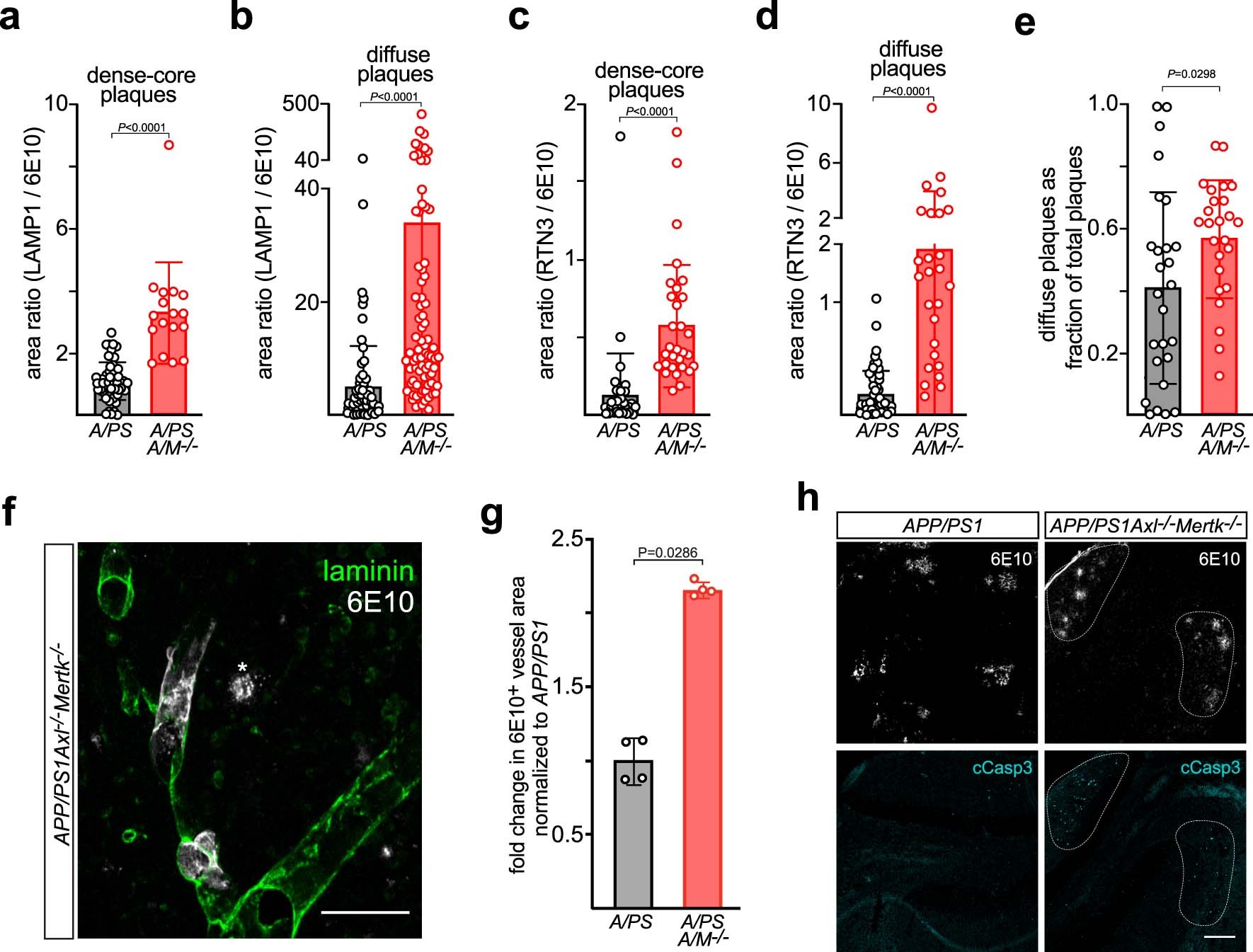
Extended Data Fig. 6: Accumulation of LAMP1+ dystrophic membrane and apoptotic cell debris in the APP/PS1Axl−/−Mertk−/− brain.
From: Microglia use TAM receptors to detect and engulf amyloid β plaques

a, Quantification of LAMP1/6E10 area ratio as in Fig. 5d, but only for dense-core plaques (plaques with solid 6E10+ cores with areas > 100 μm2). b, Quantification of LAMP1/6E10 area ratio as in Fig. 5d, but only for diffuse plaques (plaques without solid 6E10+ cores with areas > 100 μm2). c, Quantification of RTN3/6E10 area ratio as in Fig. 5e, but only for dense-core plaques. d, Quantification of RTN3/6E10 area ratio as in Fig. 5e, but only for diffuse plaques. e, Quantification of the density of diffuse plaques (defined as above) expressed as a fraction of total plaques in the cortex of mice of the indicated genotypes at 12 mo. Data represent diffuse plaques quantified from N = 4-5 sections from n = 6 mice per group. (f) Representative example of cerebral amyloid angiopathy (CAA) in the cortex of a 15 mo APP/PS1Axl−/−Mertk−/− mouse. 6E10+ Aβ material (white) is evident within laminin+ blood vessels (green). Asterisk marks an Aβ plaque in the parenchyma. (g) Quantification (see Methods) of CAA in the somatosensory cortex of 15 mo APP/PS1Axl−/−Mertk−/− mice (A/PS A/M−/−) relative to APP/PS1 mice (A/PS). n = 4/group and measurements were averaged from N > 15 sections (spanning > 1.8mm3 of brain volume) per mouse. (h) cCasp3+ apoptotic debris (cyan, lower panels) accumulates around 6E10+ Aβ plaques (upper panels) in the APP/PS1Axl−/−Mertk−/− (right panels) but not the APP/PS1 (left panels) hippocampus at 12 mo. Images are representative of n = 3 mice per genotype from three independent experiments. Scale bars: 100 μm. Data are 18-47 (a), 67-78 (b), 30-43 (c) and 26-52 (d) plaques investigated from N ≥ 3 sections per mouse from n = 3 mice of each genotype from at least 3 independent replicates. Mann-Whitney test (a-e, g). Data are represented as mean ±1 STD.