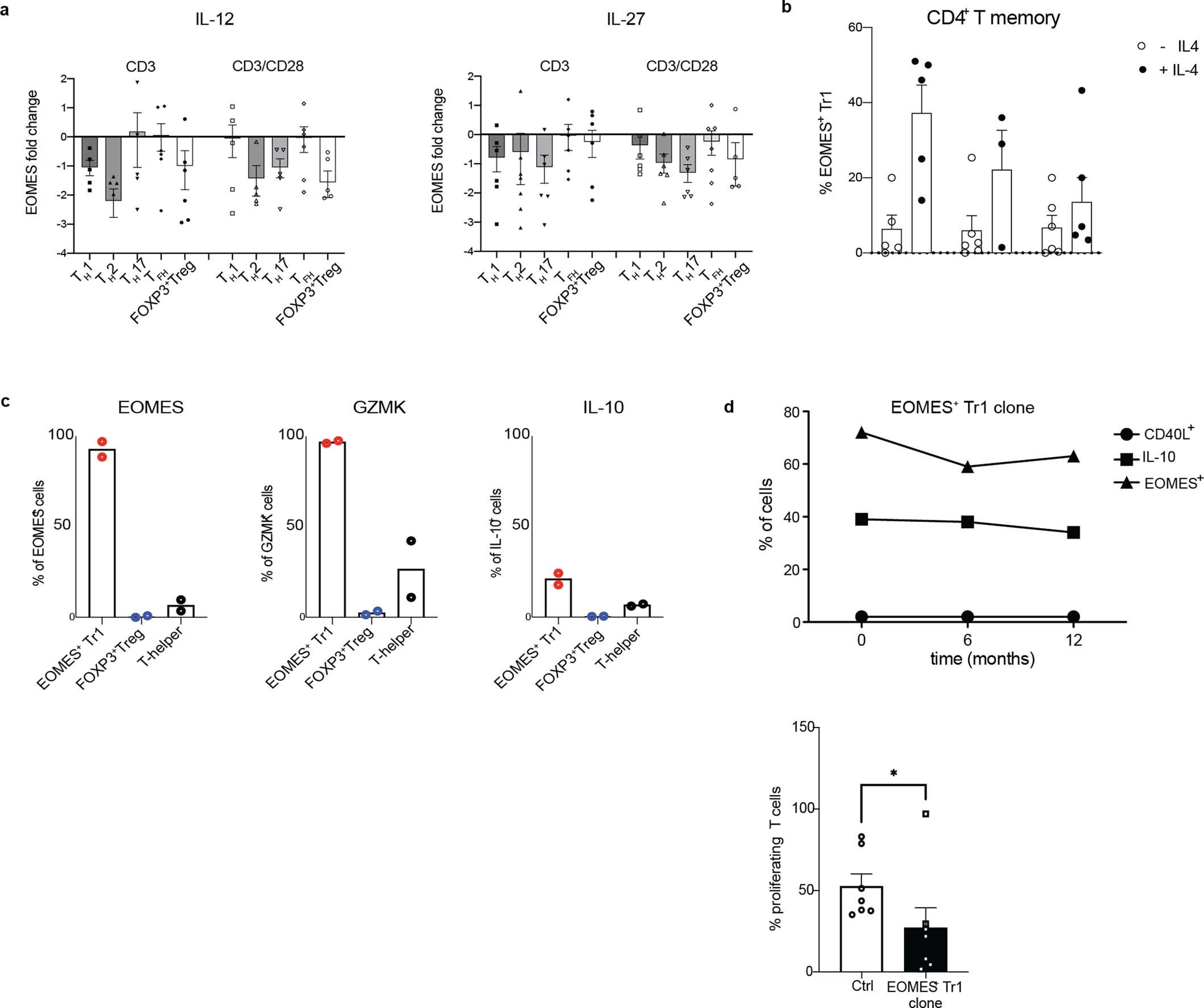
Extended Data Fig. 5: EOMES induction and Tr1-like cell stability.

Induction of EOMES in purified T-cell subsets upon stimulation with anti-CD3 antibodies and IL-12 or IL-27 in the absence and presence of CD28 co-stimulation. Results are presented as means of 6 biological replicates ± s.e.m. b, Induction of EOMES in CD4+ T memory cells upon stimulation with immobilized anti-CD3 antibodies, immature or mature CD1c+DC in the presence (black dots) or absence (white dots) of IL-4. Results are presented as average of ≥ 3 experiments ± s.e.m.. c, Expression of EOMES, GZMK and IL-10 in CD4+T-cell lines after 3 weeks of in vitro culture. T-cell subsets were sorted first ex vivo according to IL-7R and CD25 expression and then, after PMA/Ionomycin stimulation, according to IL-10 and CD40L expression with an IL-10 secretion assay. Bars represent means of n=2 biological replicates. d, Upper panel: EOMES, IL-10 and CD40L expression in a CD4 EOMES T-r1 clone at different time points: 3 weeks after generation (left) and after 6 (middle) or 12 months (right). Lower panel: Suppression of naïve CD4+ T-cell proliferation by the same CD4+EOMES+ Tr1 clone means of n=7 biological replicates is shown *P< 0.05 (two-tailed paired t-test). Exact P values are provided in the Source Data.