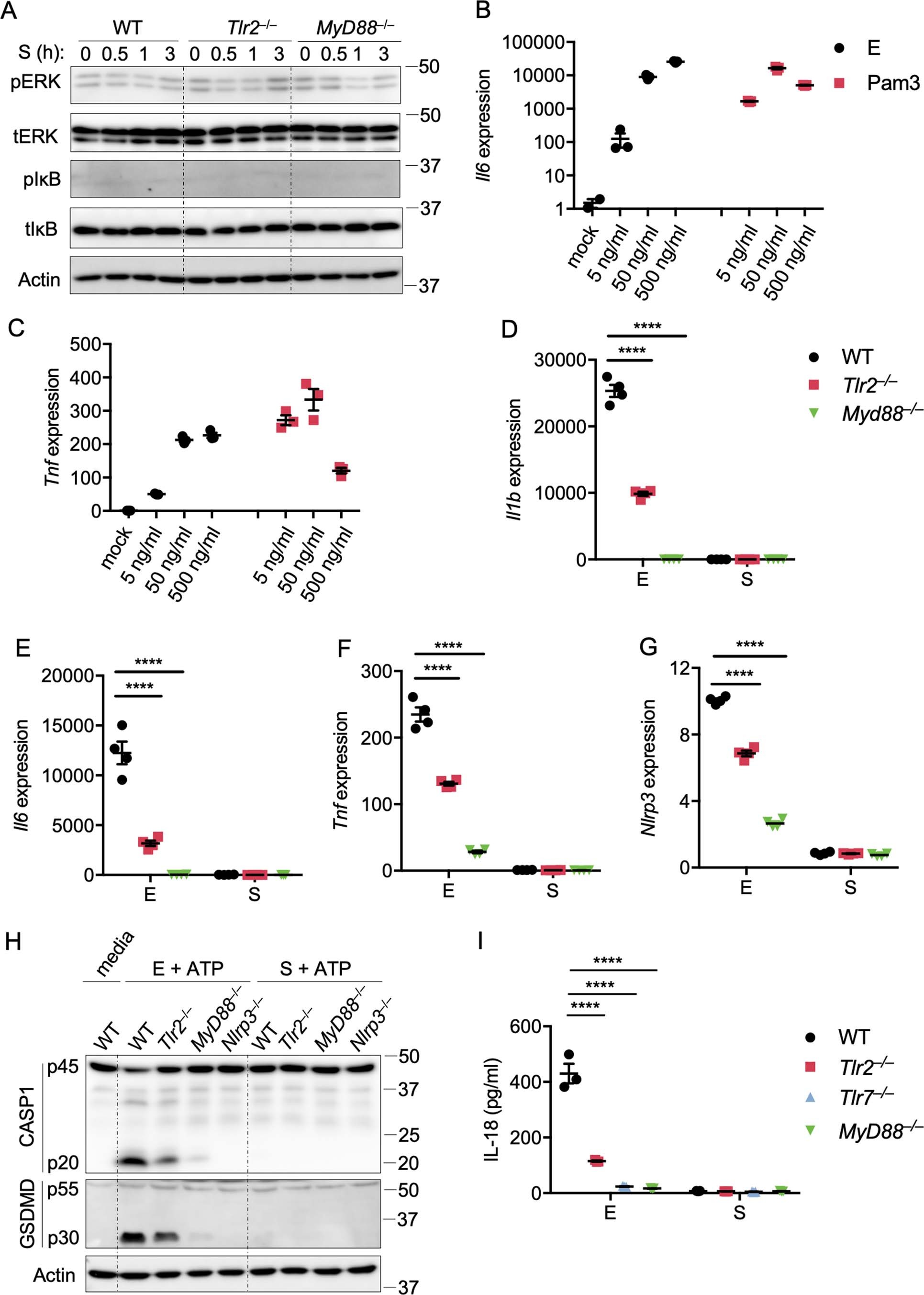
Extended Data Fig. 6: TLR2 can sense the envelope protein but not spike protein of SARS-CoV-2.
From: TLR2 senses the SARS-CoV-2 envelope protein to produce inflammatory cytokines

a, Immunoblot analysis of phospho-ERK (pERK), total ERK (tERK), pIκB, and tIκB in WT, Tlr2–/– and Myd88–/– BMDMs after stimulation with 1 μg/ml of the spike (S) protein from SARS-CoV-2 for the indicated time. Actin was used as the internal control. (b and c) Real-time PCR analysis of the expression of Il6 (b) and Tnf (c) in WT BMDMs after stimulating with the envelope (E) protein of SARS-CoV-2 or Pam3CSK4 (Pam3) for 2 h, presented relative to levels of the host gene Gapdh. d–g, Real-time PCR analysis of the expression of Il1b (d), Il6 (e), Tnf (f), and Nlrp3 (g) in WT, Tlr2–/– and Myd88–/– BMDMs after stimulation with 1 μg/ml of the E or S protein from SARS-CoV-2 for 4 h, presented relative to levels of the host gene Gapdh. h Immunoblot analysis of pro- (p45) and cleaved caspase-1 (p20; CASP1) and pro- (p55) and cleaved gasdermin D (p30; GSDMD) in BMDMs primed with 1 μg/ml of the E or S protein from SARS-CoV-2 for 4 h and then stimulated with ATP for 45 min. Actin was used as the internal control. i, Release of IL-18 from BMDMs after the treatment in (h). Significant differences compared to the WT group stimulated with E protein are denoted as ****P < 0.0001 (one-way ANOVA) (d–g, i). Data are representative of two (b and c) or three (a, d–i) independent experiments. Data are shown as mean ± SEM (n = 3) (b–g and i).