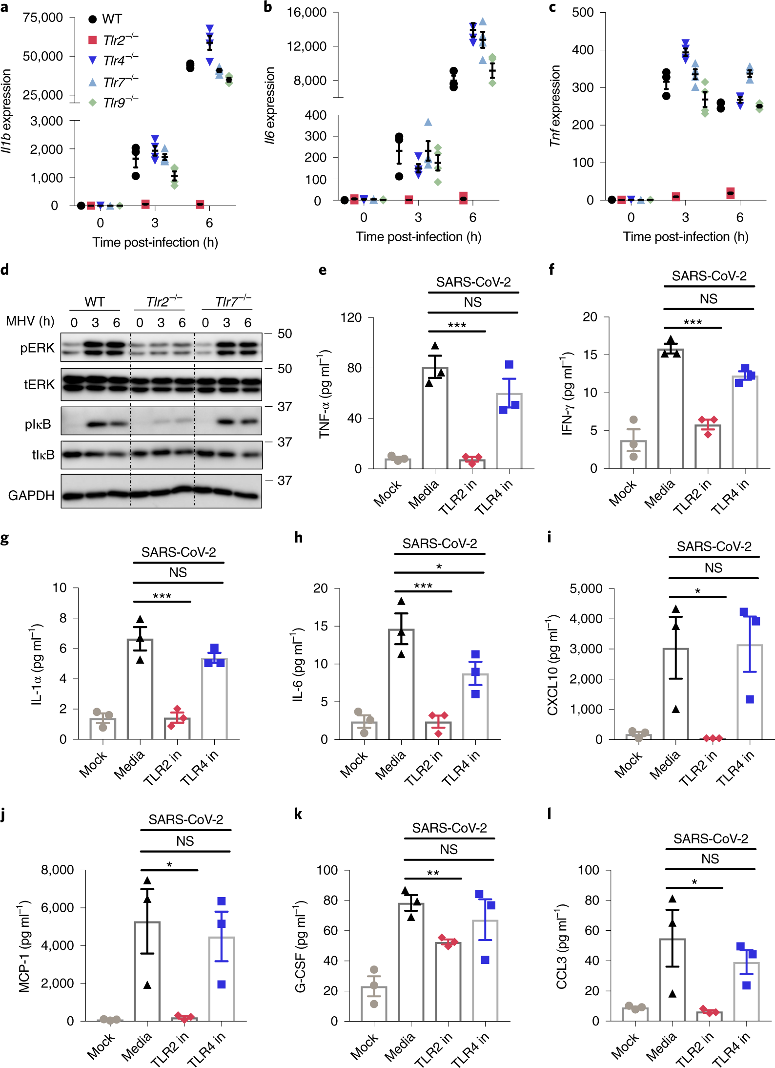
Fig. 2: TLR2 is required for the inflammatory response during β-coronavirus infection.
From: TLR2 senses the SARS-CoV-2 envelope protein to produce inflammatory cytokines

a–c, RT–PCR analysis of the expression of Il1b (a), Il6 (b) and Tnf (c) in WT, Tlr2–/–, Tlr4–/–, Tlr7–/– and Tlr9–/– BMDMs after infection with MHV at an MOI of 0.1 for the indicated time, presented relative to levels of the host gene Gapdh. d, Immunoblot analysis of pERK, tERK, pIκB and tIκB in WT, Tlr2–/–, and Tlr7–/– BMDMs after infection with MHV at an MOI of 0.1 for the indicated time. GAPDH was used as the internal control. e–l, TNF-α (e), IFN-γ (f), IL-1α (g), IL-6 (h), CXCL10 (i), MCP-1 (j), G-CSF (k) and CCL3 (l) release from human PBMCs infected with SARS-CoV-2 at an MOI of 0.5 for 20 h with or without the TLR2 inhibitor (oxPAPC; TLR2 in) or TLR4 inhibitor (CLI-095; TLR4 in). Significant differences compared with the media control infection group are denoted as: *P < 0.05 and ***P < 0.001; NS, not significant (one-way ANOVA) (e–l). Exact P values are presented in Supplementary Table 1. Data represent three independent experiments (a–d) or two independent experiments (e–l). Data are shown as mean ± s.e.m. (n = 3 biological replicates; a–c and e–l).