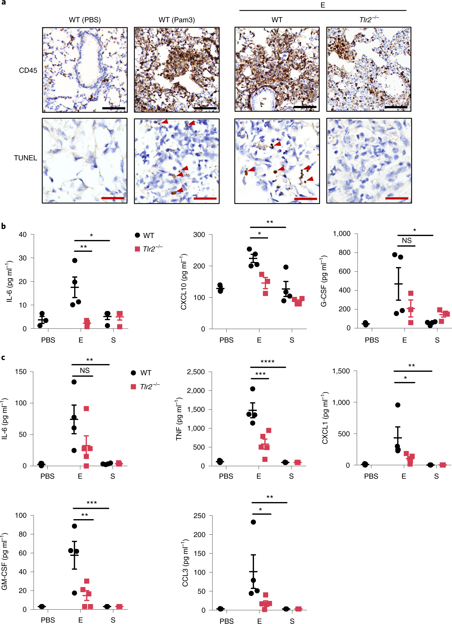
Fig. 4: The E protein of SARS-CoV-2 can induce TLR2-dependent inflammation and damage in the lungs.
From: TLR2 senses the SARS-CoV-2 envelope protein to produce inflammatory cytokines

a, CD45 immunostaining and TUNEL staining of lung samples obtained from mice 24 h after being intratracheally instilled with PBS (n = 3 biological replicates), the E protein from SARS-CoV-2 (n = 4 biological replicates) or Pam3CSK4 (Pam3; n = 4 biological replicates). Red arrows indicate TUNEL-positive cells. Scale bar, 100 μm (black) or 25 μm (red). b, Levels of IL-6, CXCL10 and G-CSF in the serum of mice 24 h after being intratracheally instilled with PBS or the E or S protein from SARS-CoV-2. c, Levels of IL-6, TNF-α, CXCL1, GM-CSF and CCL3 in the BALF of mice 6 h after being intratracheally instilled with PBS or the E or S protein from SARS-CoV-2. Significant differences compared with WT group treated with E protein are denoted as: *P < 0.05, **P < 0.01, *** P < 0.001 and ****P < 0.0001 (one-way ANOVA; b and c). Exact P values are presented in Supplementary Table 1. Data represent two independent experiments (a–c). Data are shown as mean ± s.e.m. (n = 3–5 biological replicates; b and c).