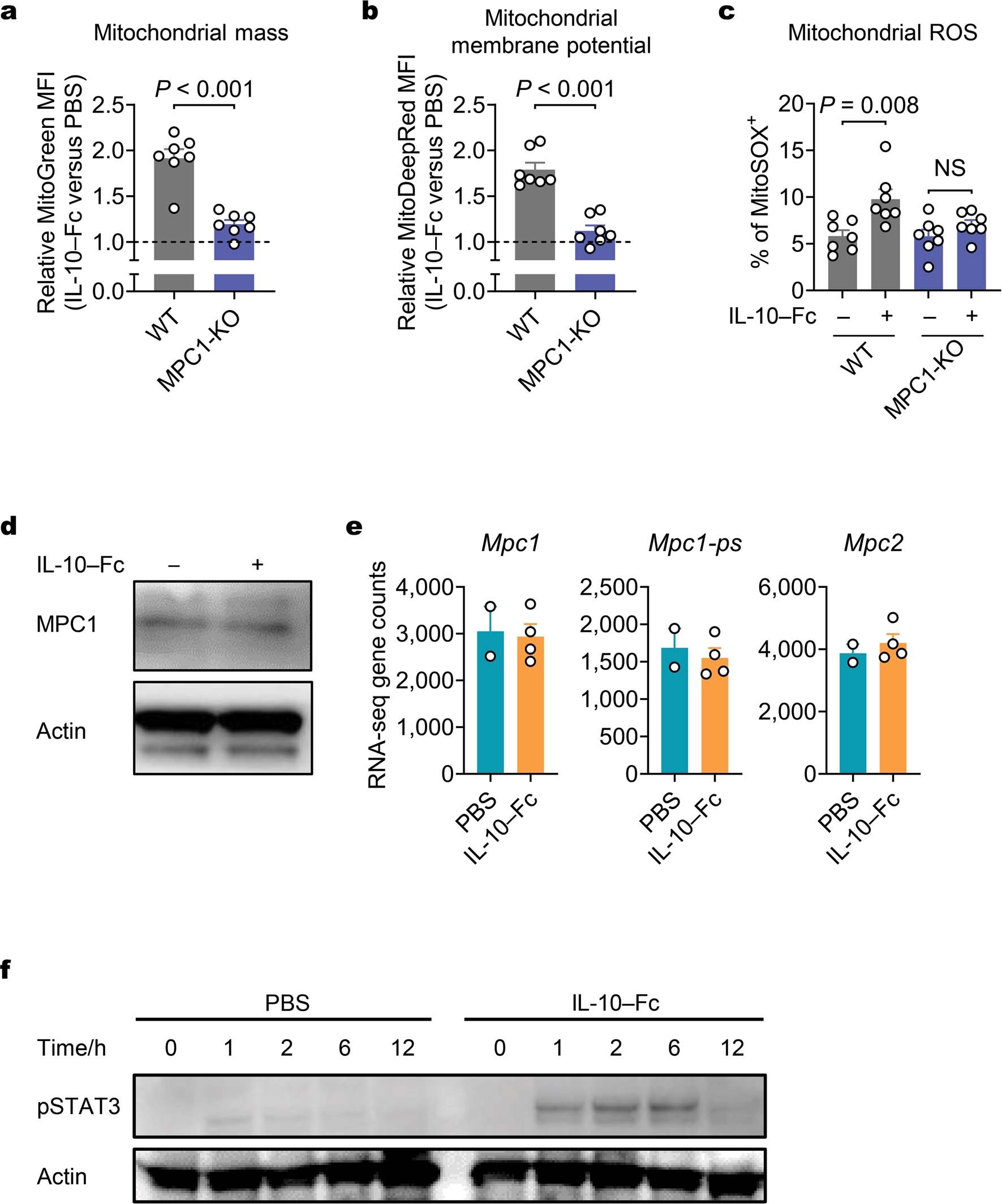
Extended Data Fig. 10: IL-10–Fc promotes mitochondrial fitness and function of terminally exhausted CD8+ TILs in vivo in an MPC dependent manner.
From: Metabolic reprogramming of terminally exhausted CD8+ T cells by IL-10 enhances anti-tumor immunity

a-c, CD45.1+CD45.2+ mice were inoculated subcutaneously with B16F10-OVA tumor cells (5 × 105) and received i.v. adoptive co-transfer of activated CD45.1+ WT OT-I CD8+ T cells and CD45.2+ MPC1-KO OT-I CD8+ T cells (1:1, 5 × 106 for each) on day 6 followed by p.t. administration of IL-10–Fc (20 µg) or PBS control every other day until day 12. On day 13, mice were killed and tumors were processed and analyzed by flow cytometry. Data are one representative of two independent experiments (n = 7 independent animals). a, b, Relative MFI of MitoTracker Green FM (MitoGreen) (a) and MitoTracker Deep Red FM (MitoDeepRed) (b) of WT or MPC1-KO PD-1+TIM-3+CD8+ OT-I TILs treated with IL-10–Fc versus that with PBS control. c, Frequencies of MitoSOX+CD8+ T cells among total WT or MPC1-KO PD-1+TIM-3+CD8+ OT-I TILs. d, f, Activated PMEL CD8+ T cells were starved overnight and restimulated by dimerized α-CD3 antibody in the presence or absence of IL-10–Fc for overnight (d) or indicated time (f). Proteins from total cell lysates were separated by SDS-PAGE and MPC1 (d) or pSTAT3 (Tyr705) (f) were detected by Western blot. Results are one representative of three independent experiments. e, Transcript expression of Mpc1, Mpc1-ps, and Mpc2. Data are extracted from analyses of RNA-seq. All data represent the mean ± s.e.m. and are analyzed by two-sided Student’s t-test; NS, not significant (P > 0.05).