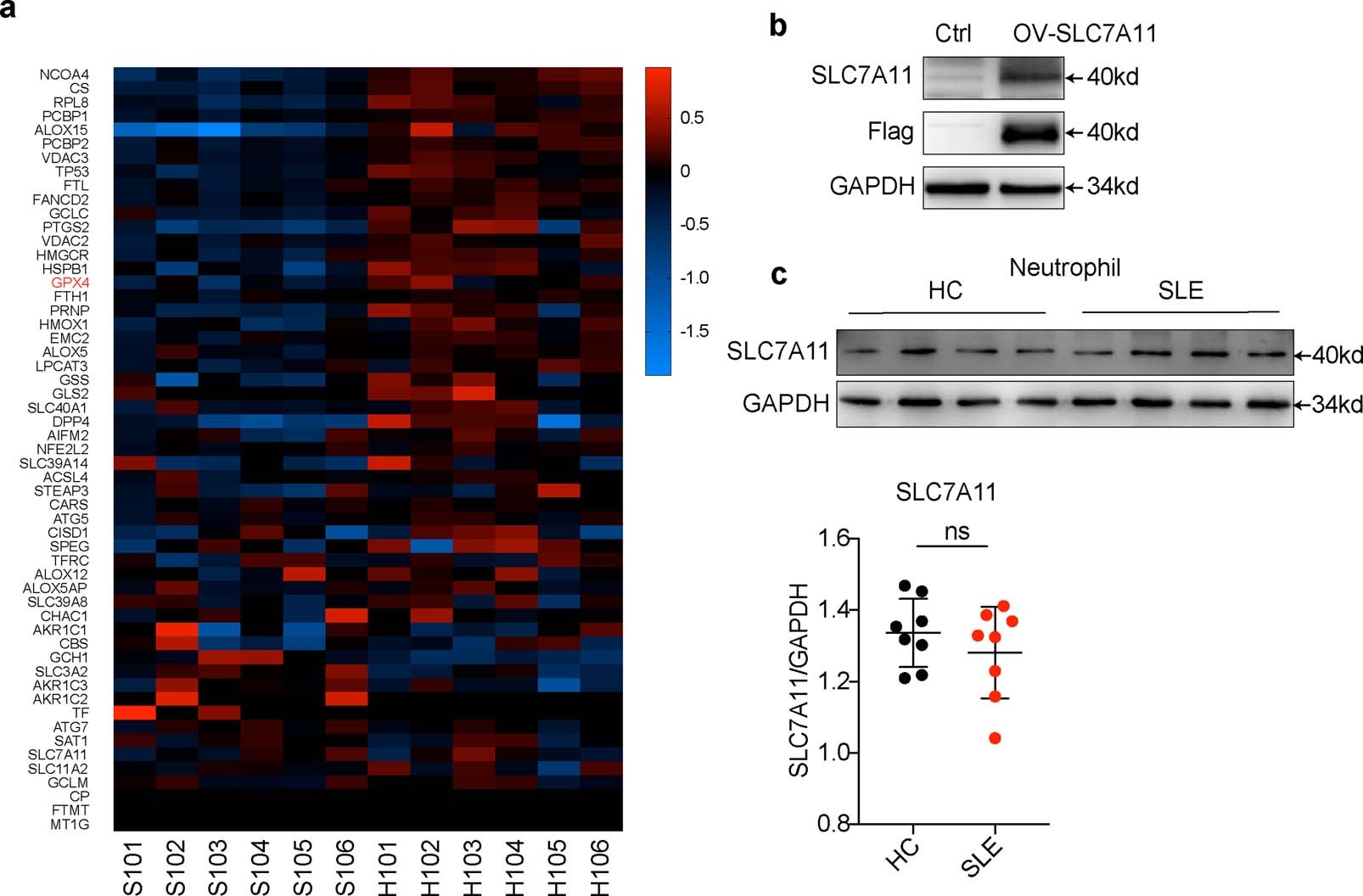
Extended Data Fig. 5: The expression of cystine transporter SLC7A11 is not different between HC and SLE neutrophils.
From: Glutathione peroxidase 4–regulated neutrophil ferroptosis induces systemic autoimmunity

a. Heatmap visualization of RNA-seq analysis on differentially expressed ferroptosis-related genes (Standardized with GAPDH) in neutrophils between new onset treatment-naïve SLE patients (n = 6) and HCs (n = 6). b. Western blot validation for SLC7A11 antibody. 293 T cells were transfected with Slc7a11 overexpression plasmid and cells without transfection were used as control. c. Western blot assay shows the expression of cystine transporter SLC7A11 in neutrophils from HCs (n = 8) and SLE patients (n = 8). Data are shown as mean ± SD. ns p > 0.05. Two-tailed unpaired Student’s t-test was applied.