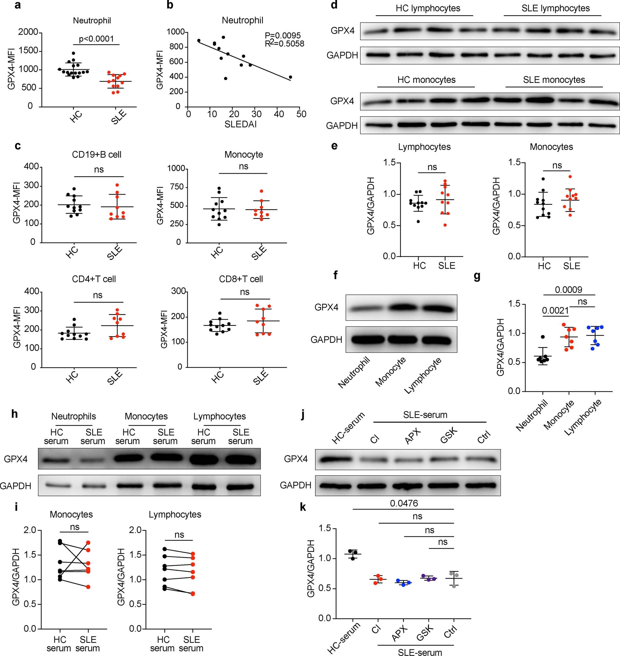
Extended Data Fig. 6: GPX4 reduction was observed in neutrophils but not other immune cells in SLE.
From: Glutathione peroxidase 4–regulated neutrophil ferroptosis induces systemic autoimmunity

a. Flow cytometry quantification of GPX4 expressions in HCs (n = 16) and SLE (n = 12) neutrophils. b. GPX4 expressions in neutrophils from treatment-naïve SLE patients correlated negatively with disease activities as measured by SLEDAI (n = 12). c. Flow cytometry quantification of GPX4 expressions in lymphocytes (including CD4 + T, CD8 + T, and B cells) and monocytes from HCs (n = 11) and SLE patients (n = 9). d-e. Western blot analysis of GPX4 expressions in lymphocytes and monocytes from HCs (n = 11) and SLE patients (n = 10). f-g. Western blot analysis of GPX4 expression in HC neutrophils, monocytes, and lymphocytes (n = 7). h-i. Western blot analysis of GPX4 expression in HC neutrophils, monocytes, and lymphocytes (n = 7) cultured with 20% HC or SLE serum for 30 hours. j-k. Western blot analysis of GPX4 expression in HC neutrophils (n = 3) when cultured with 20% HC serum or SLE serum supplemented with Cl-amidine (Cl, 100 μM), APX-115 (APX) (pan-NADPH oxidase (NOX) inhibitor, 20 μM), and GSK2795039 (GSK) (NOX2 inhibitor, 10 μM). Data are shown as mean ± SD. ns p > 0.05. Two-tailed unpaired Student’s t-test was applied.