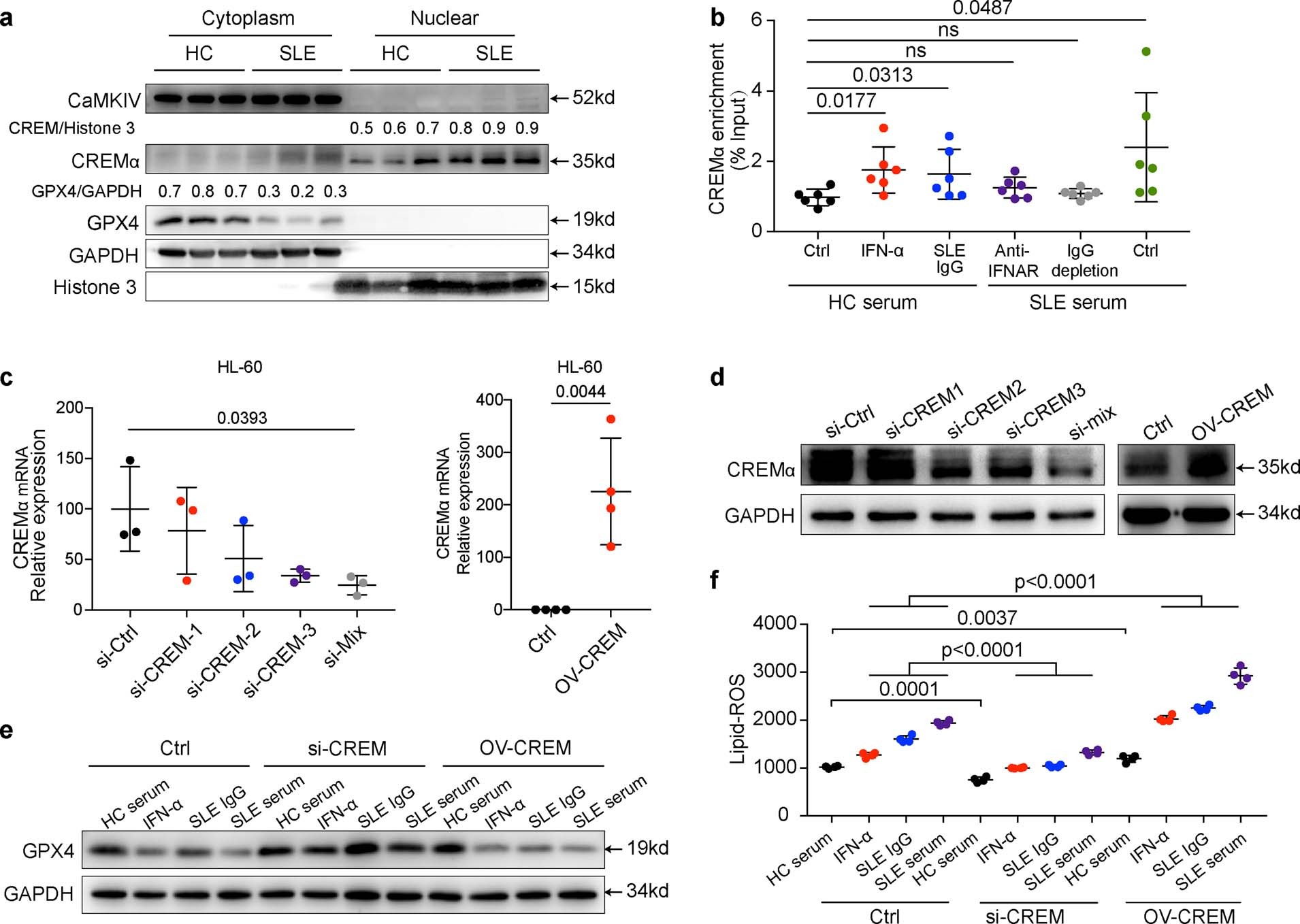
Extended Data Fig. 9: IFNα and SLE IgG enhanced ferroptosis by promoting binding of CREM to the Gpx4 promoter.
From: Glutathione peroxidase 4–regulated neutrophil ferroptosis induces systemic autoimmunity

a. Western blot analysis of CREMα and CaMKIV in cytoplasm and nucleus of neutrophils from HCs and SLE patients. b. Dot plots show the CHIP analysis results on CREMα binding to the promoter of Gpx4 from neutrophils (n = 6) with indicated treatment: IFN-α (10^5 U ml-1), anti-IFNAR (10 µg ml-1), SLE IgG (2.4 g L-1) or SLE sera with IgG depletion. c-d. Efficiency of CREMα knockdown by siRNA (n = 3) or CREMα over-expression (n = 4) in HL-60 cells validated by qPCR (c) and western blot (d). e. Effect of IFN-α or SLE IgG on GPX4 expressions in HL60 cells after knockdown or overexpression of CREMα. f. Efficiency of CREMα knockdown or overexpression on ferroptosis in HL60 cells (n = 4), assessed by flow cytometry using BODIPY C11. Data are shown as mean ± SD, ns p > 0.05. Two-tailed unpaired or paired Student’s t-test was applied.