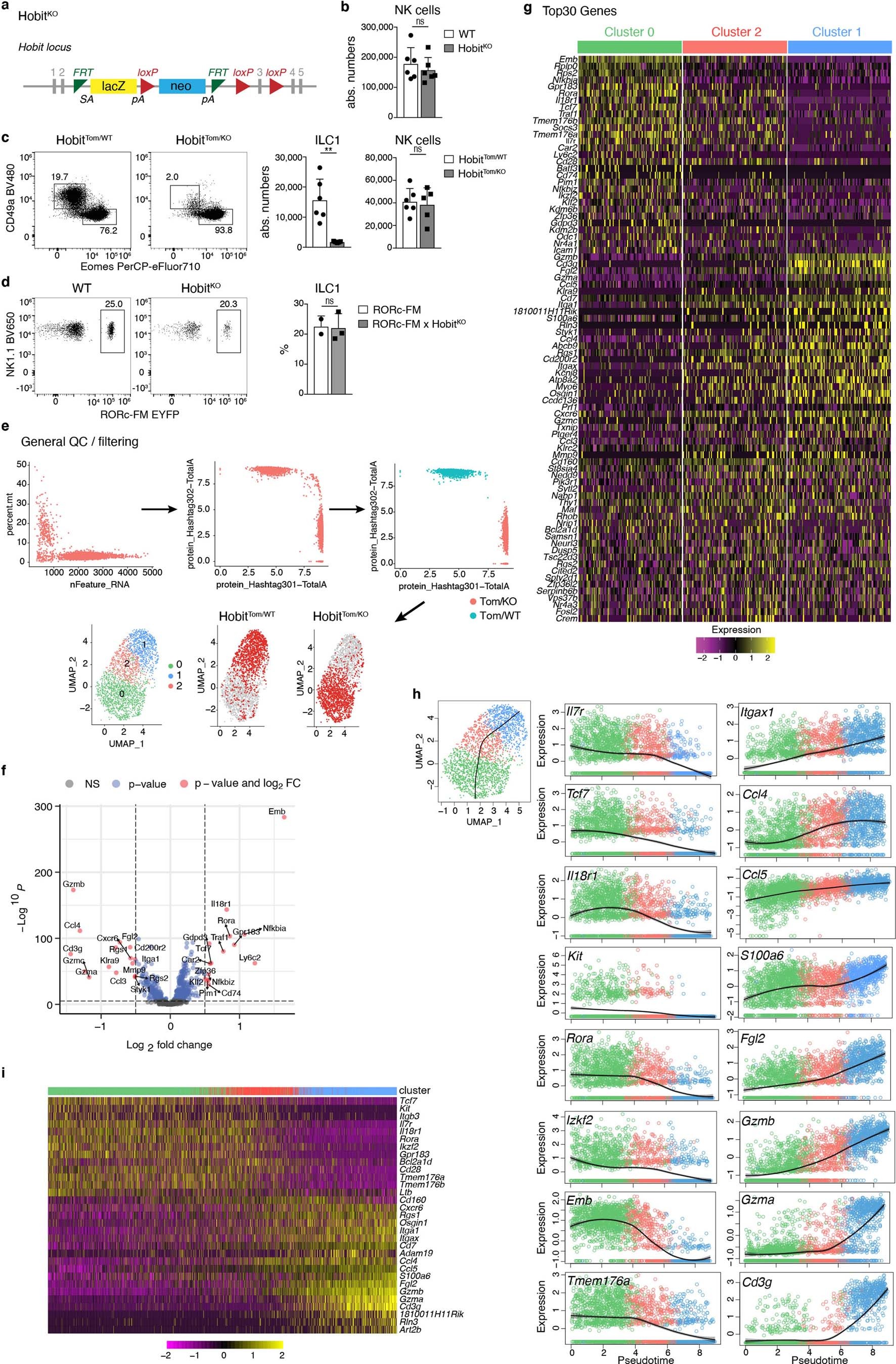
Extended Data Fig. 4: scRNA-seq analysis of hepatic ILC1s from WT and HobitKO mice.
From: Effector differentiation downstream of lineage commitment in ILC1s is driven by Hobit across tissues

a Schematic representation of the Hobit locus of Hobit KO mice. b Absolute numbers of liver NK cells of WT and HobitKO mice. c Representative FACS analysis displaying Lin−NK1.1+ hepatic ILC1s and NK cells in HobitTom/WT and HobitTom/KO mice. Bar graphs indicate absolute numbers of liver ILC1s. Data in (b) and (c) are pooled from 2 independent experiments with n=3 (b) and n=2 and 3 (c) mice per group. d Representative FACS analysis of liver ILC1s of HobitKO RORc-eYFP fate mapper (FM) mice. Bar graph shows frequency of RORc fate map-positive cells within CD127+ and CD127− liver ILC1s. Data are representative of 2 independent experiments with n=2-3 mice per group. e-g scRNA-seq of hash-tagged liver ILC1 sorted from HobitTom/WT and HobitTom/KO mice. e General QC, low quality cells (feature counts > 1000 and percentage of genes mapped to mitochondrial genome < 8) and cell doublets filtering and demultiplexing of Hashtag (HT) antibodies allows to separate HobitKO/Tom (KO) and HobitTom/WT (WT). Single cell transcriptome visualization using a UMAP color-coded by clusters and the sample WT or KO as indicated by the binary detection of the HT antibodies. f Volcano plot displaying significantly differentially expressed genes between WT and HobitKO ILC1, using Wilcoxon test. Thresholds are displayed at Log2 FC equal 0.5 and Adjusted P value of 0.05. Genes on the right are overexpressed in KO, genes on the left are overexpressed in WT. g Heat map of marker gene expression differentially expressed across liver ILC1s. Cluster number refers to panel (e). h, i Pseudo-temporal ordering of ILC1 single cell transcriptomes with Slingshot. Expression of candidate genes across pseudotime within hash-tagged liver ILC1s sorted from HobitTom/WT and HobitTom/KO mice. Color barcode in (h) indicates cluster identity (as identified in e). Heatmap of expression of selected genes in ILC1 populations along pseudotime (i). Bar graphs indicate individual mice (symbols) and mean (bar), error bars display means ± s.d. Statistical significance was calculated by unpaired two-tailed t-test; **P < 0.01.