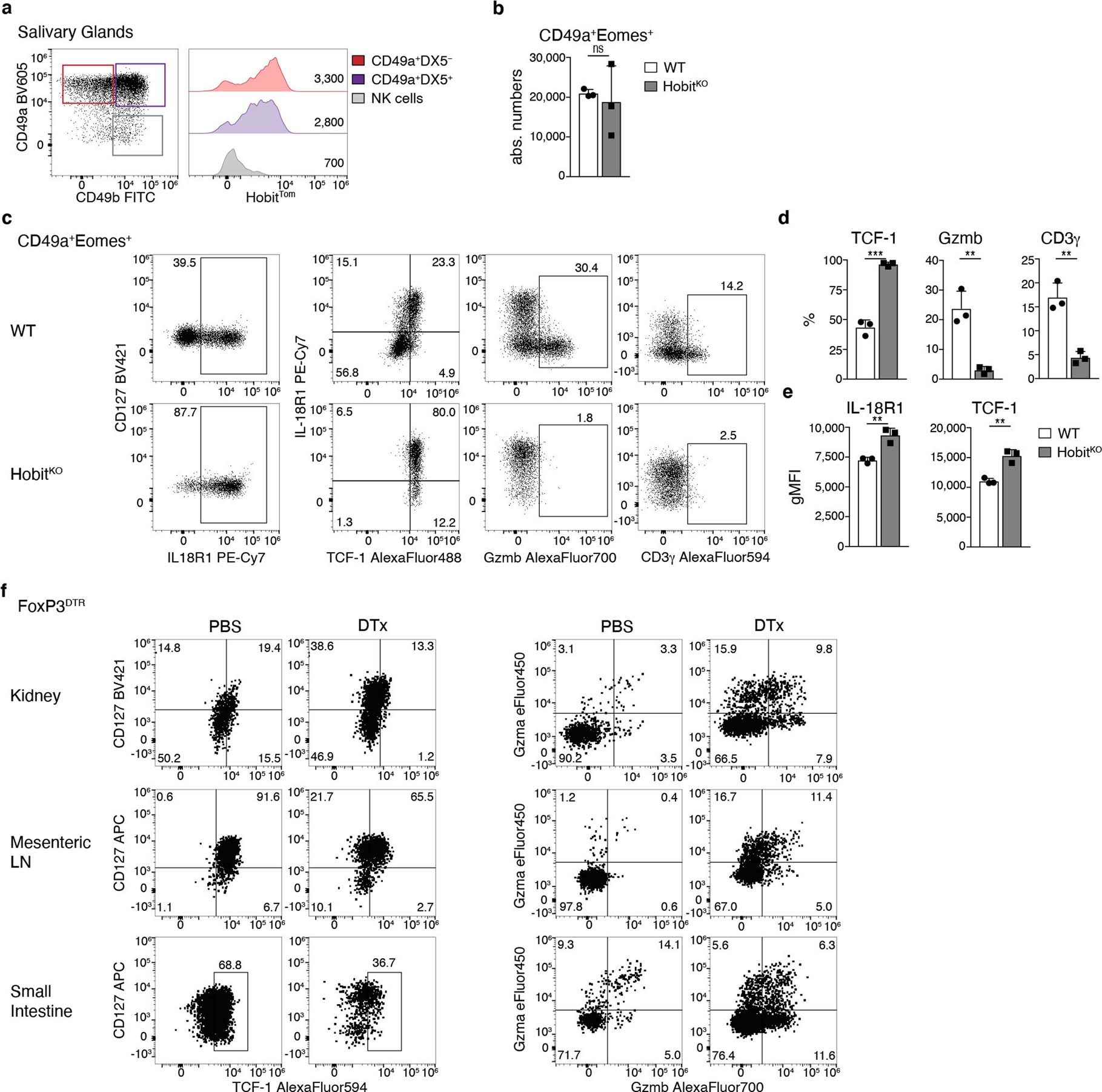
Extended Data Fig. 8: Hobit regulates the effector differentiation of Eomes+CD49a+ group 1 ILCs, and phenotype of ILC1s in Treg cell-depleted mice.
From: Effector differentiation downstream of lineage commitment in ILC1s is driven by Hobit across tissues

a-e FACS analysis of Eomes+CD49a+ tissue-resident NK1.1+ cells in salivary glands of WT and HobitKO mice. a Representative FACS analysis of HobitTom expression within ILC1 (CD49b−CD49a+), Eomes+CD49a+NK1.1+ cells (identified by gating as CD49b+CD49a+, to avoid permeabilization for the analysis of the HobitTom reporter signal) and cNK cells (CD49b+CD49a−) within Lin−NK1.1+ cells. b Absolute numbers of Eomes+CD49a+NK1.1+ cells. c Representative FACS analysis showing indicated marker expression. d Frequency of marker-positive cells. e gMFI of TCF-1 and IL-18R1 expression within marker-positive cells. Data are representative of 3 independent experiments with n=3 mice per group. f Representative FACS plots show expression of indicated proteins of ILC1s in kidneys, mesenteric lymph nodes and small intestine lamina propria of FoxP3DTR mice on d8 of Treg cell depletion (DTx). Data are representative of 2-3 independent experiments with n=4 mice per group. Bar graphs indicate individual mice (symbols) and mean (bar), error bars display means ± s.d. Statistical significance was calculated by unpaired two-tailed t-test; **P < 0.01, ***P < 0.001.