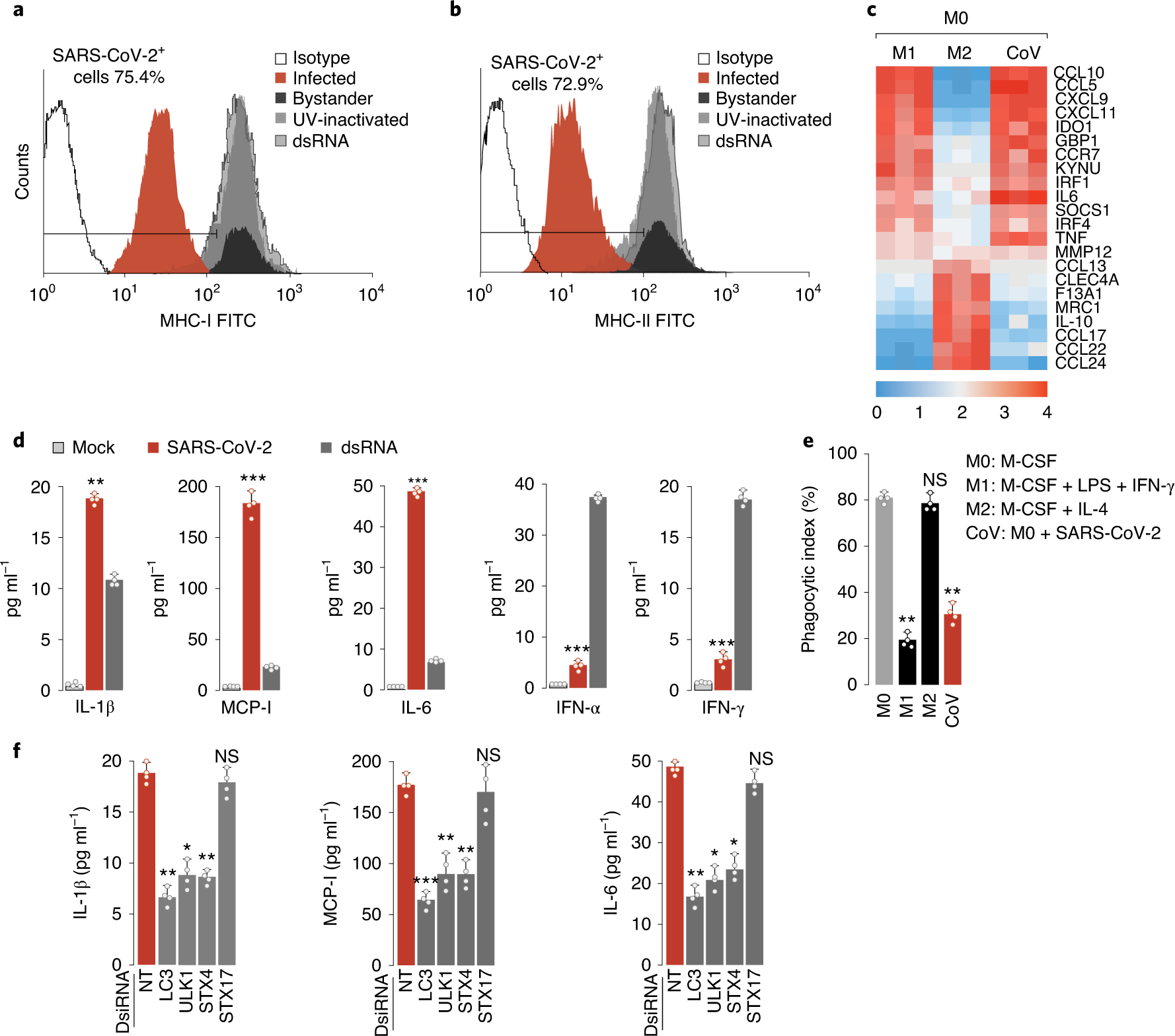
Fig. 3: Immune dysfunction in SARS-CoV-2-infected macrophages.
From: Altered ISGylation drives aberrant macrophage-dependent immune responses during SARS-CoV-2 infection

a, Surface staining of MHC-I in macrophages infected with SARS-CoV-2 (MOI = 2, 24 h). Controls included were antibody isotype, UV-inactivated virus and dsRNA. Cells were gated on viral N+ (in red; 75% of population) and surface MHC-I. Uninfected cells (bystander; viral N−) are depicted in black. FITC, fluorescein isothiocyanate. b, Surface staining of MHC-II in macrophages infected with SARS-CoV-2 (MOI = 2, 24 h). Cells were gated on viral N+ (in red; 73% of population) and surface MHC-II+ cells. The uninfected population (bystander; viral N−) is depicted in black. Controls included were antibody isotype, UV-inactivated virus and dsRNA-treated cells. c, M0 macrophages were stimulated to M1 or M2 by differentiating for 48 h in the presence of M-CSF + LPS + IFN-γ and M-CSF + IL-4, respectively, or infected with SARS-CoV-2 (MOI = 2, 48 h). Expression of key markers of polarization was measured by RT–qPCR. d, Secretion of the indicated cytokines was measured using cytometric bead array according to the manufacturer’s guidelines and flow cytometry. The error bars represent the mean ± s.d. **P < 0.01, ***P < 0.001; n = 4 biologically independent experiments. e, Quantification of phagocytosis of M1- or M2-stimulated phagocytes was compared with SARS-CoV-2-infected macrophages (MOI = 2, 48 h). The error bars represent the mean ± s.d. *P < 0.05, **P < 0.01, ***P < 0.001, ****P < 0.0001; two-way ANOVA with Tukey’s multiple comparison test, n = 4 biologically independent experiments. f, Cells depleted of secretory autophagosomal components (LC3, ULK1, STX4) were challenged with SARS-CoV-2 and the indicated cytokines measured by cytometric bead array; the error bars represent the mean ± s.d. *P < 0.05, **P < 0.01, ***P < 0.001, ****P < 0.0001; n = 4 biologically independent experiments by two-tailed Man–Whitney U-test compared with control cells.