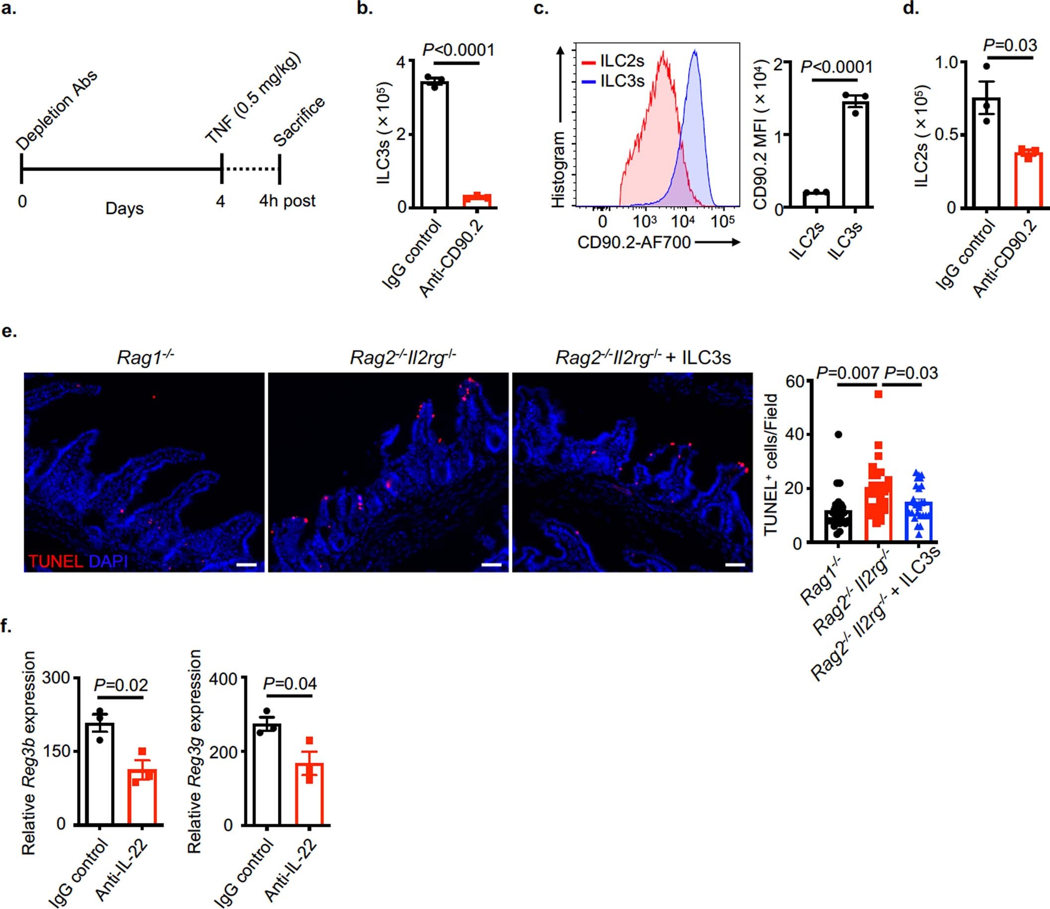
Extended Data Fig. 1: The role of ILC3s and IL-22 in TNF-induced intestinal epithelial cell death.

a, Experimental design of the assay. b, Mice in (a) were examined for the depletion efficiency of ILC3s in the small intestine. (n = 3). c, CD90.2 levels in ILC2s or ILC3s were determined in IgG control mice. (n = 3 individual mice). d, Mice in (a) were examined for the depletion efficiency of ILC2s in the small intestine. (n = 3). e, Representative immunofluorescence sections and quantifications of TUNEL staining of the small intestine from noted mice 4 hours post recombinant TNF injection (N = 3 mice per group, n = 24 fields quantified per group). f, Mice in (a) were examined for the neutralization efficiency of endogenous IL-22 (n = 3 individual mice). Data are representative of two independent experiments, shown as the means ± S.E.M. Statistics are calculated by unpaired two-tailed Student’s t-test (b–d and f) or one-way ANOVA (e). Scale bars=50 μm.