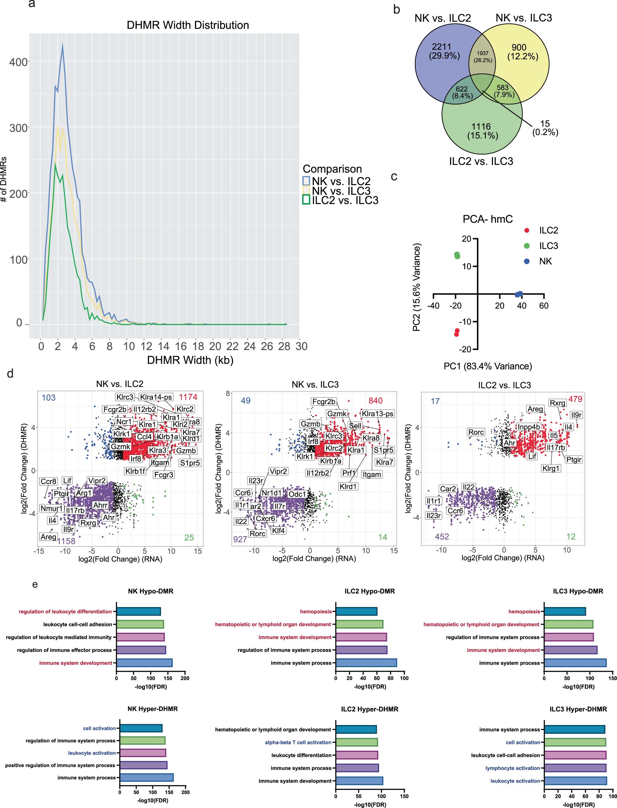
Extended Data Fig. 2: DHMR characteristics.

DHMR characteristics. a, Distribution of DHMR width. b, PCA plot calculated from hmC-seal signal for each replicate. PCs were calculated from the top 1000 most variable DHMRs. c, Venn diagram showing overlapping DHMRs between each cell type comparison. d, Differential enrichment of hydroxymethylation for each DHMR plotted against differentially expressed genes between each pair of cell types. e, Gene ontology enrichment from hypomethylated DMRs and hyper-hydroxymethylated DHMRs for each cell type.