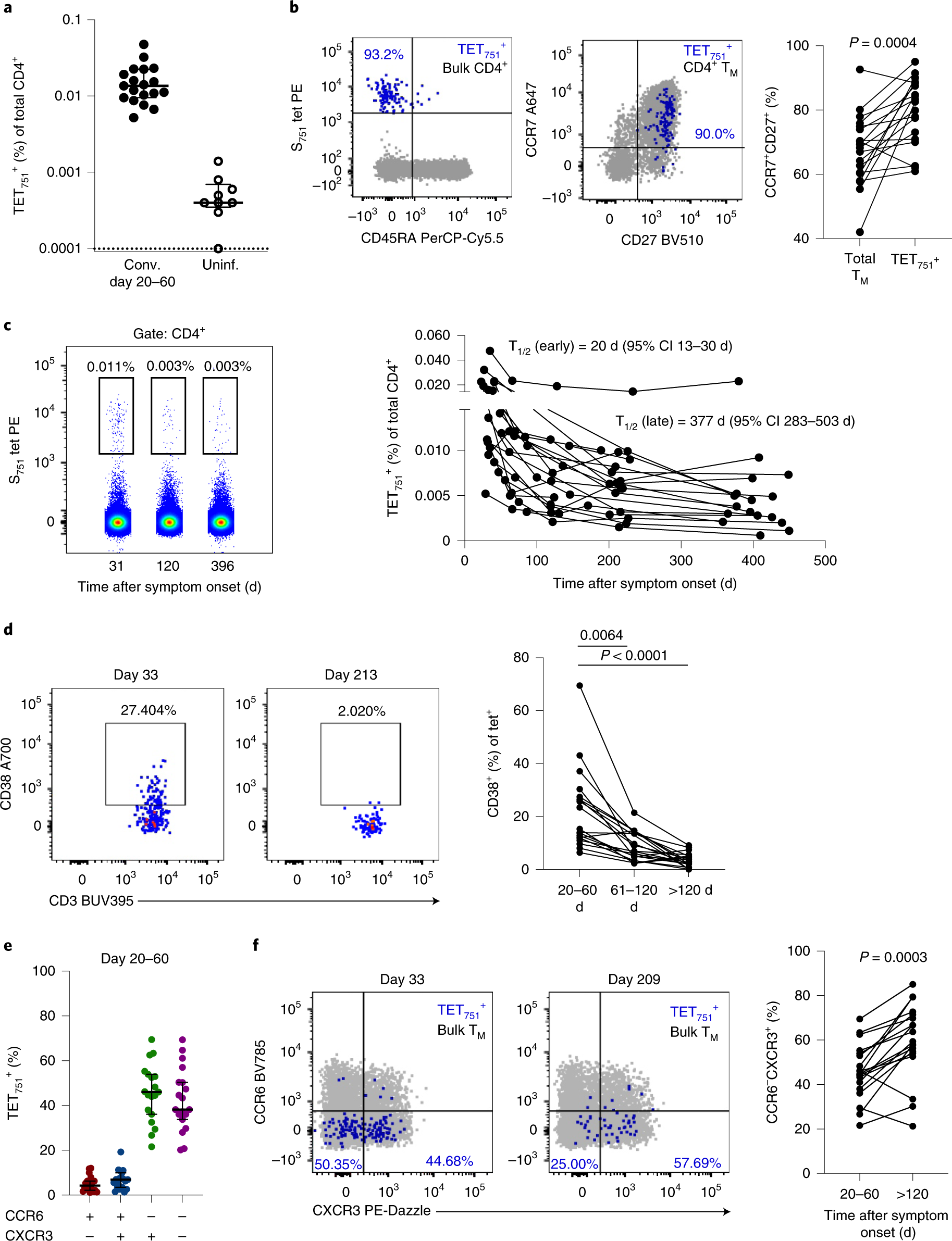
Fig. 2: Establishment of S751-specific CD4+ T cell memory following mild COVID-19.
From: Establishment and recall of SARS-CoV-2 spike epitope-specific CD4+ T cell memory

a, Frequency of TET751+ cells (as a percentage of total CD4+) among uninfected (n = 9) or COVID-19 convalescent individuals sampled 20 to 60 d after symptom onset (n = 19). The lines indicate the median, and bars indicate the IQR. b, Representative plots demonstrating expression of CCR7 and CD27 on TET751+ or bulk TM (non-naïve CD4+) cell subsets. Comparison of TCM (CCR7+CD27+) cell phenotype between TET751+ or bulk TM cells assessed using the Wilcoxon test (two-sided, n = 19). c, Representative staining and frequencies of TET751+ cells 1 to 15 months after symptom onset (n = 21). d, Expression of CD38 on TET751+ cells during longitudinal follow-up (n = 19 at 20–60 d and >120 d; n = 15 at 61–120 d). Statistics were assessed by Kruskal–Wallis and Dunn’s multiple-comparisons tests. e,f, Expression of CCR6 and CXCR3 on TET751+ or TM cells during early (e) or late (f) convalescence (n = 19). Lines indicate the median and IQR. Statistics were assessed by Wilcoxon test (two-sided).