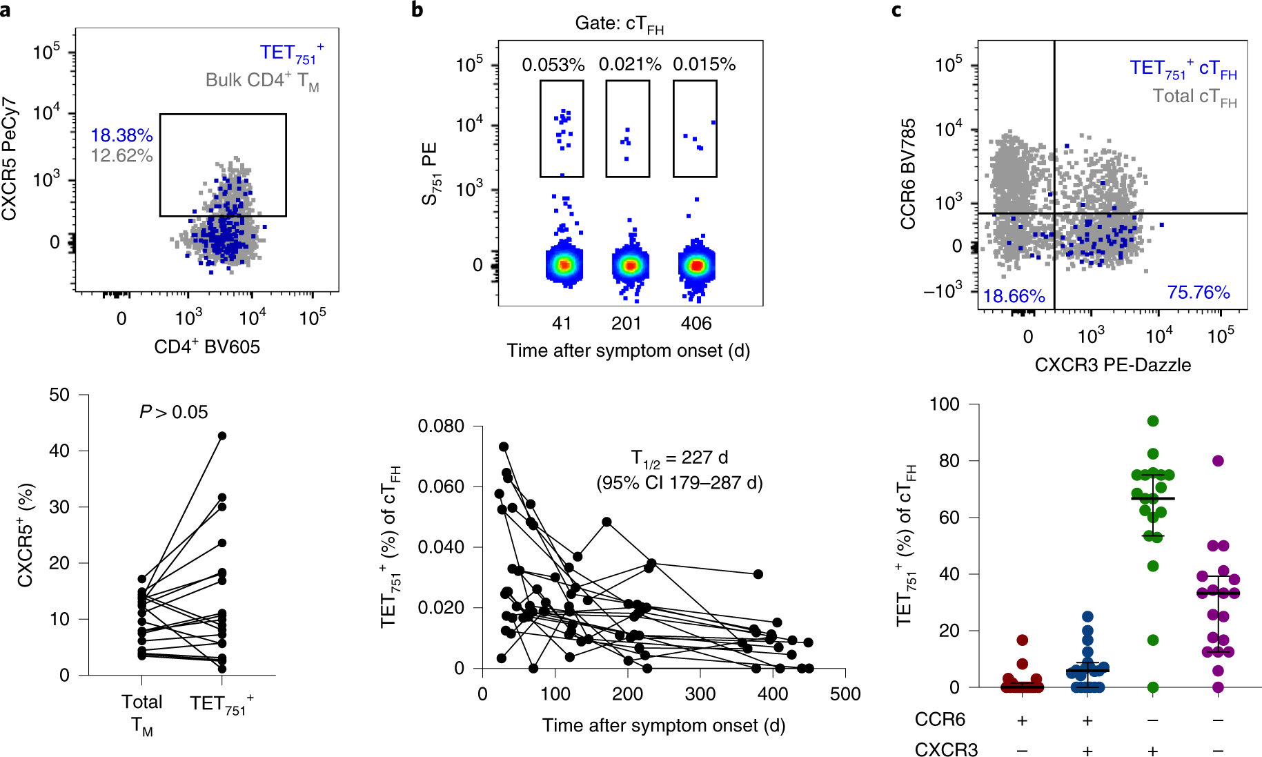
Fig. 3: Frequency and phenotype of CXCR5+ S751-specific cTFH cells.
From: Establishment and recall of SARS-CoV-2 spike epitope-specific CD4+ T cell memory

a, Representative staining and frequency of CXCR5+ cells among CD4+ TM and TET751+ cells 20–60 d after symptom onset (n = 19). Statistics were assessed by Wilcoxon test (two-sided). b, Longitudinal analysis of the frequency of TET751+ cells among the cTFH (CXCR5+ TM) cell population (n = 21). c, Expression of CCR6 and CXCR3 among TET751+ (blue) or bulk (gray) cTFH cells at 20–60 d after symptom onset (n = 19). Graph indicates the median and IQR.