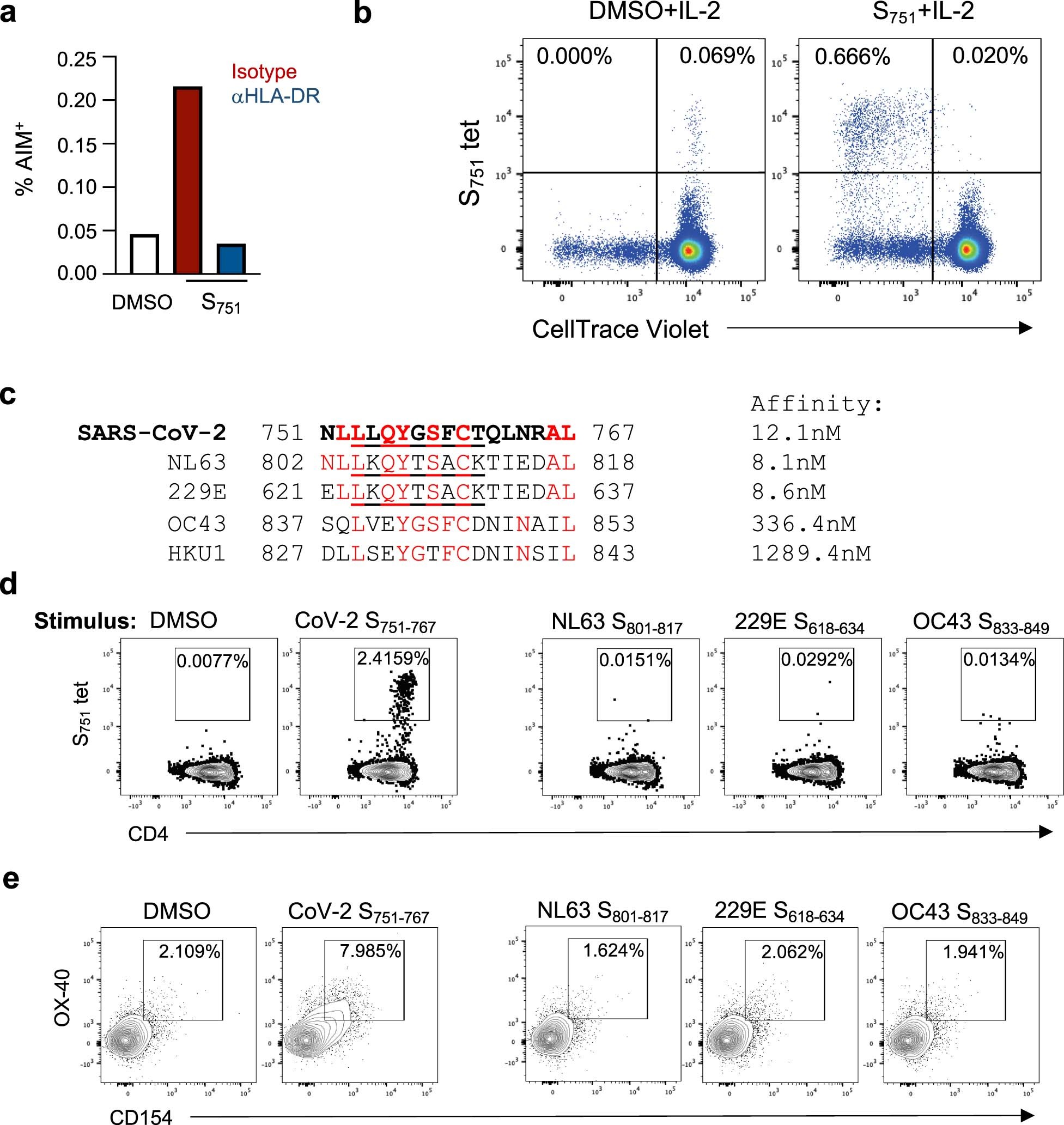
Extended Data Fig. 1: HLA restriction of S751-specific CD4 T cell responses and validation of HLA-DRB1*15/S751 tetramer staining.
From: Establishment and recall of SARS-CoV-2 spike epitope-specific CD4+ T cell memory

(a) Activation induced marker (AIM; CD25+OX-40+) CD4+ T cell responses to S751 peptide (or DMSO control) stimulation in the presence or absence of anti-HLA-DR antibody. Results are representative of independent experiments across two different subjects. (b) In vitro expansion and proliferation of S751 tet+ cells following 11 days of culture with IL-2 and S751 peptide or DMSO control. (c) Sequence alignment of SARS-CoV-2 S751–767 sequence with hCoV NL63, 229E, OC43 and HKU1 spike proteins. Predicted core epitopes with strong binding to HLA-DRB1*15:01 according to NetMHCII 2.3 are underlined and predicted affinity between the peptide and HLA-DRB1*15:01 is noted. (d) PBMC from HLA-DRB1*15:01 COVID-19 convalescent subjects following vaccination were stimulated with S751 peptide or analogous peptides from NL63, 229E or OC43 and IL-2 for 11 days, then stained with the DRB1*15:01/S751 tetramer. Results are representative of independent experiments in 3 subjects. (e) PBMC from HLA-DRB1*15:01 COVID-19 convalescent subjects following vaccination were stimulated with S751 peptide and IL-2 for 11 days to expand S751-specific T cells and re-stimulated with S751 or analogous peptides from hCoV antigens to assess the antigen specificity of the in vitro expanded cells. Plots are gated on total CD4+ T cells and show expression of OX-40 and CD154 (CD40L) following re-stimulation. Data are representative of experiments in two different individuals.