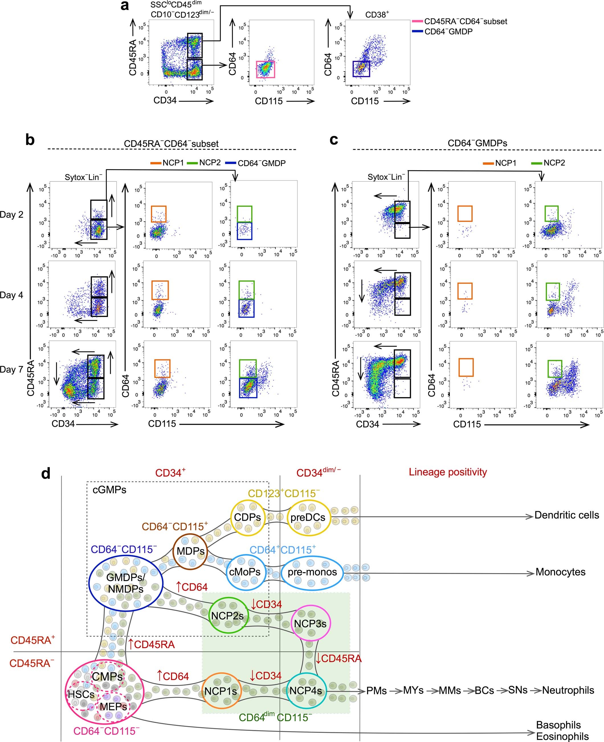
Extended Data Fig. 6: NCP1s and NCP2s derive from phenotypically distinct CD34+ progenitors.
From: CD66b−CD64dimCD115− cells in the human bone marrow represent neutrophil-committed progenitors

a, Flow cytometry strategy for the identification of SSCloCD45dimCD10−CD123dim/-CD34+CD45RA−CD64− subset (CD45RA−CD64− subset, pink) and SSCloCD45dimCD10−CD123dim/-CD38+CD34+CD45RA+CD64−CD115−GMDPs (CD64−GMDPs, dark blue). b,c, Plots showing the differentiation potential of CD45RA−CD64− subset (b) and CD64−GMDPs (c) based on the changes of CD34 and CD45RA, as well as CD64 and CD115, expression by the generated cells during culture with SFGc for 2, 4 or 7 days (n = 3). d Hypothetic model of myeloid cell ontogeny according to our results. The scheme shows that the acquisition of CD45RA represents a very premature event (that occurs prior to that of CD64) along the maturation trajectories of early progenitors of neutrophils, monocytes and DCs, occurring from the multilineage CD34+CD45RA−CD64−CD115−progenitor subset (including HSCs, CMPs, MEPs) into transitional multilineage progenitor pools. The latter pools include GMDPs (also named as neutrophil-, monocyte- and DC-committed progenitors, NMDPs), MDPs and CDPs, that subsequently mature into uni-lineage precursors, including NCP2s/NCP3s and cMoPs/pre-monocytes. The scheme also shows that the acquisition of CD45RA does not occur in those progenitors present within CD34+CD45RA−CD64−CD115− subset that directly upregulates CD64 expression and generates NCP1s. As shown in the scheme, NCP1s directly differentiate into NCP4s, while NCP2s originate NCP4s via NCP3s.