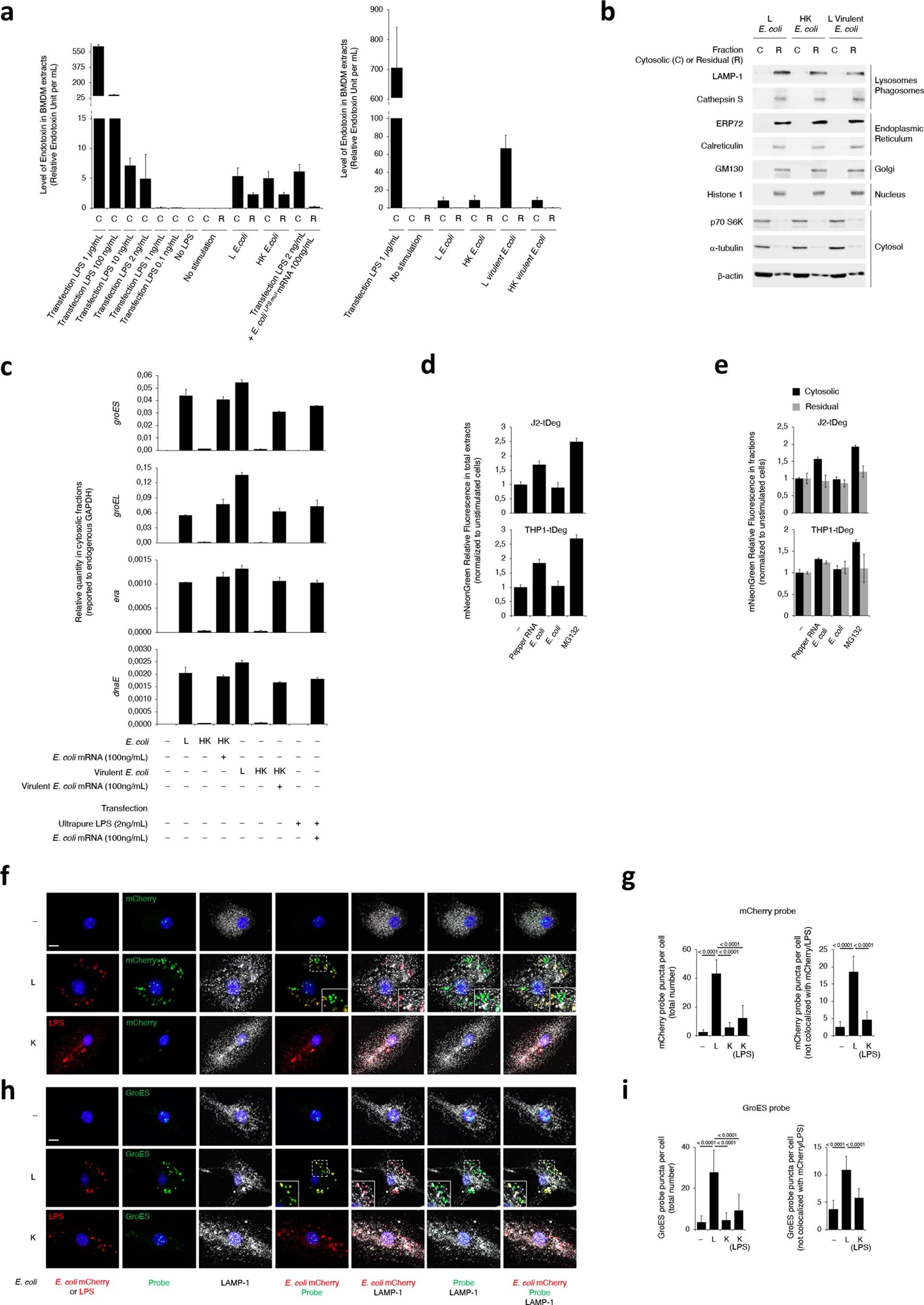
Extended Data Fig. 2: Cytosolic levels of LPS and bacterial mRNA after macrophage stimulation with live or heat-killed bacteria.
From: Caspase-11 interaction with NLRP3 potentiates the noncanonical activation of the NLRP3 inflammasome

a, Measurements of LPS in the cytosolic (C) or residual (R) fractions prepared from macrophages 2 hr post-transfection of indicated doses of LPS alone, co-transfection of 2 ng ml–1 LPS with 100 ng ml–1 E. coliLPSmut mRNA, or stimulation with L or HK E. coli or virulent E. coli as indicated. LPS was measured via Limulus Amebocyte Lysate method. b, Immunoblots of cytosolic (C) and residual (R) fractions from macrophages 2 h post stimulation with L E. coli, HK E. coli or L virulent E. coli, and probed with marker antibodies for indicated subcellular compartments. c, RT–qPCR for the bacterial gene groES, groEL, era and dnaE on cytosolic fractions prepared 2 h post macrophage transfection with indicated doses of ultrapure LPS and mRNA prepared from E. coli, or stimulation with L, HK or HK E. coli or virulent E. coli supplemented with mRNA prepared from each bacterium. d,e, mNeonGreen fluorescence measurements on total extracts (d) or cytosolic versus residual fractions (e) of macrophages stably expressing tDeg-tagged mNeonGreen 2 h post stimulation with E. coli expressing or not Pepper RNA, or after treatment with proteasome inhibitor MG132 as indicated. By expressing a Pepper RNA-regulated fluorogenic protein (mNeonGreen-tDeg) in the cytosol of macrophages, we noted 1.5-2-fold increase in mNeonGreen fluorescence following phagocytosis of recombinant Pepper RNA-expressing E. coli compared to the 2-2.5-fold increase with the proteasomal inhibitor MG132, indicating cytosolic access of Pepper RNA derived from phagocytosed E. coli bound to and stabilized the fluorogenic protein in the cytosol of macrophages. f,h, Confocal microscopy of direct fluorescence RNA in situ hybridization (ViewRNA ISH) to detect two RNAbac transcripts encoding for either mCherry (f) or endogenous GroES (h) from recombinant mCherry E. coli showed significantly more probe signal in macrophages at 6 h post-phagocytosis of live (L) compared with killed (K) bacteria. Killed bacteria were visualized by anti-LPS staining due to loss of mCherry fluorescence. RNA probe signal localized with live bacteria in lysosomes labeled with LAMP-1 as expected, but almost half of this signal did not colocalize to these bacteria suggesting cytosolic access. Inserts show magnification of indicated area. g,i, Bar graphs show quantification of probe signal in (f) and (h), respectively. Bacteria:macrophage=20:1. Error bars, mean ± s.e.m. One-way ANOVA followed by multiple comparisons Sidak tests and p values are indicated in bar graphs in g (Total number, Untreated: n = 13, L: n = 19, K: n = 15, K(LPS): n = 17 – Not colocalized, Untreated: n = 11, L, K: n = 14) and i (Total number, Untreated: n = 11, L: n = 14, K, K(LPS): n = 10 – Not colocalized, n = 10). Results represent at least three independent experiments.