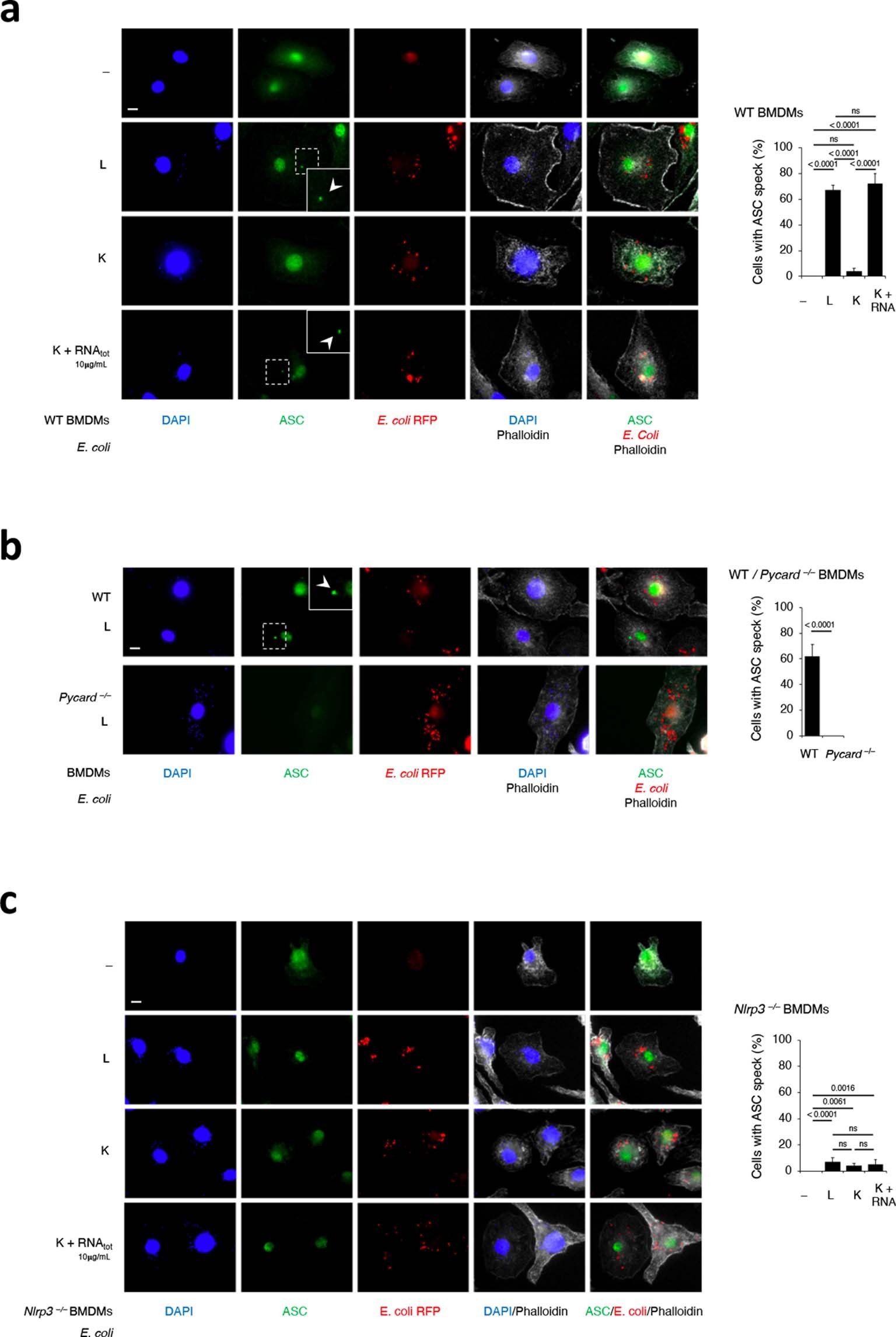
Extended Data Fig. 4: LPS is required alongside bacterial mRNA for assembly of the NLRP3 inflammasome and regardless of LPS-stimulatory activity.
From: Caspase-11 interaction with NLRP3 potentiates the noncanonical activation of the NLRP3 inflammasome

a–c, Immunofluorescence confocal microscopy on macrophages 16 h post stimulation of indicated macrophage genotypes with L, gentamicin-killed (K) or K red fluorescent protein (RFP) expressing recombinant E. coli supplemented with E. coli RNAtot. Note, the partial nuclear staining pattern has previously been observed (see Methods) and appears to be a specific signal given its absence in Pycard–/– macrophages. In a,b, insets show magnification of indicated areas. White arrowheads point to ASC specks. Phalloidin delineates the macrophage actin cytoskeleton. Scale bar=10 µm. Bar graphs, % cells exhibiting ASC specks. Error bars, mean ± s.e.m. t-test was performed in b (n = 5). One-way ANOVA followed by multiple comparisons Sidak tests were performed in a (n = 5) and c (n = 6). P values are indicated in bar graphs. Bacteria:macrophage=20:1. Results represent at least three independent experiments.