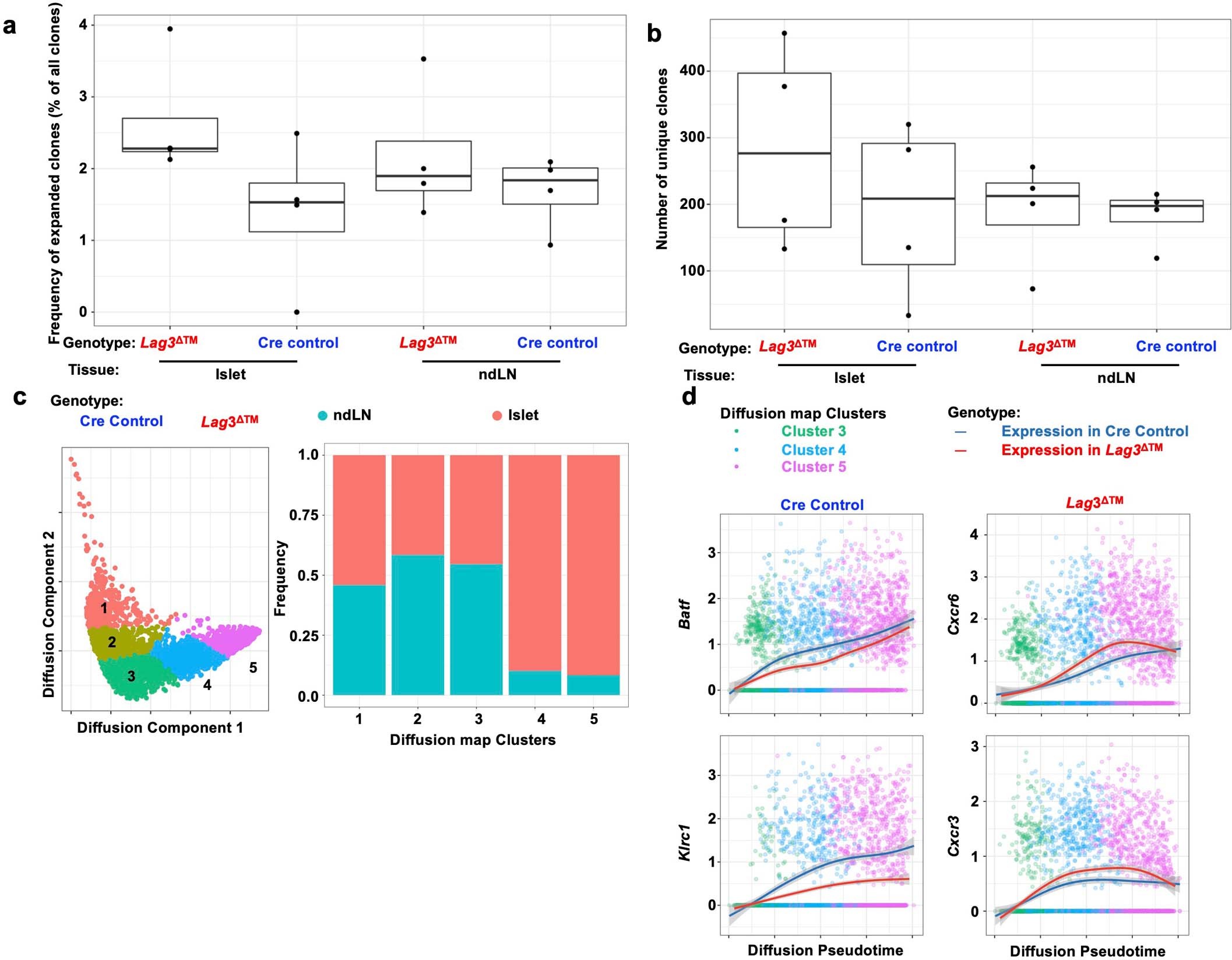
Extended Data Fig. 7: TCR clonality in conjunction with diffusion pseudotime distinguish Lag3ΔTM and Cre Control samples.
From: Autoreactive CD8+ T cells are restrained by an exhaustion-like program that is maintained by LAG3

(a-d) CD8 + T cells from the islets and ndLN were isolated from 4 Cre Control and 4 Lag3∆TM 8-week NOD female mice and were subjected to 5’ paired single cell RNAseq (scRNAseq) and single cell T cell receptor sequencing (scTCRseq). Red is representative of Lag3∆TM dominated clusters (3 + 4) and blue is representative of Cre Control dominated clusters (6). (a-b) 5’ scTCRseq was analyzed for frequency of expanded clones (a) and number of unique clones (b). Here, the line is the median, box is lower and upper quantiles (lower 25% and upper 25%), the upper whisker is the minimum of either the maximum value or the upper quartile plus 1.5 times the interquartile ranger. Bottom whisker is the maximum of the minimum or the first quartile minus 1.5 times in interquartile ranger. (c-d) Diffusion component 1 and 2 portray the trajectory of cellular development. (c) Diffusion pseudotime trajectory was divided into 5 clusters based on DC1 and DC2. Enrichment for islets begins in cluster 3, and clusters 4 and 5 constitute ~90% of cells derived from islets. (d) Expression of genes differentially regulated over time between Cre Control and Lag3∆TM in clusters enriched for cells derived from islet (that is clusters 3, 4 and 5).